Eyunni Sanjana, Mannan Rahul, Zhang Yuping, Young Eleanor, Zhang Qiuyang, Luo Jie, Pang Matthew, Mahapatra Somnath, Tien Jean Ching-Yi, George James M, Jaber Mustapha, Hakkani Hamzah, Carson Sandra E, Todd Abigail J, Hosseini Noshad, Gondal Mahnoor, Rebernick Ryan J, Cao Xuhong, Su Fengyun, Wang Rui, Mehra Rohit, Li Jing, Cieslik Marcin, Chinnaiyan Arul M, Parolia Abhijit
Department of Pathology, University of Michigan, Ann Arbor, MI, USA.
Michigan Center for Translational Pathology, University of Michigan, Ann Arbor, MI, USA.
Science. 2025 Jun 26:eadv2367. doi: 10.1126/science.adv2367.
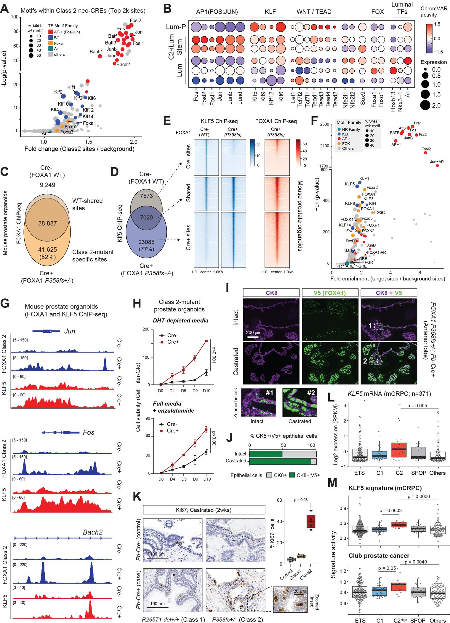
FOXA1 is altered in 10 to 40% of prostate cancers, yet its oncogenic mechanisms remain uncharacterized in vivo. We developed knock-in mouse models representing distinct classes of FOXA1 mutations. Histopathological and multi-omic analyses of prostate tissues and organoids revealed that Class 1 mutations, in conjunction with inactivation, drive androgen-dependent adenocarcinomas through co-activation of mTORC1/2 and oncogenic AR signaling stemming from chimeric AR-half enhancers. In contrast, Class 2 mutations induce intra-luminal plasticity by reprogramming differentiated luminal cells into a progenitor-like state through activation of KLF5 and AP-1 neo-enhancer circuitries, which enables enhanced survival and proliferation even under castrate androgen levels. Our findings establish FOXA1 as a multifaceted oncogene, with distinct mutational classes divergently evolving to drive prostate tumorigenesis or therapy-resistant progression.
在10%至40%的前列腺癌中,FOXA1发生改变,但其致癌机制在体内仍未明确。我们构建了代表不同类型FOXA1突变的基因敲入小鼠模型。对前列腺组织和类器官的组织病理学及多组学分析表明,1类突变与失活共同作用,通过mTORC1/2的共激活以及源自嵌合AR半增强子的致癌AR信号传导,驱动雄激素依赖性腺癌。相比之下,2类突变通过激活KLF5和AP-1新增强子回路,将分化的管腔细胞重编程为祖细胞样状态,从而诱导管腔内可塑性,即使在去势雄激素水平下也能增强存活和增殖能力。我们的研究结果确立了FOXA1作为一个多面致癌基因的地位,不同的突变类型以不同方式演变,驱动前列腺肿瘤发生或抗治疗进展。