Suppr超能文献

ALKBH5通过Retnla诱导巨噬细胞活化以促进肾纤维化。

ALKBH5 induces macrophage activation to promote renal fibrosis via Retnla.

作者信息

Zheng Long, Gao Wenjun, Zhang Zhenan, He An, Huangfu Qi, Luo Jinyu, Wang Ming, Chen Juntao, Cai Ming

机构信息

Department of Urology, The Second Affiliated Hospital, School of Medicine, Zhejiang University, Hangzhou, Zhejiang, China.

出版信息

Ren Fail. 2025 Dec;47(1):2519815. doi: 10.1080/0886022X.2025.2519815. Epub 2025 Jun 26.

Abstract

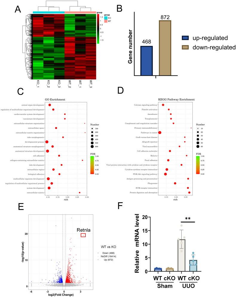
Renal fibrosis is a common pathological endpoint of various chronic kidney diseases. Macrophages play an important role in the pathophysiological process of renal fibrosis. However, the exact function and molecular mechanism of macrophages during renal fibrosis remain unclear. In this study, we found an increased expression of RNA demethylase AlkB Homolog 5 (ALKBH5) in macrophages from the mice with unilateral ureteral obstruction (UUO) and TGF-β treatments bone marrow-derived macrophages. Macrophage-specific ALKBH5 knockout could significantly alleviate renal fibrosis in UUO mice and decrease the infiltration of macrophages in the kidneys. Further studies showed that ALKBH5 deficiency reduced M2a macrophage polarization and the expression of TGF-β1, Arg1, and CD206 both and . RNA sequencing indicated that Resistin-like alpha (Retnla) was the downstream target of ALKBH5, and treatment with recombinant Retnla abrogated the effect of ALKBH5 deficiency on renal fibrosis. We conclude that ALKBH5-dependent regulation of macrophage and kidney fibrosis progression through Retnla represents a novel strategy for patients with chronic kidney disease.

摘要

肾纤维化是各种慢性肾脏病常见的病理终点。巨噬细胞在肾纤维化的病理生理过程中发挥重要作用。然而,巨噬细胞在肾纤维化过程中的具体功能和分子机制仍不清楚。在本研究中,我们发现RNA去甲基化酶AlkB同源物5(ALKBH5)在单侧输尿管梗阻(UUO)小鼠的巨噬细胞以及经转化生长因子-β(TGF-β)处理的骨髓来源巨噬细胞中表达增加。巨噬细胞特异性敲除ALKBH5可显著减轻UUO小鼠的肾纤维化,并减少肾脏中巨噬细胞的浸润。进一步研究表明,ALKBH5缺陷降低了M2a巨噬细胞极化以及TGF-β1、精氨酸酶1(Arg1)和CD206的表达。RNA测序表明,抵抗素样α(Retnla)是ALKBH5的下游靶点,重组Retnla处理消除了ALKBH5缺陷对肾纤维化的影响。我们得出结论,ALKBH5通过Retnla对巨噬细胞和肾纤维化进展的依赖性调节代表了慢性肾脏病患者的一种新策略。

https://cdn.ncbi.nlm.nih.gov/pmc/blobs/394f/12203695/a8f38077afdd/IRNF_A_2519815_F0001_C.jpg

文献AI研究员

20分钟写一篇综述,助力文献阅读效率提升50倍。

立即体验

用中文搜PubMed

大模型驱动的PubMed中文搜索引擎

马上搜索

文档翻译

学术文献翻译模型,支持多种主流文档格式。

立即体验