Suppr超能文献

汉黄芩素共无定形增强抗肺动脉高压疗效的作用机制洞察

Mechanistic Insight into the Enhanced Anti-Pulmonary Hypertension Efficacy of Wogonin Co-Amorphous.

作者信息

Xie Zhongshui, Chen Yucai, Xie Jiaqi, Lei Yan, Jia Chunxue, Liang Yulu, Wang Hongjuan, Huang Jianmei

机构信息

School of Chinese Materia Medica, Beijing University of Chinese Medicine, Beijing 100102, China.

School of Traditional Chinese Medicine, Beijing University of Chinese Medicine, Beijing 100102, China.

出版信息

Pharmaceutics. 2025 May 30;17(6):724. doi: 10.3390/pharmaceutics17060724.

Abstract

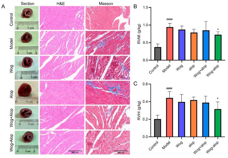
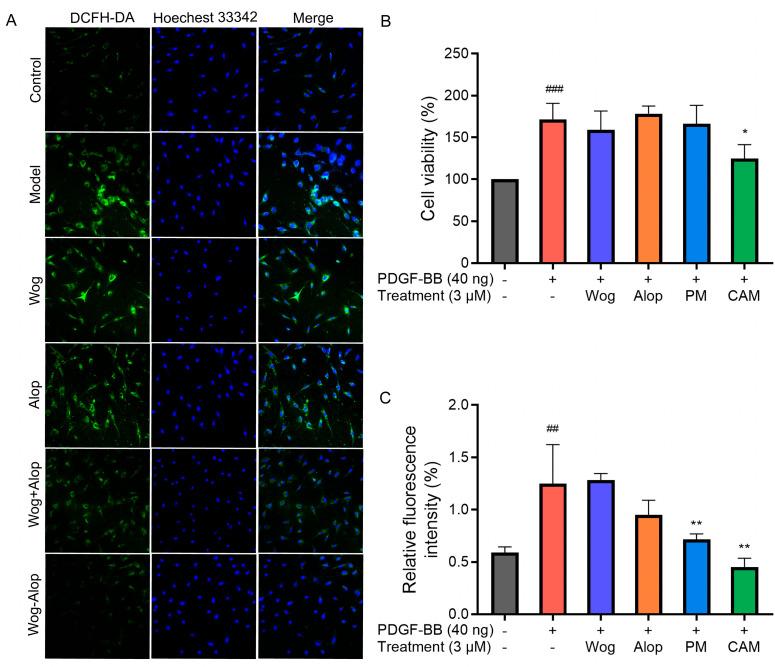
Pulmonary hypertension (PH) remains a life-threatening rare disease characterized by inflammation and oxidative stress in pulmonary artery smooth muscle cells (PASMCs). Wogonin (Wog), a plant-derived polyphenolic compound extracted from Georgi, exhibits notable antioxidant activity and anti-PH efficacy, whereas its clinical applications are greatly limited by poor aqueous solubility. : Herein, an innovative wogonin-aloperine co-amorphous (Wog-Alop) was developed to improve the aqueous solubility and, thus, anti-PH efficacy of Wog. : As expected, the aqueous solubility of Wog-Alop is about 40-fold that of Wog; meanwhile, the Wog-Alop demonstrates better oral bioavailability and anti-PH efficacy than Wog; moreover, the Wog-Alop exhibits significantly enhanced capacity to attenuate oxidative stress in human PASMCs compared to Wog. : The results suggested that Wog-Alop could not only improve the solubility of Wog, thereby enhancing its oral bioavailability but also alleviate Wog's oxidative stress effects. These synergistic effects ultimately culminate in the enhanced anti-PH efficacy of Wog. In summary, the present study developed an innovative co-amorphous strategy for the delivery of Wog and improved its anti-PH efficacy.

摘要

肺动脉高压(PH)仍然是一种危及生命的罕见疾病,其特征是肺动脉平滑肌细胞(PASMCs)存在炎症和氧化应激。汉黄芩素(Wog)是一种从黄芩中提取的植物源多酚化合物,具有显著的抗氧化活性和抗PH疗效,但其临床应用因水溶性差而受到极大限制。在此,开发了一种创新的汉黄芩素-阿勒颇灵共无定形物(Wog-Alop),以提高汉黄芩素的水溶性,从而提高其抗PH疗效。正如预期的那样,Wog-Alop的水溶性约为Wog的40倍;同时,Wog-Alop比Wog表现出更好的口服生物利用度和抗PH疗效;此外,与Wog相比,Wog-Alop在减轻人PASMCs氧化应激方面表现出显著增强的能力。结果表明,Wog-Alop不仅可以提高Wog的溶解度,从而提高其口服生物利用度,还可以减轻Wog的氧化应激作用。这些协同效应最终导致Wog抗PH疗效增强。总之,本研究开发了一种创新的共无定形策略来递送Wog,并提高了其抗PH疗效。

https://cdn.ncbi.nlm.nih.gov/pmc/blobs/3eed/12196166/089e20797a09/pharmaceutics-17-00724-g001.jpg

文献检索

告别复杂PubMed语法,用中文像聊天一样搜索,搜遍4000万医学文献。AI智能推荐,让科研检索更轻松。

立即免费搜索

文件翻译

保留排版,准确专业,支持PDF/Word/PPT等文件格式,支持 12+语言互译。

免费翻译文档

深度研究

AI帮你快速写综述,25分钟生成高质量综述,智能提取关键信息,辅助科研写作。

立即免费体验