Suppr超能文献

一种HWE家族组氨酸激酶调节布鲁氏菌细胞膜特性和宿主固有免疫反应。

An HWE-Family Histidine Kinase Modulates Brucella Cell Envelope Properties and Host Innate Immune Response.

作者信息

Chen Xingru, Perez Emily, Scheeres Eleanor C, Northcote Rosemary, Fiebig Aretha, Olive Andrew J, Crosson Sean

机构信息

Department of Microbiology, Genetics, and Immunology, Michigan State University, East Lansing, Michigan, USA.

出版信息

Mol Microbiol. 2025 Jun 26. doi: 10.1111/mmi.70006.

Abstract

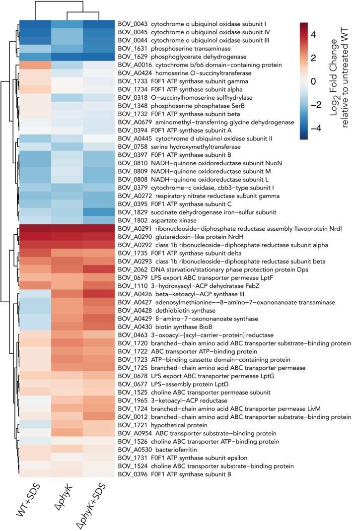
The bacterial cell envelope is essential for viability and host interaction. In the intracellular pathogen Brucella ovis, the orphan HWE-family histidine kinase PhyK has been implicated in processes that influence cell envelope homeostasis, yet its function remains largely uncharacterized. We show that deletion of phyK (∆phyK) disrupts cell size control, increases resistance to anionic detergents, enhances sensitivity to cationic envelope disruptors, and triggers broad transcriptional changes, including reduced expression of aerobic respiration genes and increased expression of genes involved in transport and lipid metabolism. This transcriptional profile mirrors that of wild-type B. ovis exposed to an anionic detergent, indicating that loss of PhyK function primes cells to resist this stress. Despite its altered cell envelope properties, the ∆phyK mutant exhibits no fitness defect in ex vivo macrophage infection models. However, it elicits a significantly reduced pro-inflammatory cytokine response in activated murine macrophages compared to the wild-type strain. We further show that purified PhyK can form multiple stable oligomeric species in solution, reflecting the structural plasticity observed in other HWE-family kinases and likely contributing to its signaling function in vivo. Our results establish PhyK as a key regulator of B. ovis cell envelope properties that can modulate host immune interactions.

摘要

细菌细胞壁对于细菌的生存能力和与宿主的相互作用至关重要。在细胞内病原体绵羊布鲁氏菌中,孤儿HWE家族组氨酸激酶PhyK参与了影响细胞壁稳态的过程,但其功能在很大程度上仍未得到充分表征。我们发现,phyK基因缺失(∆phyK)会破坏细胞大小控制,增加对阴离子去污剂的抗性,增强对阳离子细胞壁破坏剂的敏感性,并引发广泛的转录变化,包括有氧呼吸基因表达降低以及参与转运和脂质代谢的基因表达增加。这种转录谱与暴露于阴离子去污剂的野生型绵羊布鲁氏菌的转录谱相似,表明PhyK功能丧失使细胞对这种应激产生抗性。尽管其细胞壁特性发生了改变,但∆phyK突变体在体外巨噬细胞感染模型中未表现出适应性缺陷。然而,与野生型菌株相比,它在活化的小鼠巨噬细胞中引发的促炎细胞因子反应明显降低。我们进一步表明,纯化的PhyK可以在溶液中形成多种稳定的寡聚体,这反映了在其他HWE家族激酶中观察到的结构可塑性,并可能有助于其在体内的信号传导功能。我们的结果表明,PhyK是绵羊布鲁氏菌细胞壁特性的关键调节因子,可调节宿主免疫相互作用。

https://cdn.ncbi.nlm.nih.gov/pmc/blobs/0297/12423485/7c1ca44d0138/MMI-124-245-g004.jpg

文献AI研究员

20分钟写一篇综述,助力文献阅读效率提升50倍。

立即体验

用中文搜PubMed

大模型驱动的PubMed中文搜索引擎

马上搜索

文档翻译

学术文献翻译模型,支持多种主流文档格式。

立即体验