• 文献检索
  • 文档翻译
  • 深度研究
  • 学术资讯
  • Suppr Zotero 插件Zotero 插件
  • 邀请有礼
  • 套餐&价格
  • 历史记录
应用&插件
Suppr Zotero 插件Zotero 插件浏览器插件Mac 客户端Windows 客户端微信小程序
定价
高级版会员购买积分包购买API积分包
服务
文献检索文档翻译深度研究API 文档MCP 服务
关于我们
关于 Suppr公司介绍联系我们用户协议隐私条款
关注我们

Suppr 超能文献

核心技术专利:CN118964589B侵权必究
粤ICP备2023148730 号-1Suppr @ 2026

文献检索

告别复杂PubMed语法,用中文像聊天一样搜索,搜遍4000万医学文献。AI智能推荐,让科研检索更轻松。

立即免费搜索

文件翻译

保留排版,准确专业,支持PDF/Word/PPT等文件格式,支持 12+语言互译。

免费翻译文档

深度研究

AI帮你快速写综述,25分钟生成高质量综述,智能提取关键信息,辅助科研写作。

立即免费体验

跨队列多组学分析识别出由结直肠癌中上皮-间质转化特征驱动的新集群。

Cross-cohort multi-omics analysis identifies novel clusters driven by EMT signatures in colorectal cancer.

作者信息

Ning Wu, Jia Wenqing, Ning Jingyuan, Zhou Lei, Li Zongze, Zhang Lin, Song Xin

机构信息

Department of General Surgery, China-Japan Friendship Hospital, Beijing, China.

Institute of Clinical Medicine, China-Japan Friendship Hospital, Beijing, China.

出版信息

Front Immunol. 2025 Jun 12;16:1628005. doi: 10.3389/fimmu.2025.1628005. eCollection 2025.

DOI:10.3389/fimmu.2025.1628005
PMID:40574852
原文链接:https://pmc.ncbi.nlm.nih.gov/articles/PMC12198181/
Abstract

INTRODUCTION

The pronounced heterogeneity of colorectal cancer (CRC) significantly impacts patient prognosis and therapeutic response, making elucidation of its molecular mechanisms critical for developing precision treatment strategies. This study aimed to systematically characterize tumor cell heterogeneity and explore its clinical implications.

METHODS

Five single-cell RNA sequencing cohorts were integrated (comprising 70 CRC samples and 164,173 cells) to systematically analyze tumor cell heterogeneity. Unsupervised clustering analysis based on VEGFR+ tumor cell signature genes was used to stratify CRC patients. Key molecular mechanisms were validated through in vitro cellular experiments, in vivo animal models, molecular docking, and dynamics simulations.

RESULTS

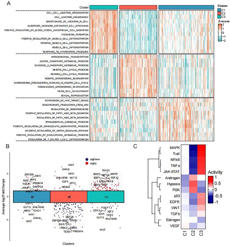
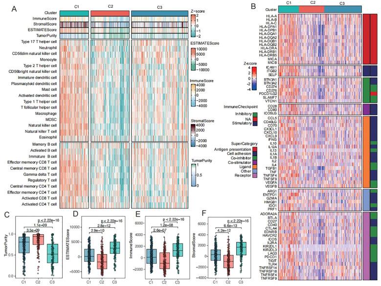
The analysis successfully identified five distinct tumor cell subtypes, with the VEGFR+ subtype exhibiting marked epithelial-mesenchymal transition (EMT) activation signatures and strong association with metastasis and poor clinical outcomes. Based on VEGFR+ signature genes, CRC patients were stratified into three subgroups: C1 (metabolically active), C2 (proliferative), and C3 (invasive), with the C3 subtype demonstrating high metastatic potential, stem-like properties, and an immunosuppressive microenvironment, along with a five-year survival rate below 50%. Mechanistic investigations identified HOXC6 as a key driver of the C3 subtype, with HOXC6 knockout significantly suppressing CRC cell proliferation, migration, and invasion. Furthermore, molecular docking revealed that the targeted agent abemaciclib effectively binds HOXC6, with both cellular and animal experiments confirming its ability to inhibit CRC cell functions and significantly reduce tumor burden in nude mice.

DISCUSSION

This study establishes the first single-cell-resolution molecular classification system for CRC, delineates the mechanistic link between EMT subtypes and metastatic progression, and identifies HOXC6 as a novel therapeutic vulnerability. These findings provide a translational foundation for precision oncology and offer new rationale for precision diagnosis and treatment of colorectal cancer.

摘要

引言

结直肠癌(CRC)显著的异质性对患者预后和治疗反应有重大影响,因此阐明其分子机制对于制定精准治疗策略至关重要。本研究旨在系统地表征肿瘤细胞异质性并探索其临床意义。

方法

整合了五个单细胞RNA测序队列(包含70个CRC样本和164,173个细胞)以系统分析肿瘤细胞异质性。基于VEGFR +肿瘤细胞特征基因的无监督聚类分析用于对CRC患者进行分层。通过体外细胞实验、体内动物模型、分子对接和动力学模拟验证关键分子机制。

结果

分析成功识别出五种不同的肿瘤细胞亚型,其中VEGFR +亚型表现出明显的上皮-间质转化(EMT)激活特征,并与转移和不良临床结果密切相关。基于VEGFR +特征基因,CRC患者被分为三个亚组:C1(代谢活跃)、C2(增殖)和C3(侵袭),C3亚型具有高转移潜力、干细胞样特性和免疫抑制微环境,五年生存率低于50%。机制研究确定HOXC6是C3亚型的关键驱动因素,敲除HOXC6可显著抑制CRC细胞的增殖、迁移和侵袭。此外,分子对接显示靶向药物阿贝西利可有效结合HOXC6,细胞和动物实验均证实其能够抑制CRC细胞功能并显著减轻裸鼠的肿瘤负担。

讨论

本研究建立了首个用于CRC的单细胞分辨率分子分类系统,描绘了EMT亚型与转移进展之间的机制联系,并确定HOXC6是一种新的治疗靶点。这些发现为精准肿瘤学提供了转化基础,并为结直肠癌的精准诊断和治疗提供了新的理论依据。

https://cdn.ncbi.nlm.nih.gov/pmc/blobs/25bd/12198181/dd701fca8965/fimmu-16-1628005-g007.jpg
https://cdn.ncbi.nlm.nih.gov/pmc/blobs/25bd/12198181/33d03bfa57c7/fimmu-16-1628005-g001.jpg
https://cdn.ncbi.nlm.nih.gov/pmc/blobs/25bd/12198181/c9d9c2e7d7df/fimmu-16-1628005-g002.jpg
https://cdn.ncbi.nlm.nih.gov/pmc/blobs/25bd/12198181/ac2c26a9c986/fimmu-16-1628005-g003.jpg
https://cdn.ncbi.nlm.nih.gov/pmc/blobs/25bd/12198181/3aa215508473/fimmu-16-1628005-g004.jpg
https://cdn.ncbi.nlm.nih.gov/pmc/blobs/25bd/12198181/f41ee5e1a712/fimmu-16-1628005-g005.jpg
https://cdn.ncbi.nlm.nih.gov/pmc/blobs/25bd/12198181/1fea289b9183/fimmu-16-1628005-g006.jpg
https://cdn.ncbi.nlm.nih.gov/pmc/blobs/25bd/12198181/dd701fca8965/fimmu-16-1628005-g007.jpg
https://cdn.ncbi.nlm.nih.gov/pmc/blobs/25bd/12198181/33d03bfa57c7/fimmu-16-1628005-g001.jpg
https://cdn.ncbi.nlm.nih.gov/pmc/blobs/25bd/12198181/c9d9c2e7d7df/fimmu-16-1628005-g002.jpg
https://cdn.ncbi.nlm.nih.gov/pmc/blobs/25bd/12198181/ac2c26a9c986/fimmu-16-1628005-g003.jpg
https://cdn.ncbi.nlm.nih.gov/pmc/blobs/25bd/12198181/3aa215508473/fimmu-16-1628005-g004.jpg
https://cdn.ncbi.nlm.nih.gov/pmc/blobs/25bd/12198181/f41ee5e1a712/fimmu-16-1628005-g005.jpg
https://cdn.ncbi.nlm.nih.gov/pmc/blobs/25bd/12198181/1fea289b9183/fimmu-16-1628005-g006.jpg
https://cdn.ncbi.nlm.nih.gov/pmc/blobs/25bd/12198181/dd701fca8965/fimmu-16-1628005-g007.jpg

相似文献

1
Cross-cohort multi-omics analysis identifies novel clusters driven by EMT signatures in colorectal cancer.跨队列多组学分析识别出由结直肠癌中上皮-间质转化特征驱动的新集群。
Front Immunol. 2025 Jun 12;16:1628005. doi: 10.3389/fimmu.2025.1628005. eCollection 2025.
2
Molecular feature-based classification of retroperitoneal liposarcoma: a prospective cohort study.基于分子特征的腹膜后脂肪肉瘤分类:一项前瞻性队列研究。
Elife. 2025 May 23;14:RP100887. doi: 10.7554/eLife.100887.
3
BAP31 Promotes Epithelial-Mesenchymal Transition Progression Through the Exosomal miR-423-3p/Bim Axis in Colorectal Cancer.BAP31通过外泌体miR-423-3p/ Bim轴促进结直肠癌上皮-间质转化进程
Int J Mol Sci. 2025 Jun 7;26(12):5483. doi: 10.3390/ijms26125483.
4
Ranunculus ternatus Thunb. alkaloids attenuate colorectal cancer metastasis through EMT suppression.猫爪草生物碱通过抑制上皮-间质转化减轻结直肠癌转移。
Phytomedicine. 2025 Jun 19;145:156965. doi: 10.1016/j.phymed.2025.156965.
5
Identifying CDCA4 as a Radiotherapy Resistance-Associated Gene in Colorectal Cancer by an Integrated Bioinformatics Analysis Approach.通过综合生物信息学分析方法鉴定CDCA4为结直肠癌放疗抵抗相关基因。
Genes (Basel). 2025 Jun 9;16(6):696. doi: 10.3390/genes16060696.
6
Unraveling the role of GPCR signaling in metabolic reprogramming and immune microenvironment of lung adenocarcinoma: a multi-omics study with experimental validation.揭示GPCR信号在肺腺癌代谢重编程和免疫微环境中的作用:一项具有实验验证的多组学研究
Front Immunol. 2025 Jun 6;16:1606125. doi: 10.3389/fimmu.2025.1606125. eCollection 2025.
7
Comprehensive pan-cancer analysis reveals NTN1 as an immune infiltrate risk factor and its potential prognostic value in SKCM.全面的泛癌分析揭示NTN1作为一种免疫浸润风险因素及其在皮肤黑色素瘤中的潜在预后价值。
Sci Rep. 2025 Jan 25;15(1):3223. doi: 10.1038/s41598-025-85444-x.
8
Potential of SPHK1 as a prognostic marker and therapeutic target in colorectal cancer: insights from bioinformatics and experimental analysis.鞘氨醇激酶1作为结直肠癌预后标志物和治疗靶点的潜力:来自生物信息学和实验分析的见解
Int J Surg. 2025 Jun 24. doi: 10.1097/JS9.0000000000002506.
9
Pathway-based cancer transcriptome deciphers a high-resolution intrinsic heterogeneity within bladder cancer classification.基于通路的癌症转录组解析膀胱癌分类中的高分辨率内在异质性。
J Transl Med. 2025 Jun 17;23(1):666. doi: 10.1186/s12967-025-06682-1.
10
Systemic treatments for metastatic cutaneous melanoma.转移性皮肤黑色素瘤的全身治疗
Cochrane Database Syst Rev. 2018 Feb 6;2(2):CD011123. doi: 10.1002/14651858.CD011123.pub2.

本文引用的文献

1
Signaling pathways involved in colorectal cancer: pathogenesis and targeted therapy.涉及结直肠癌的信号通路:发病机制和靶向治疗。
Signal Transduct Target Ther. 2024 Oct 7;9(1):266. doi: 10.1038/s41392-024-01953-7.
2
Mechanisms of metastatic colorectal cancer.转移性结直肠癌的发病机制。
Nat Rev Gastroenterol Hepatol. 2024 Sep;21(9):609-625. doi: 10.1038/s41575-024-00934-z. Epub 2024 May 28.
3
The roles of PD-L1 in the various stages of tumor metastasis.PD-L1 在肿瘤转移的各个阶段中的作用。
Cancer Metastasis Rev. 2024 Dec;43(4):1475-1488. doi: 10.1007/s10555-024-10189-4. Epub 2024 May 11.
4
Wnt/β-catenin signalling, epithelial-mesenchymal transition and crosslink signalling in colorectal cancer cells.Wnt/β-catenin 信号通路、上皮间质转化和结直肠癌细胞中的交联信号。
Biomed Pharmacother. 2024 Jun;175:116685. doi: 10.1016/j.biopha.2024.116685. Epub 2024 May 5.
5
Global cancer statistics 2022: GLOBOCAN estimates of incidence and mortality worldwide for 36 cancers in 185 countries.2022 年全球癌症统计数据:全球 185 个国家和地区 36 种癌症的发病率和死亡率全球估计数。
CA Cancer J Clin. 2024 May-Jun;74(3):229-263. doi: 10.3322/caac.21834. Epub 2024 Apr 4.
6
Colorectal cancer: a comprehensive review of carcinogenesis, diagnosis, and novel strategies for classified treatments.结直肠癌:癌变、诊断的全面综述及分类治疗的新策略。
Cancer Metastasis Rev. 2024 Jun;43(2):729-753. doi: 10.1007/s10555-023-10158-3. Epub 2023 Dec 19.
7
The CDK4/6 inhibitor revolution - a game-changing era for breast cancer treatment.CDK4/6 抑制剂革命——乳腺癌治疗的变革时代。
Nat Rev Clin Oncol. 2024 Feb;21(2):89-105. doi: 10.1038/s41571-023-00840-4. Epub 2023 Dec 11.
8
HOXC6 drives a therapeutically targetable pancreatic cancer growth and metastasis pathway by regulating MSK1 and PPP2R2B.HOXC6 通过调控 MSK1 和 PPP2R2B 驱动可治疗的胰腺癌生长和转移途径。
Cell Rep Med. 2023 Nov 21;4(11):101285. doi: 10.1016/j.xcrm.2023.101285. Epub 2023 Nov 10.
9
PD-1 and PD-L1 inhibitors in cold colorectal cancer: challenges and strategies.PD-1 和 PD-L1 抑制剂在冷结直肠癌中的应用:挑战与策略。
Cancer Immunol Immunother. 2023 Dec;72(12):3875-3893. doi: 10.1007/s00262-023-03520-5. Epub 2023 Oct 13.
10
Transcriptional regulation of EMT transcription factors in cancer.癌症中上皮-间质转化转录因子的转录调控。
Semin Cancer Biol. 2023 Dec;97:21-29. doi: 10.1016/j.semcancer.2023.10.001. Epub 2023 Oct 5.