• 文献检索
  • 文档翻译
  • 深度研究
  • 学术资讯
  • Suppr Zotero 插件Zotero 插件
  • 邀请有礼
  • 套餐&价格
  • 历史记录
应用&插件
Suppr Zotero 插件Zotero 插件浏览器插件Mac 客户端Windows 客户端微信小程序
定价
高级版会员购买积分包购买API积分包
服务
文献检索文档翻译深度研究API 文档MCP 服务
关于我们
关于 Suppr公司介绍联系我们用户协议隐私条款
关注我们

Suppr 超能文献

核心技术专利:CN118964589B侵权必究
粤ICP备2023148730 号-1Suppr @ 2026

文献检索

告别复杂PubMed语法,用中文像聊天一样搜索,搜遍4000万医学文献。AI智能推荐,让科研检索更轻松。

立即免费搜索

文件翻译

保留排版,准确专业,支持PDF/Word/PPT等文件格式,支持 12+语言互译。

免费翻译文档

深度研究

AI帮你快速写综述,25分钟生成高质量综述,智能提取关键信息,辅助科研写作。

立即免费体验

耐甲氧西林ST9谱系中毒力塑造与适应性的特征分析

Characterization of the virulence shaping and adaptability in the methicillin-resistant ST9 lineage.

作者信息

Chen Yiyi, Zhu Feiteng, Hong Yueqin, Liu Yeqiong, Wang Haiping, Jiang Shengnan, Chen Mengzhen, Ji Shujuan, Wang Zhengan, Yu Yunsong, Chen Yan, Sun Lu

机构信息

Center for General Practice Medicine, Department of Infectious Diseases, Zhejiang Provincial People's Hospital (Affiliated People's Hospital), Hangzhou Medical College, Hangzhou, China.

Department of Infectious Diseases, Sir Run Run Shaw Hospital, Zhejiang University School of Medicine, Hangzhou, China.

出版信息

mSystems. 2025 Jul 22;10(7):e0028225. doi: 10.1128/msystems.00282-25. Epub 2025 Jun 27.

DOI:10.1128/msystems.00282-25
PMID:40576476
原文链接:https://pmc.ncbi.nlm.nih.gov/articles/PMC12282191/
Abstract

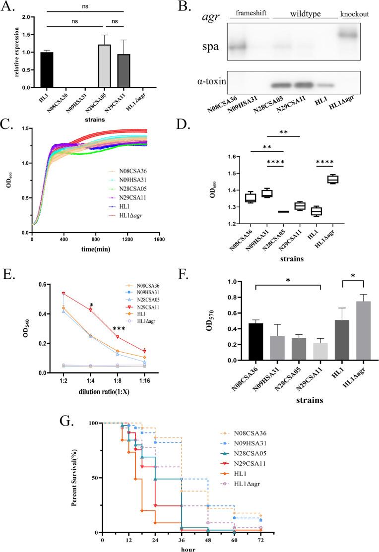
is a major pathogen responsible for hospital- and community-acquired infections, with the accessory gene regulator () system playing a central role in virulence control. The ST9 lineage commonly associated with livestock exhibits multidrug resistance but remains understudied in terms of virulence. In this work, we examined nine clinical ST9 methicillin-resistant isolates and identified two strains carrying spontaneous frameshift mutations in the locus, resulting in the loss of RNAIII and α-toxin expression. These -deficient strains exhibited reduced hemolytic activity, enhanced biofilm formation, and attenuated virulence in a infection model. These preliminary pieces of evidence suggested a critical role of the system in ST9 virulence. Comparative genomic analyses revealed distinct pathogenicity islands in ST9, differing from those in other common clinical lineages. Notably, we identified three novel prophage islands (φST9-A, φST9-B, and φST9-C), with φST9-B carrying the recently characterized virulence gene, suggesting that recombination events within livestock-associated MRSA could contribute to the genetic diversification of ST9. These findings demonstrate the significant virulence potential of the ST9 lineage and the importance of -mediated regulation. Moreover, the presence of new prophages highlights the evolutionary adaptability of this lineage. Collectively, our results underscore the clinical threat posed by ST9 MRSA and the necessity for vigilant monitoring to control its spread.IMPORTANCEMethicillin-resistant (MRSA) ST9 commonly associated with livestock remains understudied in terms of virulence mechanisms. This study identifies key insights into ST9 MRSA virulence, focusing on the accessory gene regulator () system, which regulates virulence in . We show that -deficient ST9 strains exhibit altered virulence phenotypes, including reduced hemolysis and increased biofilm formation. Additionally, our genomic analysis reveals novel prophage islands in ST9, highlighting the lineage's genetic adaptability and potential for increased virulence. These findings emphasize the need for continued surveillance and targeted strategies to control the spread of ST9 MRSA, with important implications for diagnostic and therapeutic approaches.

摘要

是医院获得性感染和社区获得性感染的主要病原体,辅助基因调节子()系统在毒力控制中起核心作用。通常与家畜相关的ST9谱系表现出多重耐药性,但在毒力方面仍未得到充分研究。在这项工作中,我们检查了9株临床ST9耐甲氧西林分离株,发现两株在基因座上携带自发移码突变,导致RNAIII和α-毒素表达缺失。这些缺陷菌株在感染模型中表现出溶血活性降低、生物膜形成增强和毒力减弱。这些初步证据表明系统在ST9毒力中起关键作用。比较基因组分析揭示了ST9中不同的致病岛,与其他常见临床谱系中的致病岛不同。值得注意的是,我们鉴定出三个新的噬菌体岛(φST9-A、φST9-B和φST9-C),其中φST9-B携带最近鉴定的毒力基因,表明家畜相关耐甲氧西林金黄色葡萄球菌内的重组事件可能有助于ST9的遗传多样化。这些发现证明了ST9谱系的显著毒力潜力以及介导调节的重要性。此外,新噬菌体的存在突出了该谱系的进化适应性。总的来说,我们的结果强调了ST9耐甲氧西林金黄色葡萄球菌带来的临床威胁以及警惕监测以控制其传播的必要性。重要性与家畜相关的耐甲氧西林金黄色葡萄球菌(MRSA)ST9在毒力机制方面仍未得到充分研究。本研究确定了对ST9 MRSA毒力的关键见解,重点关注调节毒力的辅助基因调节子()系统。我们表明,缺陷的ST9菌株表现出改变的毒力表型,包括溶血减少和生物膜形成增加。此外,我们的基因组分析揭示了ST9中的新噬菌体岛,突出了该谱系的遗传适应性和毒力增加的潜力。这些发现强调了持续监测和针对性策略以控制ST9 MRSA传播的必要性,对诊断和治疗方法具有重要意义。

https://cdn.ncbi.nlm.nih.gov/pmc/blobs/45d6/12282191/4de677b84f0e/msystems.00282-25.f004.jpg
https://cdn.ncbi.nlm.nih.gov/pmc/blobs/45d6/12282191/834ec5c62706/msystems.00282-25.f001.jpg
https://cdn.ncbi.nlm.nih.gov/pmc/blobs/45d6/12282191/4c0f1480eafd/msystems.00282-25.f002.jpg
https://cdn.ncbi.nlm.nih.gov/pmc/blobs/45d6/12282191/56d5d9bfa674/msystems.00282-25.f003.jpg
https://cdn.ncbi.nlm.nih.gov/pmc/blobs/45d6/12282191/4de677b84f0e/msystems.00282-25.f004.jpg
https://cdn.ncbi.nlm.nih.gov/pmc/blobs/45d6/12282191/834ec5c62706/msystems.00282-25.f001.jpg
https://cdn.ncbi.nlm.nih.gov/pmc/blobs/45d6/12282191/4c0f1480eafd/msystems.00282-25.f002.jpg
https://cdn.ncbi.nlm.nih.gov/pmc/blobs/45d6/12282191/56d5d9bfa674/msystems.00282-25.f003.jpg
https://cdn.ncbi.nlm.nih.gov/pmc/blobs/45d6/12282191/4de677b84f0e/msystems.00282-25.f004.jpg

相似文献

1
Characterization of the virulence shaping and adaptability in the methicillin-resistant ST9 lineage.耐甲氧西林ST9谱系中毒力塑造与适应性的特征分析
mSystems. 2025 Jul 22;10(7):e0028225. doi: 10.1128/msystems.00282-25. Epub 2025 Jun 27.
2
Bacteriophage infection drives loss of β-lactam resistance in methicillin-resistant .噬菌体感染导致耐甲氧西林菌丧失β-内酰胺抗性 。
Elife. 2025 Jul 10;13:RP102743. doi: 10.7554/eLife.102743.
3
Antimicrobial resistance and molecular characteristics of bovine mastitis-associated methicillin-resistant : potential for cross-species transmission of ST59-MRSA.牛乳腺炎相关耐甲氧西林菌的抗菌药物耐药性及分子特征:ST59-MRSA跨物种传播的可能性
Microbiol Spectr. 2025 Jul;13(7):e0280024. doi: 10.1128/spectrum.02800-24. Epub 2025 May 21.
4
Comparative Genomics of Borderline Oxacillin-Resistant Staphylococcus aureus Detected during a Pseudo-outbreak of Methicillin-Resistant S. aureus in a Neonatal Intensive Care Unit.耐苯唑西林边缘型金黄色葡萄球菌的比较基因组学研究:在新生儿重症监护病房发生耐甲氧西林金黄色葡萄球菌爆发期间的检测。
mBio. 2022 Feb 22;13(1):e0319621. doi: 10.1128/mbio.03196-21. Epub 2022 Jan 18.
5
Loratadine decreases virulence of methicillin-resistant by widespread disruption of hemolysis in both Stk1-dependent and -independent fashions.氯雷他定通过以依赖和不依赖Stk1的方式广泛破坏溶血作用来降低耐甲氧西林菌的毒力。
bioRxiv. 2025 Jun 5:2025.06.05.657702. doi: 10.1101/2025.06.05.657702.
6
Phenotypic and genotypic characteristics of mecA - positive oxacillin-sensitive Staphylococcus aureus isolated from patients with bloodstream infection in a tertiary hospital in Southern Brazil.巴西南部一家三级医院血流感染患者中分离的耐甲氧西林表型和基因型特征阳性的苯唑西林敏感金黄色葡萄球菌。
Braz J Microbiol. 2024 Sep;55(3):2705-2713. doi: 10.1007/s42770-024-01420-z. Epub 2024 Jun 19.
7
Characteristics and virulence factors of livestock associated ST9 methicillin-resistant Staphylococcus aureus with a novel recombinant staphylocoagulase type.具有新型重组葡萄球菌凝固酶型的与家畜相关的 ST9 耐甲氧西林金黄色葡萄球菌的特征和毒力因子。
Vet Microbiol. 2013 Mar 23;162(2-4):779-784. doi: 10.1016/j.vetmic.2012.10.003. Epub 2012 Oct 13.
8
Deciphering the dynamics of methicillin-resistant Staphylococcus aureus biofilm formation: from molecular signaling to nanotherapeutic advances.解析耐甲氧西林金黄色葡萄球菌生物膜形成的动态过程:从分子信号到纳米治疗进展。
Cell Commun Signal. 2024 Mar 22;22(1):188. doi: 10.1186/s12964-024-01511-2.
9
Prevalence of Panton-Valentine leucocidin ( ) and exfoliative toxin A ( ) gene within methicillin resistant and susceptible in an urban tertiary hospital: A molecular epidemiology pilot study.耐甲氧西林金黄色葡萄球菌和表葡菌中 Panton-Valentine 白细胞素()和表皮剥脱毒素 A()基因的流行:一项城市三级医院的分子流行病学初步研究。
F1000Res. 2024 Feb 22;12:1002. doi: 10.12688/f1000research.134641.2. eCollection 2023.
10
A cross-sectional molecular epidemiological study of biofilm-producing methicillin-resistant Staphylococcus aureus.产生物膜的耐甲氧西林金黄色葡萄球菌的横断面分子流行病学研究。
Medicine (Baltimore). 2025 Jul 18;104(29):e43346. doi: 10.1097/MD.0000000000043346.

本文引用的文献

1
GlmS plays a key role in the virulence factor expression and biofilm formation ability of promoted by advanced glycation end products.GlmS 在由晚期糖基化终产物促进的毒力因子表达和生物膜形成能力中起关键作用。
Virulence. 2024 Dec;15(1):2352476. doi: 10.1080/21505594.2024.2352476. Epub 2024 May 13.
2
Virulence attributes of successful methicillin-resistant lineages.耐甲氧西林金黄色葡萄球菌成功株系的毒力特征。
Clin Microbiol Rev. 2023 Dec 20;36(4):e0014822. doi: 10.1128/cmr.00148-22. Epub 2023 Nov 20.
3
Exploring the third-generation tetracycline resistance of multidrug-resistant livestock-associated methicillin-resistant Staphylococcus aureus ST9 across healthcare settings in China.
探索中国医疗机构中多药耐药性与牲畜相关的耐甲氧西林金黄色葡萄球菌 ST9 的第三代四环素耐药性。
J Antimicrob Chemother. 2023 Aug 2;78(8):1871-1881. doi: 10.1093/jac/dkad174.
4
Opposite evolution of pathogenicity driven by in vivo wzc and wcaJ mutations in ST11-KL64 carbapenem-resistant Klebsiella pneumoniae.ST11-KL64 碳青霉烯类耐药肺炎克雷伯菌体内 wzc 和 wcaJ 突变驱动的致病性相反演变。
Drug Resist Updat. 2023 Jan;66:100891. doi: 10.1016/j.drup.2022.100891. Epub 2022 Nov 21.
5
Co-evolutionary adaptations of and a clinical carbapenemase-encoding plasmid during carbapenem exposure.碳青霉烯类药物暴露期间与一种临床碳青霉烯酶编码质粒的共同进化适应性
Evol Appl. 2022 Jul 5;15(7):1045-1061. doi: 10.1111/eva.13441. eCollection 2022 Jul.
6
Lung-Adapted Staphylococcus aureus Isolates With Dysfunctional Agr System Trigger a Proinflammatory Response.具有功能失调的Agr系统的肺适应性金黄色葡萄球菌分离株引发促炎反应。
J Infect Dis. 2022 Sep 28;226(7):1276-1285. doi: 10.1093/infdis/jiac191.
7
Molecular Evolution and Adaptation of Livestock-Associated Methicillin-Resistant Staphylococcus aureus (LA-MRSA) Sequence Type 9.与家畜相关的耐甲氧西林金黄色葡萄球菌(LA-MRSA)序列类型9的分子进化与适应性
mSystems. 2021 Jun 29;6(3):e0049221. doi: 10.1128/mSystems.00492-21. Epub 2021 Jun 22.
8
Epidemiology, evolution and cryptic susceptibility of methicillin-resistant Staphylococcus aureus in China: a whole-genome-based survey.中国耐甲氧西林金黄色葡萄球菌的流行病学、进化和隐匿易感性:基于全基因组的调查。
Clin Microbiol Infect. 2022 Jan;28(1):85-92. doi: 10.1016/j.cmi.2021.05.024. Epub 2021 May 20.
9
Evolution and genomic insight into methicillin-resistant Staphylococcus aureus ST9 in China.耐甲氧西林金黄色葡萄球菌 ST9 在中国的进化和基因组分析。
J Antimicrob Chemother. 2021 Jun 18;76(7):1703-1711. doi: 10.1093/jac/dkab106.
10
Impact of Glycan Linkage to Wall Teichoic Acid on Langerin Recognition and Langerhans Cell Activation.聚糖连接到壁磷壁酸对朗格汉斯细胞识别和激活的影响。
ACS Infect Dis. 2021 Mar 12;7(3):624-635. doi: 10.1021/acsinfecdis.0c00822. Epub 2021 Feb 16.