• 文献检索
  • 文档翻译
  • 深度研究
  • 学术资讯
  • Suppr Zotero 插件Zotero 插件
  • 邀请有礼
  • 套餐&价格
  • 历史记录
应用&插件
Suppr Zotero 插件Zotero 插件浏览器插件Mac 客户端Windows 客户端微信小程序
定价
高级版会员购买积分包购买API积分包
服务
文献检索文档翻译深度研究API 文档MCP 服务
关于我们
关于 Suppr公司介绍联系我们用户协议隐私条款
关注我们

Suppr 超能文献

核心技术专利:CN118964589B侵权必究
粤ICP备2023148730 号-1Suppr @ 2026

文献检索

告别复杂PubMed语法,用中文像聊天一样搜索,搜遍4000万医学文献。AI智能推荐,让科研检索更轻松。

立即免费搜索

文件翻译

保留排版,准确专业,支持PDF/Word/PPT等文件格式,支持 12+语言互译。

免费翻译文档

深度研究

AI帮你快速写综述,25分钟生成高质量综述,智能提取关键信息,辅助科研写作。

立即免费体验

肥胖影响体外受精结局,而甲羟戊酸可挽救他汀类药物对卵泡生长的副作用。

Obesity Affects IVF Outcomes and Mevalonic Acid Rescues the Side Effects of Statins on Follicle Growth.

作者信息

Mao Fei, Yang Jihong, Guo Zhihan, Chang Tianqing, Wu Hua, Yang Guangping, Dai Heqi, Feng Ruizhi, Qian Yun

机构信息

Reproductive Center of Second Affiliated Hospital of Nanjing Medical University, Nanjing, China.

State Key Laboratory of Reproductive Medicine, Nanjing Medical University, Nanjing, China.

出版信息

FASEB J. 2025 Jul 15;39(13):e70785. doi: 10.1096/fj.202500914R.

DOI:10.1096/fj.202500914R
PMID:40577089
原文链接:https://pmc.ncbi.nlm.nih.gov/articles/PMC12204307/
Abstract

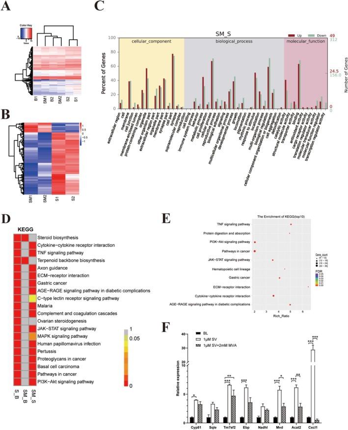
The accelerating trend of obesity in women of childbearing age has become a significant issue in personal health, female fecundity, and offspring development. Simvastatin (SV) is a statin commonly prescribed oral agent for lipid-lowering therapy; however, its applicability in reproductively active women remains controversial. In this study, through clinical data analysis, we further confirmed that obesity reduces in vitro fertilization pregnancy success, with significant decreases in the number of retrieved oocytes, mature oocytes, and cleavage embryos. We found SV inhibited follicle development cultured in vitro. Based on our previously reported metabolomics data, mevalonic acid (MVA) was found to be a key metabolite in follicular development. In our in vitro follicle culture system, we demonstrated that the supplement of MVA in SV-added follicles recovered to grow similar to the untreated blank group, indicating the rescue effect of potential reproductive toxicity of SV. Both the downstream metabolites cholesterol and geranylgeraniol partially attenuated SV-induced apoptosis elevation and proliferation suppression in KGN cells. RNA sequencing results suggested that this rescue effect may be mediated through the TNF, PI3K-Akt, and JAK-STAT pathways. Our study shed light upon clinical practice for women of childbearing age who were treated with statins and might contribute to better health management in obesity populations.

摘要

育龄女性肥胖率加速上升已成为个人健康、女性生育能力和后代发育方面的一个重大问题。辛伐他汀(SV)是一种常用于降脂治疗的口服他汀类药物;然而,其在有生殖活性的女性中的适用性仍存在争议。在本研究中,通过临床数据分析,我们进一步证实肥胖会降低体外受精的妊娠成功率,同时取出的卵母细胞、成熟卵母细胞和卵裂胚胎数量显著减少。我们发现辛伐他汀会抑制体外培养的卵泡发育。基于我们之前报道的代谢组学数据,发现甲羟戊酸(MVA)是卵泡发育中的关键代谢物。在我们的体外卵泡培养系统中,我们证明在添加辛伐他汀的卵泡中补充MVA后,其生长恢复到与未处理的空白组相似,这表明MVA对辛伐他汀潜在生殖毒性具有挽救作用。下游代谢物胆固醇和香叶基香叶醇均部分减轻了辛伐他汀诱导的KGN细胞凋亡增加和增殖抑制。RNA测序结果表明,这种挽救作用可能是通过TNF、PI3K - Akt和JAK - STAT信号通路介导的。我们的研究为使用他汀类药物治疗的育龄女性的临床实践提供了参考,并可能有助于肥胖人群更好的健康管理。

https://cdn.ncbi.nlm.nih.gov/pmc/blobs/41a8/12204307/6f7a28f7c7e9/FSB2-39-e70785-g002.jpg
https://cdn.ncbi.nlm.nih.gov/pmc/blobs/41a8/12204307/92c906eb7bd2/FSB2-39-e70785-g001.jpg
https://cdn.ncbi.nlm.nih.gov/pmc/blobs/41a8/12204307/f35d34418c55/FSB2-39-e70785-g003.jpg
https://cdn.ncbi.nlm.nih.gov/pmc/blobs/41a8/12204307/491025e717d6/FSB2-39-e70785-g004.jpg
https://cdn.ncbi.nlm.nih.gov/pmc/blobs/41a8/12204307/6f7a28f7c7e9/FSB2-39-e70785-g002.jpg
https://cdn.ncbi.nlm.nih.gov/pmc/blobs/41a8/12204307/92c906eb7bd2/FSB2-39-e70785-g001.jpg
https://cdn.ncbi.nlm.nih.gov/pmc/blobs/41a8/12204307/f35d34418c55/FSB2-39-e70785-g003.jpg
https://cdn.ncbi.nlm.nih.gov/pmc/blobs/41a8/12204307/491025e717d6/FSB2-39-e70785-g004.jpg
https://cdn.ncbi.nlm.nih.gov/pmc/blobs/41a8/12204307/6f7a28f7c7e9/FSB2-39-e70785-g002.jpg

相似文献

1
Obesity Affects IVF Outcomes and Mevalonic Acid Rescues the Side Effects of Statins on Follicle Growth.肥胖影响体外受精结局,而甲羟戊酸可挽救他汀类药物对卵泡生长的副作用。
FASEB J. 2025 Jul 15;39(13):e70785. doi: 10.1096/fj.202500914R.
2
Individualised gonadotropin dose selection using markers of ovarian reserve for women undergoing in vitro fertilisation plus intracytoplasmic sperm injection (IVF/ICSI).针对接受体外受精加卵胞浆内单精子注射(IVF/ICSI)的女性,使用卵巢储备标志物进行个性化促性腺激素剂量选择。
Cochrane Database Syst Rev. 2018 Feb 1;2(2):CD012693. doi: 10.1002/14651858.CD012693.pub2.
3
Oral medications including clomiphene citrate or aromatase inhibitors with gonadotropins for controlled ovarian stimulation in women undergoing in vitro fertilisation.口服药物,包括枸橼酸氯米芬或芳香化酶抑制剂与促性腺激素联合用于接受体外受精的女性的控制性卵巢刺激。
Cochrane Database Syst Rev. 2017 Nov 2;11(11):CD008528. doi: 10.1002/14651858.CD008528.pub3.
4
Interventions for fertility preservation in women with cancer undergoing chemotherapy.对接受化疗的癌症女性进行生育力保存的干预措施。
Cochrane Database Syst Rev. 2025 Jun 19;6:CD012891. doi: 10.1002/14651858.CD012891.pub2.
5
Growth hormone for in vitro fertilisation (IVF).促性腺激素在体外受精(IVF)中的应用。
Cochrane Database Syst Rev. 2021 Nov 22;11(11):CD000099. doi: 10.1002/14651858.CD000099.pub4.
6
Recombinant luteinizing hormone (rLH) and recombinant follicle stimulating hormone (rFSH) for ovarian stimulation in IVF/ICSI cycles.重组促黄体生成素(rLH)和重组促卵泡生成素(rFSH)用于体外受精/卵胞浆内单精子注射周期中的卵巢刺激。
Cochrane Database Syst Rev. 2017 May 24;5(5):CD005070. doi: 10.1002/14651858.CD005070.pub3.
7
Volume expanders for the prevention of ovarian hyperstimulation syndrome.用于预防卵巢过度刺激综合征的扩容剂。
Cochrane Database Syst Rev. 2016 Aug 31;2016(8):CD001302. doi: 10.1002/14651858.CD001302.pub3.
8
Follicular flushing during oocyte retrieval in assisted reproductive techniques.辅助生殖技术中取卵时的卵泡冲洗
Cochrane Database Syst Rev. 2018 Apr 26;4(4):CD004634. doi: 10.1002/14651858.CD004634.pub3.
9
A systematic review and economic evaluation of statins for the prevention of coronary events.他汀类药物预防冠状动脉事件的系统评价与经济学评估
Health Technol Assess. 2007 Apr;11(14):1-160, iii-iv. doi: 10.3310/hta11140.
10
Statins for age-related macular degeneration.用于年龄相关性黄斑变性的他汀类药物。
Cochrane Database Syst Rev. 2016 Aug 4;2016(8):CD006927. doi: 10.1002/14651858.CD006927.pub5.

本文引用的文献

1
Comparative efficacy of exercise, diet and/or pharmacological interventions on BMI, ovulation, and hormonal profile in reproductive-aged women with overweight or obesity: a systematic review and network meta-analysis.比较运动、饮食和/或药物干预对超重或肥胖的育龄期妇女 BMI、排卵和激素谱的疗效:系统评价和网络荟萃分析。
Hum Reprod Update. 2024 Jul 1;30(4):472-487. doi: 10.1093/humupd/dmae008.
2
Serum and follicular fluid metabolome and markers of ovarian stimulation.血清和卵泡液代谢组学及卵巢刺激标志物。
Hum Reprod. 2023 Nov 2;38(11):2196-2207. doi: 10.1093/humrep/dead189.
3
Role of Obesity in Female Reproduction.
肥胖在女性生殖中的作用。
Int J Med Sci. 2023 Jan 31;20(3):366-375. doi: 10.7150/ijms.80189. eCollection 2023.
4
Trends in Lipid-Lowering Prescriptions: Increasing Use of Guideline-Concordant Pharmacotherapies, U.S., 2017‒2022.降脂药物处方趋势:2017-2022 年,美国更常使用符合指南的药物治疗。
Am J Prev Med. 2023 Apr;64(4):561-566. doi: 10.1016/j.amepre.2022.10.010. Epub 2022 Dec 1.
5
Implications of High-Density Cholesterol Metabolism for Oocyte Biology and Female Fertility.高密度胆固醇代谢对卵母细胞生物学和女性生育能力的影响
Front Cell Dev Biol. 2022 Sep 14;10:941539. doi: 10.3389/fcell.2022.941539. eCollection 2022.
6
Metabolic signatures in human follicular fluid identify lysophosphatidylcholine as a predictor of follicular development.人类卵泡液中的代谢特征将溶血磷脂酰胆碱鉴定为卵泡发育的预测因子。
Commun Biol. 2022 Jul 29;5(1):763. doi: 10.1038/s42003-022-03710-4.
7
IL-6 of follicular fluid and outcome of in vitro fertilization.卵泡液中白介素-6 与体外受精结局的关系。
Medicine (Baltimore). 2022 Jul 22;101(29):e29624. doi: 10.1097/MD.0000000000029624.
8
Neddylation Inhibition Causes Impaired Mouse Embryo Quality and Blastocyst Hatching Failure Through Elevated Oxidative Stress and Reduced IL-1β.泛素化抑制通过增加氧化应激和降低 IL-1β 导致胚胎质量受损和囊胚孵化失败。
Front Immunol. 2022 Jul 4;13:925702. doi: 10.3389/fimmu.2022.925702. eCollection 2022.
9
Obesity and oocyte quality: significant implications for ART and emerging mechanistic insights.肥胖与卵子质量:对辅助生殖技术的重要影响及新出现的机制见解。
Biol Reprod. 2022 Feb 22;106(2):338-350. doi: 10.1093/biolre/ioab228.
10
The Signaling Pathways Involved in Ovarian Follicle Development.参与卵巢卵泡发育的信号通路
Front Physiol. 2021 Sep 20;12:730196. doi: 10.3389/fphys.2021.730196. eCollection 2021.