• 文献检索
  • 文档翻译
  • 深度研究
  • 学术资讯
  • Suppr Zotero 插件Zotero 插件
  • 邀请有礼
  • 套餐&价格
  • 历史记录
应用&插件
Suppr Zotero 插件Zotero 插件浏览器插件Mac 客户端Windows 客户端微信小程序
定价
高级版会员购买积分包购买API积分包
服务
文献检索文档翻译深度研究API 文档MCP 服务
关于我们
关于 Suppr公司介绍联系我们用户协议隐私条款
关注我们

Suppr 超能文献

核心技术专利:CN118964589B侵权必究
粤ICP备2023148730 号-1Suppr @ 2026

文献检索

告别复杂PubMed语法,用中文像聊天一样搜索,搜遍4000万医学文献。AI智能推荐,让科研检索更轻松。

立即免费搜索

文件翻译

保留排版,准确专业,支持PDF/Word/PPT等文件格式,支持 12+语言互译。

免费翻译文档

深度研究

AI帮你快速写综述,25分钟生成高质量综述,智能提取关键信息,辅助科研写作。

立即免费体验

T细胞分化阶段阻滞偏向在T细胞淋巴母细胞淋巴瘤中赋予高甲基化和纵隔偏好性。

T-cell differentiation stage block bias confers hypermethylation and mediastinal preference in T-cell lymphoblastic lymphoma.

作者信息

Wang Jiali, Qian Bo, Yu Xiaowen, Zhang Yidan, Zhou Chunlei, Yang Tingting, Xia Le, Zhang Gang, Zhang Yi-Xuan, Wang Yaping, Fang Yongjun

机构信息

Department of Hematology and Oncology, Children's Hospital of Nanjing Medical University, Nanjing, China.

Department of Cardiothoracic Surgery, Children's Hospital of Nanjing Medical University, Nanjing, China.

出版信息

Clin Transl Med. 2025 Jul;15(7):e70380. doi: 10.1002/ctm2.70380.

DOI:10.1002/ctm2.70380
PMID:40579780
原文链接:https://pmc.ncbi.nlm.nih.gov/articles/PMC12205001/
Abstract

BACKGROUND

The clinical guideline classifies T-LBL and T-ALL jointly, differentiating them merely by the bone marrow blast cell proportion. However, their distinct clinical manifestations, genetic profiles, and specific pathogenic requirements have prompted us to reevaluate the differences between them.

METHODS AND RESULTS

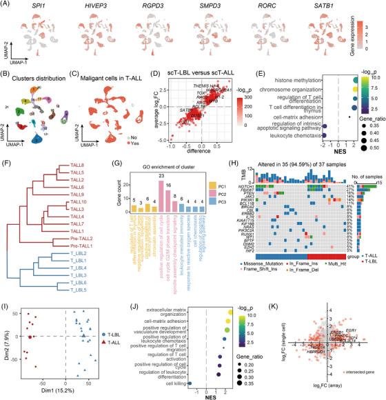
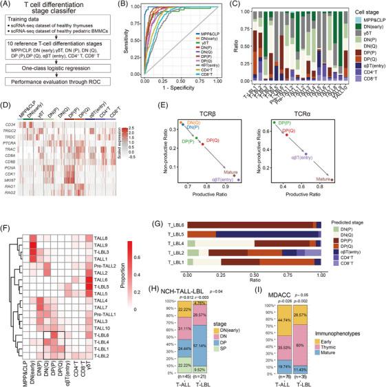
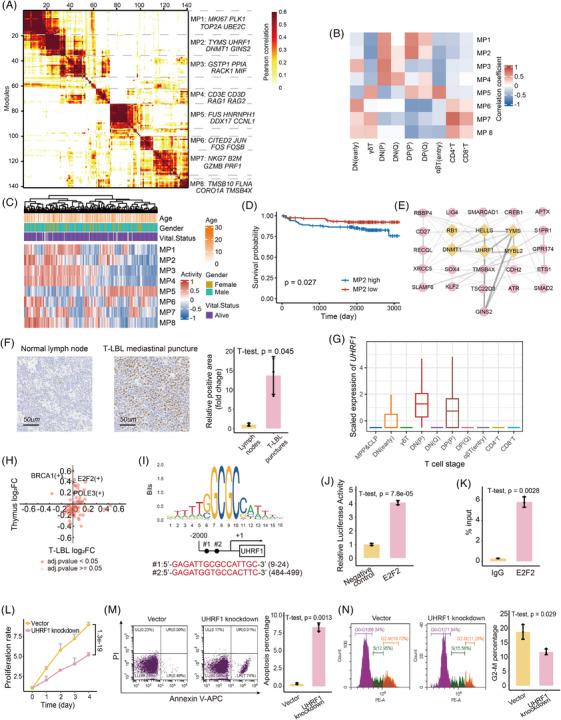
We established the NCH-TALL-LBL cohort, which includes flow cytometry data and somatic mutation data from our center. Additionally, we collected T-LBL samples and implemented single-cell RNA sequencing and single-cell T-cell receptor sequencing. Combining the single-cell RNA sequencing data of T-ALL, expression array data, flow cytometry data, we discovered that malignant T cells in T-LBL are predominantly in the DN- and DP-stage blocking modes (DP cells dominate). This block mode in T-LBL generates signals that drive the development of an immunosuppressive microenvironment and the mediastinum preference. Additionally, E2F2, an active transcription factor in the DP and DN stages, upregulates the expression of UHRF1, resulting in hypermethylation of tumor suppressor genes. Findings from in vivo and in vitro research clearly show that demethylation therapy targeting this mechanism effectively inhibits tumor proliferation in T-LBL.

CONCLUSION

From the perspective of differentiation blockage, T-LBL and T-ALL represent different stages of the same disease, and the stage block bias of T-cell contributes to their heterogeneity.

KEY POINTS

Malignant T cells in T-LBL are primarily blocked in the DN and DP stages, which contributes to the immunosuppressive TME and mediastinum preference of T-LBL. The active transcription factor E2F2 in the DP and DN stages upregulates UHRF1 expression, leading to the hypermethylation of tumor suppressor genes in T-LBL. Demethylation therapy targeting the hypermethylation of tumor suppressor genes mediated by UHRF1 effectively inhibits tumor proliferation in T-LBL.

摘要

背景

临床指南将T淋巴母细胞淋巴瘤(T-LBL)和T淋巴细胞白血病(T-ALL)合并分类,仅通过骨髓原始细胞比例对它们进行区分。然而,它们不同的临床表现、基因特征和特定的致病条件促使我们重新评估它们之间的差异。

方法与结果

我们建立了NCH-TALL-LBL队列,其中包括来自我们中心的流式细胞术数据和体细胞突变数据。此外,我们收集了T-LBL样本并进行了单细胞RNA测序和单细胞T细胞受体测序。结合T-ALL的单细胞RNA测序数据、表达阵列数据和流式细胞术数据,我们发现T-LBL中的恶性T细胞主要处于双阴性(DN)和双阳性(DP)阶段阻滞模式(DP细胞占主导)。T-LBL中的这种阻滞模式产生驱动免疫抑制微环境发展和纵隔偏好的信号。此外,DP和DN阶段的活性转录因子E2F2上调泛素样含PHD和RING结构域蛋白1(UHRF1)的表达,导致肿瘤抑制基因的高甲基化。体内和体外研究结果清楚地表明,针对这一机制的去甲基化治疗可有效抑制T-LBL中的肿瘤增殖。

结论

从分化阻滞的角度来看,T-LBL和T-ALL代表同一疾病的不同阶段,T细胞的阶段阻滞偏向导致了它们的异质性。

要点

T-LBL中的恶性T细胞主要阻滞在DN和DP阶段,这导致了T-LBL的免疫抑制性肿瘤微环境(TME)和纵隔偏好。DP和DN阶段的活性转录因子E2F2上调UHRF1表达,导致T-LBL中肿瘤抑制基因的高甲基化。针对由UHRF1介导的肿瘤抑制基因高甲基化的去甲基化治疗可有效抑制T-LBL中的肿瘤增殖。

https://cdn.ncbi.nlm.nih.gov/pmc/blobs/efda/12205001/432ee886f597/CTM2-15-e70380-g004.jpg
https://cdn.ncbi.nlm.nih.gov/pmc/blobs/efda/12205001/450e32f6e2ce/CTM2-15-e70380-g006.jpg
https://cdn.ncbi.nlm.nih.gov/pmc/blobs/efda/12205001/69eecc519897/CTM2-15-e70380-g008.jpg
https://cdn.ncbi.nlm.nih.gov/pmc/blobs/efda/12205001/88abb53133a2/CTM2-15-e70380-g007.jpg
https://cdn.ncbi.nlm.nih.gov/pmc/blobs/efda/12205001/a1998b49cdc4/CTM2-15-e70380-g001.jpg
https://cdn.ncbi.nlm.nih.gov/pmc/blobs/efda/12205001/1b5e90b8ec7a/CTM2-15-e70380-g002.jpg
https://cdn.ncbi.nlm.nih.gov/pmc/blobs/efda/12205001/5d1e6b314200/CTM2-15-e70380-g003.jpg
https://cdn.ncbi.nlm.nih.gov/pmc/blobs/efda/12205001/432ee886f597/CTM2-15-e70380-g004.jpg
https://cdn.ncbi.nlm.nih.gov/pmc/blobs/efda/12205001/450e32f6e2ce/CTM2-15-e70380-g006.jpg
https://cdn.ncbi.nlm.nih.gov/pmc/blobs/efda/12205001/69eecc519897/CTM2-15-e70380-g008.jpg
https://cdn.ncbi.nlm.nih.gov/pmc/blobs/efda/12205001/88abb53133a2/CTM2-15-e70380-g007.jpg
https://cdn.ncbi.nlm.nih.gov/pmc/blobs/efda/12205001/a1998b49cdc4/CTM2-15-e70380-g001.jpg
https://cdn.ncbi.nlm.nih.gov/pmc/blobs/efda/12205001/1b5e90b8ec7a/CTM2-15-e70380-g002.jpg
https://cdn.ncbi.nlm.nih.gov/pmc/blobs/efda/12205001/5d1e6b314200/CTM2-15-e70380-g003.jpg
https://cdn.ncbi.nlm.nih.gov/pmc/blobs/efda/12205001/432ee886f597/CTM2-15-e70380-g004.jpg

相似文献

1
T-cell differentiation stage block bias confers hypermethylation and mediastinal preference in T-cell lymphoblastic lymphoma.T细胞分化阶段阻滞偏向在T细胞淋巴母细胞淋巴瘤中赋予高甲基化和纵隔偏好性。
Clin Transl Med. 2025 Jul;15(7):e70380. doi: 10.1002/ctm2.70380.
2
Systemic pharmacological treatments for chronic plaque psoriasis: a network meta-analysis.系统性药理学治疗慢性斑块状银屑病:网络荟萃分析。
Cochrane Database Syst Rev. 2021 Apr 19;4(4):CD011535. doi: 10.1002/14651858.CD011535.pub4.
3
Systemic pharmacological treatments for chronic plaque psoriasis: a network meta-analysis.慢性斑块状银屑病的全身药理学治疗:一项网状Meta分析。
Cochrane Database Syst Rev. 2020 Jan 9;1(1):CD011535. doi: 10.1002/14651858.CD011535.pub3.
4
Systemic pharmacological treatments for chronic plaque psoriasis: a network meta-analysis.慢性斑块状银屑病的全身药理学治疗:一项网状荟萃分析。
Cochrane Database Syst Rev. 2017 Dec 22;12(12):CD011535. doi: 10.1002/14651858.CD011535.pub2.
5
Nivolumab for adults with Hodgkin's lymphoma (a rapid review using the software RobotReviewer).纳武单抗用于成人霍奇金淋巴瘤(使用RobotReviewer软件进行的快速综述)
Cochrane Database Syst Rev. 2018 Jul 12;7(7):CD012556. doi: 10.1002/14651858.CD012556.pub2.
6
Physical exercise training interventions for children and young adults during and after treatment for childhood cancer.针对儿童癌症治疗期间及治疗后的儿童和青少年的体育锻炼训练干预措施。
Cochrane Database Syst Rev. 2016 Mar 31;3(3):CD008796. doi: 10.1002/14651858.CD008796.pub3.
7
Comprehensive single-cell chromatin and transcriptomic profiling of peripheral immune cells in nonsegmental vitiligo.非节段性白癜风外周免疫细胞的单细胞染色质和转录组综合分析
Br J Dermatol. 2025 Jun 20;193(1):115-124. doi: 10.1093/bjd/ljaf041.
8
High expression of CCL3/CCL4/CCL5/CCR5 promotes exhausted CD8 T cells terminal differentiation and is associated with poor prognosis in pediatric B-ALL patients.CCL3/CCL4/CCL5/CCR5的高表达促进耗竭性CD8 T细胞的终末分化,并与儿童B-急性淋巴细胞白血病患者的不良预后相关。
Int J Immunopathol Pharmacol. 2025 Jan-Dec;39:3946320251346823. doi: 10.1177/03946320251346823. Epub 2025 Jun 16.
9
Minimal Residual Disease Evaluation in Childhood Acute Lymphoblastic Leukemia: An Economic Analysis.儿童急性淋巴细胞白血病微小残留病评估:一项经济学分析。
Ont Health Technol Assess Ser. 2016 Mar 8;16(8):1-83. eCollection 2016.
10
Impact of residual disease as a prognostic factor for survival in women with advanced epithelial ovarian cancer after primary surgery.原发性手术后晚期上皮性卵巢癌患者残留病灶对生存预后的影响。
Cochrane Database Syst Rev. 2022 Sep 26;9(9):CD015048. doi: 10.1002/14651858.CD015048.pub2.

本文引用的文献

1
T-Lymphoblastic Lymphoma Cells Express High Levels of BCL2, S1P1, and ICAM1, Leading to a Blockade of Tumor Cell Intravasation.T淋巴细胞母细胞淋巴瘤细胞高表达BCL2、S1P1和ICAM1,导致肿瘤细胞血管内渗受阻。
Cancer Cell. 2024 Jun 10;42(6):1130-1131. doi: 10.1016/j.ccell.2024.05.019.
2
Developmental origins shape the paediatric cancer genome.发育起源塑造儿科癌症基因组。
Nat Rev Cancer. 2024 Jun;24(6):382-398. doi: 10.1038/s41568-024-00684-9. Epub 2024 May 2.
3
Cell communication pathway prognostic model identified detrimental neurodevelopmental pathways in neuroblastoma.
细胞通讯通路预后模型鉴定神经母细胞瘤中有害的神经发育通路。
Neoplasia. 2024 Jun;52:100997. doi: 10.1016/j.neo.2024.100997. Epub 2024 Apr 25.
4
The Dual Role of the NFATc2/galectin-9 Axis in Modulating Tumor-Initiating Cell Phenotypes and Immune Suppression in Lung Adenocarcinoma.NFATc2/半乳糖凝集素-9 轴在调节肺腺癌肿瘤起始细胞表型和免疫抑制中的双重作用。
Adv Sci (Weinh). 2024 May;11(20):e2306059. doi: 10.1002/advs.202306059. Epub 2024 Mar 25.
5
Pediatric T-cell acute lymphoblastic leukemia blast signature and MRD associated immune environment changes defined by single cell transcriptomics analysis.基于单细胞转录组分析定义的儿童 T 细胞急性淋巴细胞白血病 blast 特征和 MRD 相关免疫环境变化。
Sci Rep. 2023 Aug 2;13(1):12556. doi: 10.1038/s41598-023-39152-z.
6
T cell activation and effector function in the human Jurkat T cell model.人 Jurkat T 细胞模型中的 T 细胞激活和效应功能。
Methods Cell Biol. 2023;178:25-41. doi: 10.1016/bs.mcb.2022.09.012. Epub 2022 Nov 12.
7
Diagnosis and management of lymphoblastic lymphoma in children, adolescents and young adults.儿童、青少年及青年淋巴细胞性淋巴瘤的诊断与治疗。
Best Pract Res Clin Haematol. 2023 Mar;36(1):101449. doi: 10.1016/j.beha.2023.101449. Epub 2023 Feb 16.
8
Pre-Clinical Evaluation of the Hypomethylating Agent Decitabine for the Treatment of T-Cell Lymphoblastic Lymphoma.用于治疗T细胞淋巴母细胞淋巴瘤的去甲基化药物地西他滨的临床前评估
Cancers (Basel). 2023 Jan 20;15(3):647. doi: 10.3390/cancers15030647.
9
The 5th edition of the World Health Organization Classification of Haematolymphoid Tumours: Lymphoid Neoplasms.《世界卫生组织造血与淋巴组织肿瘤分类》第五版:淋巴肿瘤。
Leukemia. 2022 Jul;36(7):1720-1748. doi: 10.1038/s41375-022-01620-2. Epub 2022 Jun 22.
10
Genomic landscape of T-cell lymphoblastic lymphoma.T细胞淋巴母细胞淋巴瘤的基因组图谱
Chin J Cancer Res. 2022 Apr 30;34(2):83-94. doi: 10.21147/j.issn.1000-9604.2022.02.03.