Alexander Kalynn M, Afanasiev Elia, Butic Arrienne B, Jin Ge, Abdelmageed Mofida, Paul Anirban, Stratton Jo Anne, Lukacher Aron E, Spencer Samantha A
Department of Cell and Biological Systems, Pennsylvania State University College of Medicine, Hershey, PA, 17033, USA.
Department of Neurology and Neurosurgery, Montreal Neurological Institute, McGill University, Montreal, QC, Canada.
J Neuroinflammation. 2025 Jun 28;22(1):169. doi: 10.1186/s12974-025-03496-2.
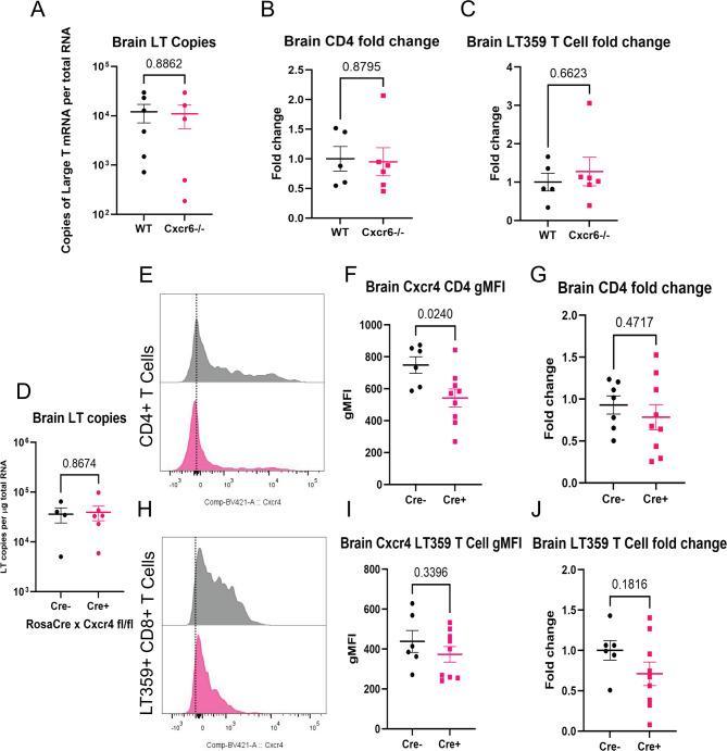
T cell responses are vital for controlling viral infection in the central nervous system (CNS), but must be tightly regulated to limit tissue-damaging inflammation. Using mouse polyomavirus (MuPyV) CNS infection, an in vivo model for JCPyV-induced Progressive Multifocal Leukoencephalopathy (PML), we investigated sites of early infection, immune responses, and recruitment of T cells to the brain. Multiplexed error-robust fluorescence in situ hybridization (MERFISH) single-cell spatial transcriptomics was applied to assess the regionality of virus infection and brain-resident cell and infiltrating leukocyte responses. MERFISH, immunofluorescence microscopy, quantitative PCR, and flow cytometry demonstrate that the ependyma is the predominant region of MuPyV CNS infection and localization of T cells, and implicated CXCR4 and CXCR6 in T cell migration to the ependyma and subventricular zone. Using CXCR6 knockout mice and a specific CXCR4 small molecule antagonist, we found that the combined impairment of CXCR6 and CXCR4 signaling resulted in elevated infiltration of T cells in the MuPyV-infected brain. This work demonstrates that CXCR4 and CXCR6 act in a nonredundant fashion to restrict T cell accumulation to the polyomavirus-infected ependyma, with important implications for ongoing efforts to use JCPyV-specific T cell adoptive immunotherapy for PML.
The online version contains supplementary material available at 10.1186/s12974-025-03496-2.
T细胞反应对于控制中枢神经系统(CNS)中的病毒感染至关重要,但必须严格调控以限制组织损伤性炎症。利用小鼠多瘤病毒(MuPyV)中枢神经系统感染这一用于研究JC多瘤病毒(JCPyV)诱导的进行性多灶性白质脑病(PML)的体内模型,我们研究了早期感染部位、免疫反应以及T细胞向脑内的募集。应用多重误差稳健荧光原位杂交(MERFISH)单细胞空间转录组学来评估病毒感染的区域性以及脑内驻留细胞和浸润白细胞的反应。MERFISH、免疫荧光显微镜检查、定量PCR和流式细胞术表明,室管膜是MuPyV中枢神经系统感染和T细胞定位的主要区域,并表明CXCR4和CXCR6与T细胞向室管膜和脑室下区的迁移有关。使用CXCR6基因敲除小鼠和一种特异性CXCR小4分子拮抗剂,我们发现CXCR6和CXCR4信号的联合损伤导致MuPyV感染的脑内T细胞浸润增加。这项工作表明,CXCR4和CXCR6以非冗余方式发挥作用,将T细胞积累限制在多瘤病毒感染的室管膜,这对于正在进行的使用JCPyV特异性T细胞过继免疫疗法治疗PML的努力具有重要意义。
在线版本包含可在10.1186/s12974-025-03496-2获取的补充材料。