Wang Ying, Zhang Ruosi, Yao Mingdong, Xiao Wenhai, Wang Ying, Yuan Ying-Jin
School of Chemical Engineering and Technology, Frontiers Science Center for Synthetic Biology and Key Laboratory of Systems Bioengineering (Ministry of Education), Tianjin University, Tianjin, 300072, China.
Frontier Research Institute for Synthetic Biology, Tianjin University, China.
Synth Syst Biotechnol. 2025 Apr 17;10(4):1087-1097. doi: 10.1016/j.synbio.2025.04.008. eCollection 2025 Dec.
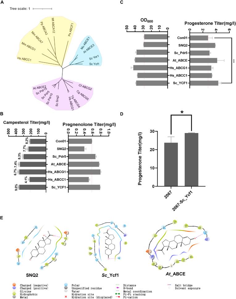
Progesterone is a widely used therapeutic hormone and a common precursor for the synthesis of pharmaceutical steroids in both mammals and plants. It has been successfully produced in heterologous microorganisms, but the market demand has not been met. The low progesterone yield, possibly due to product stress, may put pressure on the growth of strains and limit product synthesis efficiency. In this study, key pathways and genes that cause changes in amino acid and lipid metabolism and protein transport were identified through omics analysis. The expression of transporters leads to increased progesterone production and alleviated growth inhibition. Two related genes (gene IDs: 2912325 and 2908366) encoding the transporters glpF and SNQ2 improved production by 29.2 % and 51.7 %, respectively. Isoenzymes of native and exogenous transporters were screened and overexpressed. YCF1 from exhibited the greatest benefit, increasing progesterone synthesis by 69.6 %. Our findings help reveal the impact of product stress on cellular metabolism and processes, providing research directions and literature support for the synthesis of other products.
孕酮是一种广泛应用的治疗性激素,也是哺乳动物和植物中合成药用类固醇的常见前体。它已在异源微生物中成功生产,但尚未满足市场需求。孕酮产量低,可能是由于产物应激,这可能会给菌株生长带来压力并限制产物合成效率。在本研究中,通过组学分析确定了导致氨基酸和脂质代谢以及蛋白质转运发生变化的关键途径和基因。转运蛋白的表达导致孕酮产量增加和生长抑制减轻。编码转运蛋白glpF和SNQ2的两个相关基因(基因ID:2912325和2908366)分别使产量提高了29.2%和51.7%。筛选并过表达了天然和外源转运蛋白的同工酶。来自[具体来源未提及]的YCF1表现出最大的益处,使孕酮合成增加了69.6%。我们的研究结果有助于揭示产物应激对细胞代谢和过程的影响,为其他产物的合成提供研究方向和文献支持。