Suppr超能文献

整合代谢组学-脂质组学分析揭示了酒精使用障碍伴认知障碍的新型生物标志物和治疗靶点。

Integrated metabolomic-lipidomic profiling reveals novel biomarkers and therapeutic targets for alcohol use disorder with cognitive impairment.

作者信息

Shi Li, Chen Xiaofang, Zhou Bojie, Yang Shanghao, Ou Qinglin, Zhou Xuhui

机构信息

College of Integrative Chinese and Western Medicine, Hunan University of Chinese Medicine, Changsha, China.

Department of Addiction Medicine, Hunan Institute of Mental Health, The Second People's Hospital of Hunan Province (Brain Hospital of Hunan Province, Changsha, China.

出版信息

Front Psychiatry. 2025 Jun 13;16:1594313. doi: 10.3389/fpsyt.2025.1594313. eCollection 2025.

Abstract

PURPOSE

Alcohol use disorder (AUD) is a chronic relapsing condition frequently complicated by cognitive impairment (CI), yet its underlying metabolic mechanisms remain poorly understood. This study aimed to identify plasma metabolic signatures and dysregulated pathways associated with AUD-CI using an integrated multi-omics approach.

METHODS

A prospective cohort study of 210 male participants (70 AUD-CI, 70 AUD without CI [AUD-NonCI], and 70 healthy controls [HCs]) was conducted. Plasma samples underwent LC-MS/MS-based metabolomic and lipidomic profiling. Cognitive function was assessed using the Repeatable Battery for the Assessment of Neuropsychological Status (RBANS). Machine learning algorithms (Random Forest and LASSO regression) were employed for biomarker selection, and pathway analysis was performed using MetaboAnalyst 5.0.

RESULTS

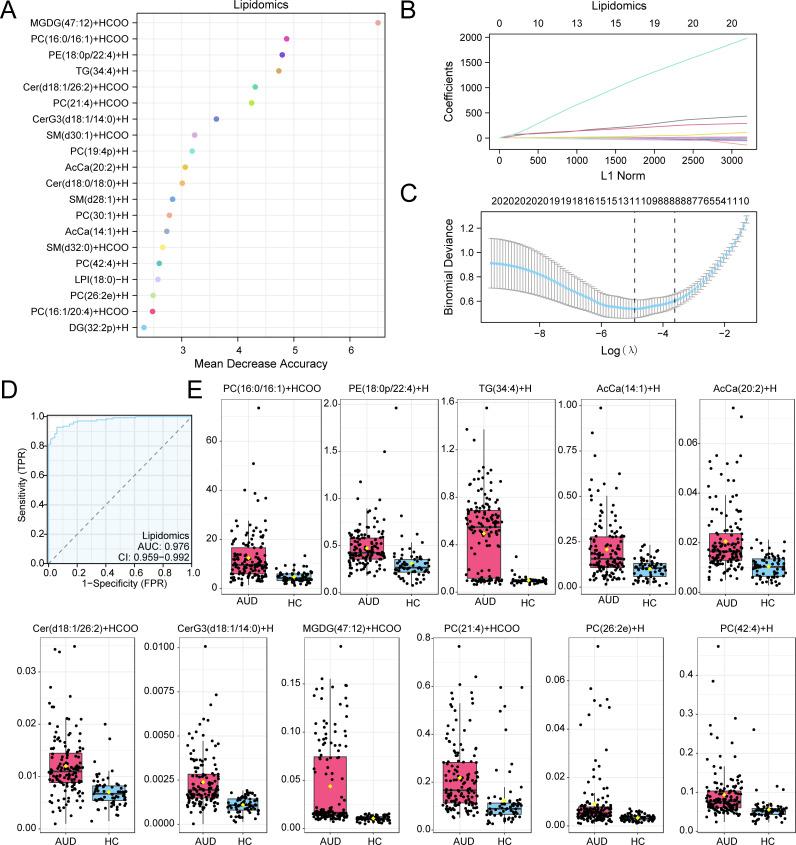
The multi-omics platform detected 117 differentially expressed molecules (11 metabolites and 106 lipids) with high diagnostic accuracy (mean AUC=0.92 ± 0.03). Key findings included depletion of S-adenosylmethionine (SAM; 1.8-fold decrease, p=3.4×10) and accumulation of ceramide species Cer (d18:1/26:2) (2.1-fold increase, p=7.8×10). Pathway analysis revealed mTORC1 signaling (p=1.4×10) and sphingolipid metabolism (p=2.1×10) as central dysregulated pathways. AUD-CI patients exhibited 49 unique lipid alterations, notably 70% reduction of phosphatidylcholine PC (42:4) versus HCs (p=0.002), strongly correlated with synaptic protein markers (r=0.82, p<0.001).

CONCLUSION

Our findings characterize a dysregulated liver-gut-brain metabolic axis in AUD-CI pathogenesis, highlighting the mTORC1-sphingolipid pathway as a promising therapeutic target. The identified biomarkers provide mechanistic insights into alcohol-induced neurotoxicity, offering potential avenues for precision interventions in AUD-related cognitive decline.

摘要

目的

酒精使用障碍(AUD)是一种慢性复发性疾病,常伴有认知障碍(CI),但其潜在的代谢机制仍知之甚少。本研究旨在采用综合多组学方法,识别与AUD-CI相关的血浆代谢特征和失调途径。

方法

对210名男性参与者(70名AUD-CI患者、70名无CI的AUD患者[AUD-NonCI]和70名健康对照[HCs])进行了一项前瞻性队列研究。对血浆样本进行基于液相色谱-串联质谱的代谢组学和脂质组学分析。使用可重复神经心理状态评估量表(RBANS)评估认知功能。采用机器学习算法(随机森林和套索回归)进行生物标志物选择,并使用MetaboAnalyst 5.0进行通路分析。

结果

多组学平台检测到117种差异表达分子(11种代谢物和106种脂质),诊断准确性高(平均AUC=0.92±0.03)。主要发现包括S-腺苷甲硫氨酸(SAM)减少(降低1.8倍,p=3.4×10)和神经酰胺Cer(d18:1/26:2)积累(增加2.1倍,p=7.8×10)。通路分析显示,mTORC1信号通路(p=1.4×10)和鞘脂代谢(p=2.1×10)是主要的失调通路。AUD-CI患者表现出49种独特的脂质改变,特别是与HCs相比,磷脂酰胆碱PC(42:4)减少70%(p=0.002),与突触蛋白标志物高度相关(r=0.82,p<0.001)。

结论

我们的研究结果揭示了AUD-CI发病机制中肝脏-肠道-大脑代谢轴的失调,突出了mTORC1-鞘脂通路作为一个有前景的治疗靶点。所识别的生物标志物为酒精诱导的神经毒性提供了机制性见解,为AUD相关认知衰退的精准干预提供了潜在途径。

https://cdn.ncbi.nlm.nih.gov/pmc/blobs/a61a/12202359/99183633b81b/fpsyt-16-1594313-g001.jpg

文献AI研究员

20分钟写一篇综述,助力文献阅读效率提升50倍。

立即体验

用中文搜PubMed

大模型驱动的PubMed中文搜索引擎

马上搜索

文档翻译

学术文献翻译模型,支持多种主流文档格式。

立即体验