Suppr超能文献

基于工程化外泌体的衰老细胞清除疗法通过靶向p21CD86小胶质细胞减轻中风。

Engineered Exosome-Based Senolytic Therapy Alleviates Stroke by Targeting p21CD86 Microglia.

作者信息

Yang Jialei, Wu Shipo, He Miao

机构信息

Department of Neurology, China National Clinical Research Center for Neurological Diseases Beijing Tiantan Hospital, Capital Medical University Beijing China.

Laboratory of Advanced Biotechnology Beijing Institute of Biotechnology Beijing China.

出版信息

Exploration (Beijing). 2025 Mar 6;5(3):20240349. doi: 10.1002/EXP.20240349. eCollection 2025 Jun.

Abstract

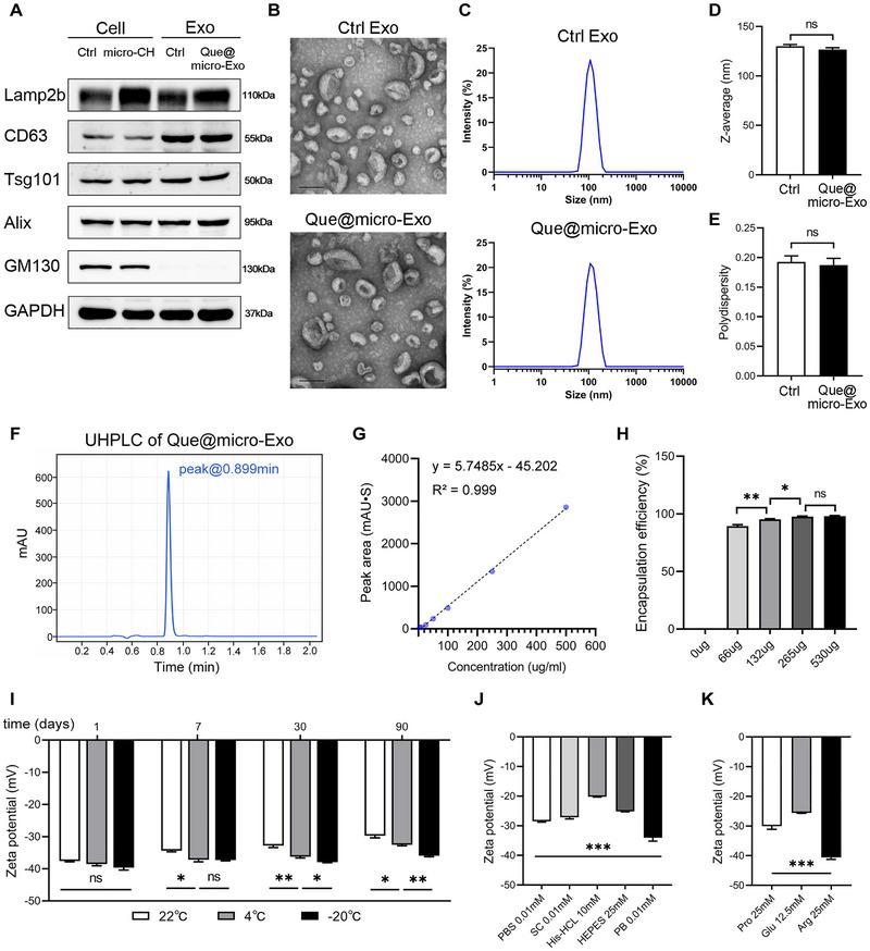
Stroke remains the leading cause of neurological mortality and disability worldwide, with post-stroke inflammation significantly hindering neural repair. Despite its critical impact, mechanism-based therapeutic strategies are scarce. In this study, we uncovered a critically important yet previously unexamined cell population, p21CD86 microglia, which accumulated in ischemic region. Unexpectedly, we discovered that p21 interacted with C/EBPβ, driving C/EBPβ-dependent transcription and upregulating key pro-inflammatory factors such as , , , and . To specifically target and eliminate these pathogenic p21CD86 microglia, we engineered exosomes with a peptide that selectively binds CD86 microglia and loaded them with the senolytic Quercetin. Furthermore, we developed an optimized, stable Que@micro-Exo therapeutic formulation. Systemic administration of Que@micro-Exo robustly reduced p21CD86 microglia and suppressed their pro-inflammatory phenotype. Notably, functional analyses revealed that Que@micro-Exo treatment mitigated blood-brain barrier disruption, promoted beneficial microglial polarization, decreased neutrophil infiltration, and significantly enhanced functional recovery following cerebral ischemia, all with a favorable safety profile. Our preclinical findings lay the foundation for targeting p21CD86 microglia as a novel therapeutic strategy, highlighting the potential of exosome-based senolytic anti-inflammatory therapy for stroke and other central nervous system disorders.

摘要

中风仍然是全球神经学死亡率和残疾的主要原因,中风后的炎症显著阻碍神经修复。尽管其影响重大,但基于机制的治疗策略却很匮乏。在本研究中,我们发现了一个至关重要但此前未被研究的细胞群体,即p21CD86小胶质细胞,它在缺血区域积聚。出乎意料的是,我们发现p21与C/EBPβ相互作用,驱动C/EBPβ依赖的转录,并上调关键促炎因子,如 、 、 和 。为了特异性靶向并消除这些致病性p21CD86小胶质细胞,我们设计了一种带有能选择性结合CD86小胶质细胞的肽的外泌体,并将溶酶体槲皮素装载其中。此外,我们开发了一种优化的、稳定的Que@micro-Exo治疗制剂。全身给药Que@micro-Exo能显著减少p21CD86小胶质细胞,并抑制其促炎表型。值得注意的是,功能分析表明,Que@micro-Exo治疗减轻了血脑屏障破坏,促进了有益的小胶质细胞极化,减少了中性粒细胞浸润,并显著增强了脑缺血后的功能恢复,且安全性良好。我们的临床前研究结果为将p21CD86小胶质细胞作为一种新型治疗策略奠定了基础,突出了基于外泌体的溶酶体抗炎疗法对中风和其他中枢神经系统疾病的治疗潜力。

https://cdn.ncbi.nlm.nih.gov/pmc/blobs/5170/12199405/4ccc6206f5bd/EXP2-5-20240349-g001.jpg

文献AI研究员

20分钟写一篇综述,助力文献阅读效率提升50倍。

立即体验

用中文搜PubMed

大模型驱动的PubMed中文搜索引擎

马上搜索

文档翻译

学术文献翻译模型,支持多种主流文档格式。

立即体验