Suppr超能文献

无声的传播:揭示中国西部宿主环境中蜱虫体内痘病毒的多样性与进化

The silent spread: uncovering the diversity and evolution of poxviruses in ticks across Western China's host landscapes.

作者信息

Wang Yuxi, Lu Zhenhua, Hu Jingjing, Yuan Xiaojie, Chen Weijie, Lu Shuiping, Pan Yue, Chen Qi, Hu Siru, Zhang Weilu, Xiong Chenglong

机构信息

Department of Epidemiology, Key Laboratory of Public Health Safety of Ministry of Education, School of Public Health, Fudan University, Shanghai, 200433, China.

Department of Epidemiology, Ministry of Education Key Laboratory of Hazard Assessment and Control in Special Operational Environment, School of Public Health, Air Force Medical University, Xi'an, 710032, China.

出版信息

Virol J. 2025 Jun 30;22(1):214. doi: 10.1186/s12985-025-02844-1.

Abstract

BACKGROUND

Poxviruses are a diverse group of pathogens with significant implications for both human and animal health. Ticks, as hematophagous arthropods, are capable of switching hosts during their life cycle. Although previous research has suggested the potential for parapoxviral transmission via ticks, the poxviral transmission dynamics remain poorly understood, particularly regarding the role of ticks as vectors.

METHODS

Tick samples were collected from western China, followed by metagenomic sequencing. The diversity of potential blood-feeding hosts and the prevalence of poxviruses were assessed using BWA. Poxviral sequences were assembled using MetaSPAdes and TGICL, and phylogenetic analysis was conducted to examine the origin of prevalent poxviruses and the unblasted poxviral fragments in ticks.

RESULTS

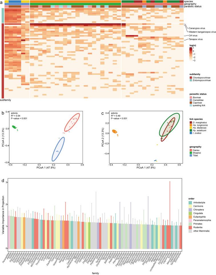
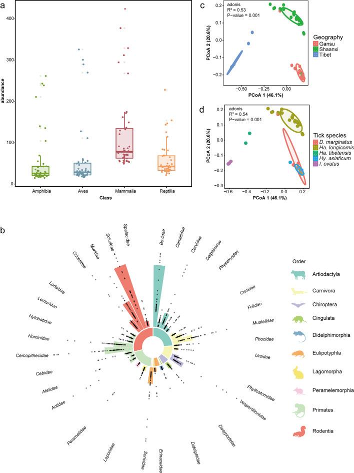
A total of 61 poxvirus species across 22 genera were identified, with 387 distinct poxviral sequences assembled. Of these, viral and host abundance were relatively higher in Tibet than in samples from Shaanxi and Gansu. Notably, unblasted gene fragments were identified within the assembled poxviral genomes, originating from a broad range of hosts, including mammals (e.g., rodents), fish, and arthropods. Phylogenetic analysis of the parapoxviruses revealed ongoing mutations, particularly in the , suggesting an increase in adaptability and potential pathogenicity. The results indicate that environmental factors such as altitude, host availability and host sensitivity may significantly shape viral diversity and transmission dynamics.

CONCLUSIONS

Ticks may contribute to the ecological circulation of poxviruses by switching hosts during their life cycle, potentially influencing viral genetic diversity. It underscores the risks of zoonotic spillover, particularly in regions with frequent human-animal interactions.

SUPPLEMENTARY INFORMATION

The online version contains supplementary material available at 10.1186/s12985-025-02844-1.

摘要

背景

痘病毒是一类多样的病原体,对人类和动物健康都有重大影响。蜱作为吸血节肢动物,在其生命周期中能够更换宿主。尽管先前的研究表明痘病毒有通过蜱传播的可能性,但痘病毒的传播动态仍知之甚少,尤其是蜱作为传播媒介的作用。

方法

从中国西部采集蜱样本,随后进行宏基因组测序。使用BWA评估潜在吸血宿主的多样性和痘病毒的流行率。使用MetaSPAdes和TGICL组装痘病毒序列,并进行系统发育分析以研究蜱中流行痘病毒和未比对的痘病毒片段的起源。

结果

共鉴定出22个属的61种痘病毒,组装出387个不同的痘病毒序列。其中,西藏的病毒和宿主丰度相对高于陕西和甘肃的样本。值得注意的是,在组装的痘病毒基因组中鉴定出未比对的基因片段,其来源广泛,包括哺乳动物(如啮齿动物)、鱼类和节肢动物。对副痘病毒的系统发育分析显示正在发生突变,特别是在 ,表明适应性和潜在致病性增加。结果表明,海拔、宿主可得性和宿主敏感性等环境因素可能显著影响病毒多样性和传播动态。

结论

蜱可能通过在其生命周期中更换宿主来促进痘病毒的生态循环,可能影响病毒遗传多样性。这凸显了人畜共患病溢出的风险,特别是在人畜互动频繁的地区。

补充信息

在线版本包含可在10.1186/s12985-025-02844-1获取的补充材料。

https://cdn.ncbi.nlm.nih.gov/pmc/blobs/1526/12207798/743255f6e250/12985_2025_2844_Fig1_HTML.jpg

文献AI研究员

20分钟写一篇综述,助力文献阅读效率提升50倍。

立即体验

用中文搜PubMed

大模型驱动的PubMed中文搜索引擎

马上搜索

文档翻译

学术文献翻译模型,支持多种主流文档格式。

立即体验