Suppr超能文献

紫草酸通过调节IL6/STAT3信号通路抑制头颈部鳞状细胞癌(HNSCC)细胞的增殖、迁移和侵袭。

Rhaponticin inhibits the proliferation, migration, and invasion of head and neck squamous cell carcinoma (HNSCC) cells through modulation of the IL6/STAT3 signaling pathway.

作者信息

Wei Hongcheng, Wang Shanshan, Wan Jiayue, Li Sicheng, Wang Wei, Zhu Jiajun, Jiang Lin, Shao Yisen, Wu Yuan

机构信息

Department of Oral and Maxillofacial Surgery, Key Laboratory of Oral Diseases of Traditional Chinese Medicine, Affiliated Hospital of Jiangxi University of Traditional Chinese Medicine, 445 Bayi Dadao, Nanchang, 360000, Jiangxi, China.

School of stomatology, Nanchang University, Nanchang, 330006, Jiangxi, China.

出版信息

Discov Oncol. 2025 Jul 1;16(1):1246. doi: 10.1007/s12672-025-03019-8.

Abstract

BACKGROUND

Rhaponticin, a bioactive compound derived from rhubarb, has been demonstrated anti-tumor effects in various types of cancer. However, its impact on HNSCC remains unexplored. This study aims to investigate the specific molecular mechanisms by which Rhaponticin inhibits the invasion and metastasis of HNSCC cells.

METHOD

The potential target genes that rhaponticin acts on in HNSCC were identified using online databases. The mechanisms by which rhaponticin influences the occurrence and progression of HNSCC were investigated through network pharmacology, molecular docking, bioinformatics analysis, and cellular experiments.

RESULT

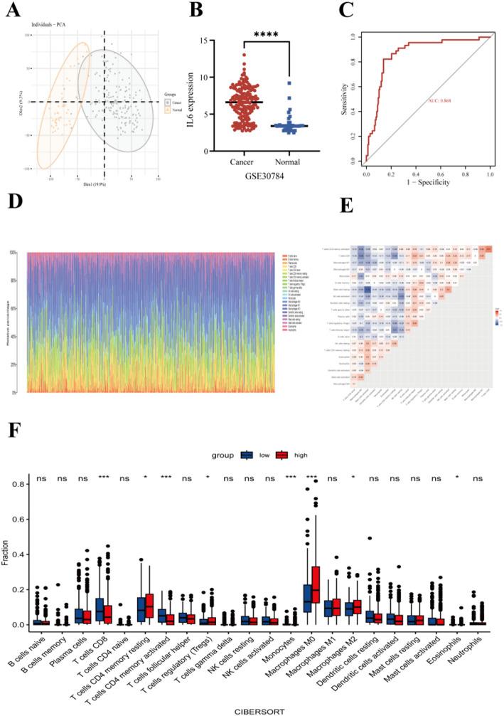
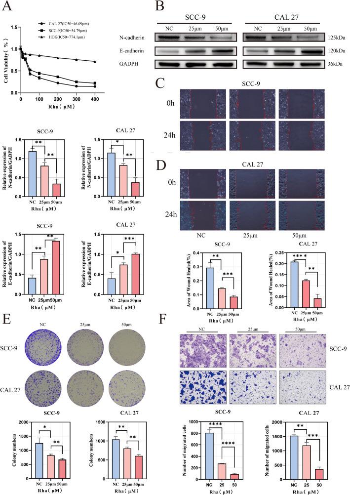
Using network pharmacology, we identified 40 hub genes from the collected gene set. Subsequently, by analyzing The Cancer Genome Atlas (TCGA) data with four machine learning algorithms, we identified IL-6 as a potential target associated with the occurrence and progression of HNSCC. Based on the average expression level of IL-6, we classified the samples into high-expression and low-expression groups and conducted survival analysis. Our results indicated that IL-6 expression was significantly correlated with patient survival. Gene Set Enrichment Analysis (GSEA) revealed that Rhaponticin might influence HNSCC via the IL6/STAT3 signaling pathway. Using the CIBERSORT algorithm, we assessed the differences in infiltration levels of 22 immune cell types between the high and low IL-6 expression groups. Our findings suggest that multiple immune cells may be involved in the pathogenesis of HNSCC. Additionally, we analyzed single-cell RNA sequencing (scRNA-seq) data from the GEO database to compare IL6 expression levels in tumor and normal tissues and evaluated its prognostic impact using Receiver Operating Characteristic (ROC) curve analysis. Molecular docking studies demonstrated that Rhaponticin binds stably to IL6. In the experimental section, we used two HNSCC cell lines (CAL 27 and SCC-9) to investigate the effects of Rhaponticin. Our results showed that Rhaponticin effectively inhibited cell proliferation, invasion, and migration, and reduced the expression of proteins in the IL6/STAT3 signaling pathway.

CONCLUSION

Rhaponticin shows promise in treating HNSCC by inhibiting the IL6/STAT3 signaling pathway.

摘要

背景

土大黄苷是一种从大黄中提取的生物活性化合物,已在多种癌症中显示出抗肿瘤作用。然而,其对头颈部鳞状细胞癌(HNSCC)的影响仍未得到探索。本研究旨在探讨土大黄苷抑制HNSCC细胞侵袭和转移的具体分子机制。

方法

利用在线数据库鉴定土大黄苷在HNSCC中作用的潜在靶基因。通过网络药理学、分子对接、生物信息学分析和细胞实验研究土大黄苷影响HNSCC发生发展的机制。

结果

利用网络药理学,我们从收集的基因集中鉴定出40个枢纽基因。随后,通过四种机器学习算法分析癌症基因组图谱(TCGA)数据,我们确定白细胞介素-6(IL-6)是与HNSCC发生发展相关的潜在靶点。基于IL-6的平均表达水平,我们将样本分为高表达组和低表达组并进行生存分析。我们的结果表明,IL-6表达与患者生存率显著相关。基因集富集分析(GSEA)显示,土大黄苷可能通过IL6/信号转导和转录激活因子3(STAT3)信号通路影响HNSCC。使用CIBERSORT算法,我们评估了高IL-6表达组和低IL-6表达组之间22种免疫细胞类型浸润水平的差异。我们的研究结果表明,多种免疫细胞可能参与HNSCC的发病机制。此外,我们分析了来自基因表达综合数据库(GEO)的单细胞RNA测序(scRNA-seq)数据,以比较肿瘤组织和正常组织中IL6的表达水平,并使用受试者工作特征(ROC)曲线分析评估其预后影响。分子对接研究表明,土大黄苷与IL6稳定结合。在实验部分,我们使用两种HNSCC细胞系(CAL 27和SCC-9)来研究土大黄苷的作用。我们的结果表明,土大黄苷有效抑制细胞增殖、侵袭和迁移,并降低IL6/STAT3信号通路中蛋白质的表达。

结论

土大黄苷通过抑制IL6/STAT3信号通路在治疗HNSCC方面显示出前景。

https://cdn.ncbi.nlm.nih.gov/pmc/blobs/3260/12214110/24b5bc24993b/12672_2025_3019_Fig1_HTML.jpg

文献AI研究员

20分钟写一篇综述,助力文献阅读效率提升50倍。

立即体验

用中文搜PubMed

大模型驱动的PubMed中文搜索引擎

马上搜索

文档翻译

学术文献翻译模型,支持多种主流文档格式。

立即体验