• 文献检索
  • 文档翻译
  • 深度研究
  • 学术资讯
  • Suppr Zotero 插件Zotero 插件
  • 邀请有礼
  • 套餐&价格
  • 历史记录
应用&插件
Suppr Zotero 插件Zotero 插件浏览器插件Mac 客户端Windows 客户端微信小程序
定价
高级版会员购买积分包购买API积分包
服务
文献检索文档翻译深度研究API 文档MCP 服务
关于我们
关于 Suppr公司介绍联系我们用户协议隐私条款
关注我们

Suppr 超能文献

核心技术专利:CN118964589B侵权必究
粤ICP备2023148730 号-1Suppr @ 2026

文献检索

告别复杂PubMed语法,用中文像聊天一样搜索,搜遍4000万医学文献。AI智能推荐,让科研检索更轻松。

立即免费搜索

文件翻译

保留排版,准确专业,支持PDF/Word/PPT等文件格式,支持 12+语言互译。

免费翻译文档

深度研究

AI帮你快速写综述,25分钟生成高质量综述,智能提取关键信息,辅助科研写作。

立即免费体验

蛋白质自泛素化中转录因子的计算机全癌批量和单细胞分析

An in-silico pan-cancer bulk and single-cell profiling of transcription factors in protein autoubiquitination.

作者信息

Dong Angela, Rasteh Ayana, Wang Panpan, Liu Hengrui

机构信息

Havergal College, Toronto, ON, Canada.

Archbishop Mitty High School, San Jose, CA, USA.

出版信息

Discov Oncol. 2025 Jul 1;16(1):1245. doi: 10.1007/s12672-025-03067-0.

DOI:10.1007/s12672-025-03067-0
PMID:40591126
原文链接:https://pmc.ncbi.nlm.nih.gov/articles/PMC12214166/
Abstract

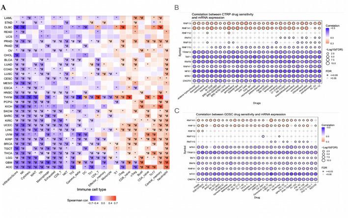
The protein autoubiquitination has emerged as a significant focus in pan-cancer genetic research due to its potential impact on cancer progression and treatment. Protein autoubiquitination regulates the stability, activity, and localization of involved proteins, playing a crucial role in various cellular processes, including signal transduction, protein quality control, and immune response regulation. This mechanism is vital for maintaining cellular homeostasis and adapting to environmental changes or stress, such as tumor growth. Insights into these processes could lead to novel therapeutic strategies targeting the ubiquitin-proteasome system. This study examines the clinical relevance of transcription factors associated with protein autoubiquitination genes, including CNOT4, MTA1, NFX1, RNF10, RNF112, RNF115, RNF13, RNF141, RNF4, RNF8, TAF1, TRIM13, and UHRF1. Using multi-omics profiling data and Gene Set Cancer Analysis (GSCA) with normalized SEM mRNA expression, the study evaluates differential expression, gene mutations, and drug correlations. The analysis revealed that the single nucleotide variant (SNV) heatmap indicated high mutation frequencies for many of these genes across various cancer types. Gene expression analysis showed limited overall significance, but TAF1 was notably upregulated in uterine corpus endometrial carcinoma (UCEC), while RNF115 and RNF141 were downregulated in the same cancer type. Copy number variation (CNV) profiles exhibited diverse patterns across cancer types, and methylation profiles suggested differences in methylation levels between tumor and normal tissues. Additionally, single-cell transcriptomic analysis uncovered cancer-type-specific functional states. This research highlights the importance of understanding autoubiquitination genes in cancer biology, which may aid in developing effective diagnostic and prognostic strategies. However, the analysis is limited to experimental evidence. However, these findings derive solely from publicly available datasets and lack experimental validation, which may introduce bias. Single-cell analyses cover only a few tumor types, drug-gene relationships remain correlative, and the absence of longitudinal clinical data prevents evaluation of true prognostic value.

摘要

蛋白质自身泛素化已成为泛癌基因研究的一个重要焦点,因为它对癌症进展和治疗具有潜在影响。蛋白质自身泛素化调节相关蛋白质的稳定性、活性和定位,在各种细胞过程中发挥关键作用,包括信号转导、蛋白质质量控制和免疫反应调节。这种机制对于维持细胞内稳态以及适应环境变化或应激(如肿瘤生长)至关重要。对这些过程的深入了解可能会带来针对泛素-蛋白酶体系统的新型治疗策略。本研究考察了与蛋白质自身泛素化基因相关的转录因子的临床相关性,这些基因包括CNOT4、MTA1、NFX1、RNF10、RNF112、RNF115、RNF13、RNF141、RNF4、RNF8、TAF1、TRIM13和UHRF1。该研究利用多组学分析数据以及采用标准化SEM mRNA表达的基因集癌症分析(GSCA),评估差异表达、基因突变和药物相关性。分析显示,单核苷酸变异(SNV)热图表明这些基因中的许多在各种癌症类型中具有高突变频率。基因表达分析显示总体意义有限,但TAF1在子宫内膜癌(UCEC)中显著上调,而RNF115和RNF141在同一癌症类型中下调。拷贝数变异(CNV)图谱在不同癌症类型中呈现出多样的模式,甲基化图谱表明肿瘤组织和正常组织之间甲基化水平存在差异。此外,单细胞转录组分析揭示了癌症类型特异性的功能状态。这项研究强调了了解癌症生物学中自身泛素化基因的重要性,这可能有助于制定有效的诊断和预后策略。然而,该分析仅限于实验证据。然而,这些发现仅来自公开可用的数据集且缺乏实验验证,这可能会引入偏差。单细胞分析仅涵盖少数肿瘤类型,药物-基因关系仍然只是相关性的,并且缺乏纵向临床数据阻碍了对真正预后价值的评估。

https://cdn.ncbi.nlm.nih.gov/pmc/blobs/762d/12214166/b892c91b0917/12672_2025_3067_Fig7_HTML.jpg
https://cdn.ncbi.nlm.nih.gov/pmc/blobs/762d/12214166/f71c680733dd/12672_2025_3067_Fig1_HTML.jpg
https://cdn.ncbi.nlm.nih.gov/pmc/blobs/762d/12214166/320999b162b2/12672_2025_3067_Fig2_HTML.jpg
https://cdn.ncbi.nlm.nih.gov/pmc/blobs/762d/12214166/cd143e8ef229/12672_2025_3067_Fig3_HTML.jpg
https://cdn.ncbi.nlm.nih.gov/pmc/blobs/762d/12214166/4fa22ec5208f/12672_2025_3067_Fig4_HTML.jpg
https://cdn.ncbi.nlm.nih.gov/pmc/blobs/762d/12214166/a90b16c28a02/12672_2025_3067_Fig5_HTML.jpg
https://cdn.ncbi.nlm.nih.gov/pmc/blobs/762d/12214166/51b47115d50f/12672_2025_3067_Fig6_HTML.jpg
https://cdn.ncbi.nlm.nih.gov/pmc/blobs/762d/12214166/b892c91b0917/12672_2025_3067_Fig7_HTML.jpg
https://cdn.ncbi.nlm.nih.gov/pmc/blobs/762d/12214166/f71c680733dd/12672_2025_3067_Fig1_HTML.jpg
https://cdn.ncbi.nlm.nih.gov/pmc/blobs/762d/12214166/320999b162b2/12672_2025_3067_Fig2_HTML.jpg
https://cdn.ncbi.nlm.nih.gov/pmc/blobs/762d/12214166/cd143e8ef229/12672_2025_3067_Fig3_HTML.jpg
https://cdn.ncbi.nlm.nih.gov/pmc/blobs/762d/12214166/4fa22ec5208f/12672_2025_3067_Fig4_HTML.jpg
https://cdn.ncbi.nlm.nih.gov/pmc/blobs/762d/12214166/a90b16c28a02/12672_2025_3067_Fig5_HTML.jpg
https://cdn.ncbi.nlm.nih.gov/pmc/blobs/762d/12214166/51b47115d50f/12672_2025_3067_Fig6_HTML.jpg
https://cdn.ncbi.nlm.nih.gov/pmc/blobs/762d/12214166/b892c91b0917/12672_2025_3067_Fig7_HTML.jpg

相似文献

1
An in-silico pan-cancer bulk and single-cell profiling of transcription factors in protein autoubiquitination.蛋白质自泛素化中转录因子的计算机全癌批量和单细胞分析
Discov Oncol. 2025 Jul 1;16(1):1245. doi: 10.1007/s12672-025-03067-0.
2
Systemic treatments for metastatic cutaneous melanoma.转移性皮肤黑色素瘤的全身治疗
Cochrane Database Syst Rev. 2018 Feb 6;2(2):CD011123. doi: 10.1002/14651858.CD011123.pub2.
3
Comprehensive pan-cancer analysis reveals NTN1 as an immune infiltrate risk factor and its potential prognostic value in SKCM.全面的泛癌分析揭示NTN1作为一种免疫浸润风险因素及其在皮肤黑色素瘤中的潜在预后价值。
Sci Rep. 2025 Jan 25;15(1):3223. doi: 10.1038/s41598-025-85444-x.
4
Selenium for preventing cancer.硒预防癌症。
Cochrane Database Syst Rev. 2018 Jan 29;1(1):CD005195. doi: 10.1002/14651858.CD005195.pub4.
5
Interventions targeted at women to encourage the uptake of cervical screening.针对女性的干预措施,以鼓励她们接受宫颈癌筛查。
Cochrane Database Syst Rev. 2021 Sep 6;9(9):CD002834. doi: 10.1002/14651858.CD002834.pub3.
6
A rapid and systematic review of the clinical effectiveness and cost-effectiveness of paclitaxel, docetaxel, gemcitabine and vinorelbine in non-small-cell lung cancer.对紫杉醇、多西他赛、吉西他滨和长春瑞滨在非小细胞肺癌中的临床疗效和成本效益进行的快速系统评价。
Health Technol Assess. 2001;5(32):1-195. doi: 10.3310/hta5320.
7
Cost-effectiveness of using prognostic information to select women with breast cancer for adjuvant systemic therapy.利用预后信息为乳腺癌患者选择辅助性全身治疗的成本效益
Health Technol Assess. 2006 Sep;10(34):iii-iv, ix-xi, 1-204. doi: 10.3310/hta10340.
8
A rapid and systematic review of the clinical effectiveness and cost-effectiveness of topotecan for ovarian cancer.拓扑替康治疗卵巢癌的临床有效性和成本效益的快速系统评价。
Health Technol Assess. 2001;5(28):1-110. doi: 10.3310/hta5280.
9
Systemic pharmacological treatments for chronic plaque psoriasis: a network meta-analysis.系统性药理学治疗慢性斑块状银屑病:网络荟萃分析。
Cochrane Database Syst Rev. 2021 Apr 19;4(4):CD011535. doi: 10.1002/14651858.CD011535.pub4.
10
Integrated pan-cancer analysis of ADM's role in prognosis, immune modulation and resistance.ADM在预后、免疫调节和耐药性方面作用的综合泛癌分析
Front Immunol. 2025 Jun 3;16:1573250. doi: 10.3389/fimmu.2025.1573250. eCollection 2025.

引用本文的文献

1
FAM49B mediates tumor progression and poor prognosis of gastric cancer through activating PI3K/AKT pathway.FAM49B通过激活PI3K/AKT信号通路介导胃癌的肿瘤进展和不良预后。
J Mol Histol. 2025 Sep 3;56(5):291. doi: 10.1007/s10735-025-10589-y.
2
Integrated single-cell and bulk RNA-sequencing data reveal prognosis and therapeutic response in low-grade glioma based on hypoxia-lactylation related genes.整合单细胞和批量RNA测序数据揭示基于缺氧乳酸化相关基因的低级别胶质瘤的预后和治疗反应
Discov Oncol. 2025 Aug 25;16(1):1618. doi: 10.1007/s12672-025-03459-2.

本文引用的文献

1
Pan-cancer genetic profiles of mitotic DNA integrity checkpoint protein kinases.有丝分裂DNA完整性检查点蛋白激酶的泛癌基因图谱。
Cancer Biomark. 2024 Dec;41(3-4):CBM240119. doi: 10.3233/CBM-240119. Epub 2025 Feb 5.
2
Single-cell and bulk RNA sequencing analysis reveals CENPA as a potential biomarker and therapeutic target in cancers.单细胞和整体RNA测序分析揭示CENPA是癌症中的一种潜在生物标志物和治疗靶点。
PLoS One. 2025 Jan 16;20(1):e0314745. doi: 10.1371/journal.pone.0314745. eCollection 2025.
3
Technical and Biological Biases in Bulk Transcriptomic Data Mining for Cancer Research.
癌症研究中批量转录组数据挖掘的技术和生物学偏差
J Cancer. 2025 Jan 1;16(1):34-43. doi: 10.7150/jca.100922. eCollection 2025.
4
CRISPR screening and cell line IC50 data reveal novel key genes for trametinib resistance.CRISPR筛选和细胞系IC50数据揭示了曲美替尼耐药的新关键基因。
Clin Exp Med. 2024 Dec 21;25(1):21. doi: 10.1007/s10238-024-01538-2.
5
Voltage-gated sodium channels in cancers.癌症中的电压门控钠通道
Biomark Res. 2024 Jul 25;12(1):70. doi: 10.1186/s40364-024-00620-x.
6
Cancer treatments: Past, present, and future.癌症治疗:过去、现在和未来。
Cancer Genet. 2024 Aug;286-287:18-24. doi: 10.1016/j.cancergen.2024.06.002. Epub 2024 Jun 17.
7
Global cancer statistics 2022: GLOBOCAN estimates of incidence and mortality worldwide for 36 cancers in 185 countries.2022 年全球癌症统计数据:全球 185 个国家和地区 36 种癌症的发病率和死亡率全球估计数。
CA Cancer J Clin. 2024 May-Jun;74(3):229-263. doi: 10.3322/caac.21834. Epub 2024 Apr 4.
8
Pan-cancer genetic analysis of disulfidptosis-related gene set.泛癌症中二硫键相关基因集的遗传分析。
Cancer Genet. 2023 Nov;278-279:91-103. doi: 10.1016/j.cancergen.2023.10.001. Epub 2023 Oct 10.
9
The roles of E3 ubiquitin ligases in cancer progression and targeted therapy.E3 泛素连接酶在癌症进展和靶向治疗中的作用。
Clin Transl Med. 2023 Mar;13(3):e1204. doi: 10.1002/ctm2.1204.
10
Pan-cancer genetic analysis of cuproptosis and copper metabolism-related gene set.铜死亡及铜代谢相关基因集的泛癌基因分析
Front Oncol. 2022 Oct 6;12:952290. doi: 10.3389/fonc.2022.952290. eCollection 2022.