Suppr超能文献

GFOD1在透明细胞肾细胞癌中的表达及其在癌细胞增殖、迁移和侵袭中的作用。

GFOD1 expression in clear cell renal cell carcinoma and its role in cancer cell proliferation, migration, and invasion.

作者信息

Liu Zhi, Wu Kui, Shu Qian, Chen Xin

机构信息

Department of Urology, Division of Life Sciences and Medicine, The First Affiliated Hospital of University of Science and Technology of China, University of Science and Technology of China, Hefei, 230001, Anhui, China.

Department of Urology, The Second Affiliated Hospital of Anhui Medical University, Hefei, 230001, Anhui, China.

出版信息

Discov Oncol. 2025 Jul 1;16(1):1212. doi: 10.1007/s12672-025-03049-2.

Abstract

BACKGROUND

The goal of this research was to examine the expression levels of Glucose-Fructose Oxidoreductase Domain Containing 1 (GFOD1) and to explore how it influences the proliferation, migration, and invasion of cancer cells in clear cell renal cell carcinoma (ccRCC, also known as KIRC).

METHODS

The Cancer Genome Atlas (TCGA) database was used to compare GFOD1 expression levels across various tumors, as well as differences in GFOD1 expression between individual tumors and their adjacent tissues. The expression of GFOD1 in bladder cancer, KIRC, renal chromophobe cell carcinoma, renal papillary carcinoma, and prostate cancer was evaluated using qRT-PCR and immunohistochemistry. The prognostic value of GFOD1 in KIRC patients from the TCGA database was analyzed using the Kaplan-Meier method. Differences in GFOD1 expression among various KIRC grades and stages were also compared. The transwell assay served to detect variations in the metastatic ability of cells and to uncover important factors in epithelial-mesenchymal transition (EMT). Gene Ontology and Kyoto Encyclopedia of Genes and Genomes pathway enrichment analysis of highly expressed genes was performed to explore the potential role of GFOD1 in ccRCC. In addition, the correlation between GFOD1 and cells of various immune subsets was evaluated to explore potential immunological pathways.

RESULTS

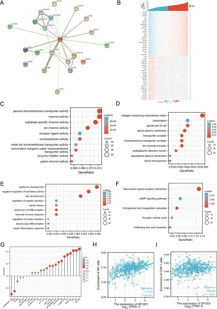
GFOD1 was significantly overexpressed in bladder cancer and KIRC. KIRC patients with elevated GFOD1 expression had better overall survival (OS) and disease-free survival (DFS) compared to those with lower expression levels (P < 0.05). In addition, GFOD1 expression was negatively correlated with tumor grade (P < 0.05). Knocking-down the expression of GFOD1 in KIRC cells enhanced the proliferation, migration, and invasion potential of the cells and promoted EMT. String protein interaction analysis showed that GFOD1 was significantly correlated with NKIRAS2, PHACTR1, HIVP1, HAO1, and other proteins. Pathway enrichment analysis of these genes indicated that GFOD1 was associated with multiple ion channel activation pathways, epithelial (epidermal) development, and extracellular matrix collagen function (P < 0.05). Furthermore, GFOD1 was associated with enrichment of natural killer cells and CD8 + T cells in tumor tissues.

CONCLUSIONS

GFOD1 may promote the proliferation, migration, and invasion of KIRC. Our findings may provide new prognostic biomarkers and potential therapeutic targets for KIRC patients.

摘要

背景

本研究的目的是检测含葡萄糖 - 果糖氧化还原酶结构域1(GFOD1)的表达水平,并探讨其如何影响透明细胞肾细胞癌(ccRCC,也称为KIRC)中癌细胞的增殖、迁移和侵袭。

方法

利用癌症基因组图谱(TCGA)数据库比较不同肿瘤中GFOD1的表达水平,以及个体肿瘤与其相邻组织中GFOD1表达的差异。采用qRT - PCR和免疫组织化学方法评估GFOD1在膀胱癌、KIRC、肾嫌色细胞癌、肾乳头状癌和前列腺癌中的表达。使用Kaplan - Meier方法分析TCGA数据库中KIRC患者GFOD1的预后价值。还比较了不同KIRC分级和分期中GFOD1表达的差异。Transwell实验用于检测细胞转移能力的变化,并揭示上皮 - 间质转化(EMT)中的重要因素。对高表达基因进行基因本体论和京都基因与基因组百科全书通路富集分析,以探讨GFOD1在ccRCC中的潜在作用。此外,评估GFOD1与各种免疫亚群细胞之间的相关性,以探索潜在的免疫途径。

结果

GFOD1在膀胱癌和KIRC中显著过表达。与GFOD1表达水平较低的KIRC患者相比,表达升高的患者总生存期(OS)和无病生存期(DFS)更好(P < 0.05)。此外,GFOD1表达与肿瘤分级呈负相关(P < 0.05)。敲低KIRC细胞中GFOD1的表达增强了细胞的增殖、迁移和侵袭潜能,并促进了EMT。STRING蛋白质相互作用分析表明,GFOD1与NKIRAS2、PHACTR1、HIVP1、HAO1等蛋白质显著相关。这些基因的通路富集分析表明,GFOD1与多个离子通道激活途径、上皮(表皮)发育和细胞外基质胶原蛋白功能相关(P < 0.05)。此外,GFOD1与肿瘤组织中自然杀伤细胞和CD8 + T细胞的富集有关。

结论

GFOD1可能促进KIRC的增殖、迁移和侵袭。我们的研究结果可能为KIRC患者提供新的预后生物标志物和潜在的治疗靶点。

https://cdn.ncbi.nlm.nih.gov/pmc/blobs/e039/12214071/e928fbf0aa33/12672_2025_3049_Fig1_HTML.jpg

文献AI研究员

20分钟写一篇综述,助力文献阅读效率提升50倍。

立即体验

用中文搜PubMed

大模型驱动的PubMed中文搜索引擎

马上搜索

文档翻译

学术文献翻译模型,支持多种主流文档格式。

立即体验