Department of Respiratory and Critical Care Medicine, West China Hospital, West China School of Medicine, and Division of Pulmonary Diseases, State Key Laboratory of Biotherapy, Sichuan University, Chengdu, Sichuan, 610041, China.
Signal Transduct Target Ther. 2024 Jun 17;9(1):163. doi: 10.1038/s41392-024-01881-6.
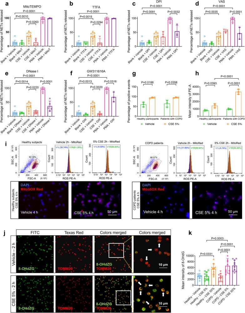
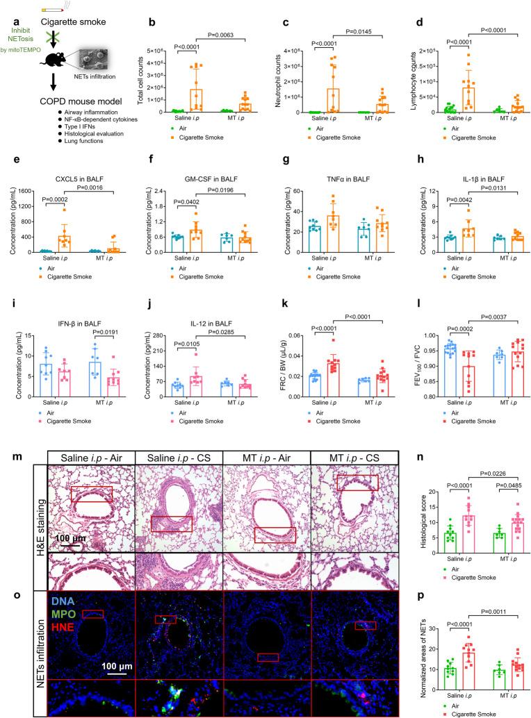
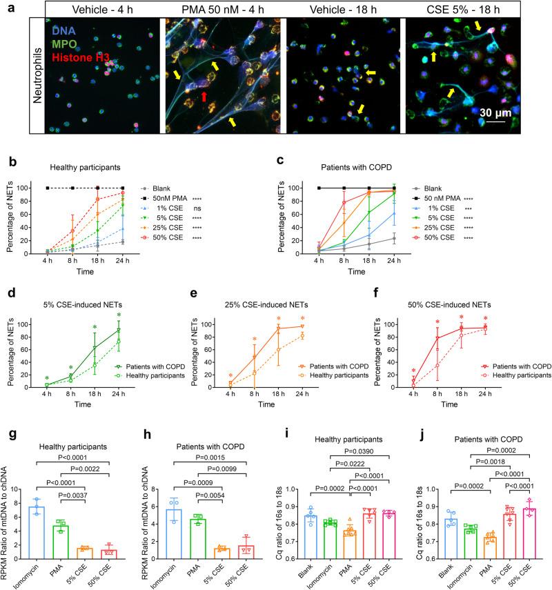
Chronic obstructive pulmonary disease (COPD) is characterised by persistent airway inflammation even after cigarette smoking cessation. Neutrophil extracellular traps (NETs) have been implicated in COPD severity and acute airway inflammation induced by short-term cigarette smoke (CS). However, whether and how NETs contribute to sustained airway inflammation in COPD remain unclear. This study aimed to elucidate the immunoregulatory mechanism of NETs in COPD, employing human neutrophils, airway epithelial cells (AECs), dendritic cells (DCs), and a long-term CS-induced COPD mouse model, alongside cyclic guanosine monophosphate-adenosine monophosphate synthase and toll-like receptor 9 knockout mice (cGAS, TLR9); Additionally, bronchoalveolar lavage fluid (BALF) of COPD patients was examined. Neutrophils from COPD patients released greater cigarette smoke extract (CSE)-induced NETs (CSE-NETs) due to mitochondrial respiratory chain dysfunction. These CSE-NETs, containing oxidatively-damaged DNA (NETs-DNA), promoted AECs proliferation, nuclear factor kappa B (NF-κB) activation, NF-κB-dependent cytokines and type-I interferons production, and DC maturation, which were ameliorated/reversed by silencing/inhibition of cGAS/TLR9. In the COPD mouse model, blocking NETs-DNA-sensing via cGAS and TLR9 mice, inhibiting NETosis using mitoTEMPO, and degrading NETs-DNA with DNase-I, respectively, reduced NETs infiltrations, airway inflammation, NF-κB activation and NF-κB-dependent cytokines, but not type-I interferons due to IFN-α/β receptor degradation. Elevated NETs components (myeloperoxidase and neutrophil elastase activity) in BALF of COPD smokers correlated with disease severity and NF-κB-dependent cytokine levels, but not type-I interferon levels. In conclusion, NETs-DNA promotes NF-κB-dependent autoimmunity via cGAS/TLR9 in long-term CS exposure-induced COPD. Therefore, targeting NETs-DNA and cGAS/TLR9 emerges as a potential strategy to alleviate persistent airway inflammation in COPD.
慢性阻塞性肺疾病(COPD)的特征是即使在戒烟后,气道炎症仍持续存在。中性粒细胞胞外诱捕网(NETs)与 COPD 的严重程度以及短期吸烟引起的急性气道炎症有关。然而,NETs 是否以及如何导致 COPD 中的持续性气道炎症仍不清楚。本研究旨在通过人中性粒细胞、气道上皮细胞(AECs)、树突状细胞(DCs)和长期吸烟诱导的 COPD 小鼠模型,以及环鸟苷酸-腺苷酸合酶和 Toll 样受体 9 敲除小鼠(cGAS、TLR9),阐明 NETs 在 COPD 中的免疫调节机制;此外,还检查了 COPD 患者的支气管肺泡灌洗液(BALF)。由于线粒体呼吸链功能障碍,COPD 患者的中性粒细胞释放出更多的香烟烟雾提取物(CSE)诱导的 NETs(CSE-NETs)。这些包含氧化损伤 DNA 的 CSE-NETs(NETs-DNA)促进 AECs 增殖、核因子 kappa B(NF-κB)激活、NF-κB 依赖性细胞因子和 I 型干扰素的产生以及 DC 成熟,这些过程可通过沉默/抑制 cGAS/TLR9 来改善/逆转。在 COPD 小鼠模型中,通过 cGAS 和 TLR9 敲除小鼠阻断 NETs-DNA 感应、使用 mitoTEMPO 抑制 NETosis 以及用 DNase-I 降解 NETs-DNA,分别减少了 NETs 浸润、气道炎症、NF-κB 激活和 NF-κB 依赖性细胞因子,但不包括 I 型干扰素,因为 IFN-α/β 受体降解。COPD 吸烟者 BALF 中升高的 NETs 成分(髓过氧化物酶和中性粒细胞弹性蛋白酶活性)与疾病严重程度和 NF-κB 依赖性细胞因子水平相关,但与 I 型干扰素水平无关。总之,在长期 CS 暴露诱导的 COPD 中,NETs-DNA 通过 cGAS/TLR9 促进 NF-κB 依赖性自身免疫。因此,靶向 NETs-DNA 和 cGAS/TLR9 可能成为缓解 COPD 中持续性气道炎症的潜在策略。