• 文献检索
  • 文档翻译
  • 深度研究
  • 学术资讯
  • Suppr Zotero 插件Zotero 插件
  • 邀请有礼
  • 套餐&价格
  • 历史记录
应用&插件
Suppr Zotero 插件Zotero 插件浏览器插件Mac 客户端Windows 客户端微信小程序
定价
高级版会员购买积分包购买API积分包
服务
文献检索文档翻译深度研究API 文档MCP 服务
关于我们
关于 Suppr公司介绍联系我们用户协议隐私条款
关注我们

Suppr 超能文献

核心技术专利:CN118964589B侵权必究
粤ICP备2023148730 号-1Suppr @ 2026

文献检索

告别复杂PubMed语法,用中文像聊天一样搜索,搜遍4000万医学文献。AI智能推荐,让科研检索更轻松。

立即免费搜索

文件翻译

保留排版,准确专业,支持PDF/Word/PPT等文件格式,支持 12+语言互译。

免费翻译文档

深度研究

AI帮你快速写综述,25分钟生成高质量综述,智能提取关键信息,辅助科研写作。

立即免费体验

在弥漫性中线胶质瘤模型中,Val-083和AZD1775联合治疗显示出强大的抗肿瘤活性。

Dual treatment with Val-083 and AZD1775 shows potent anti-tumor activity in diffuse midline glioma models.

作者信息

Subramaniam Bavani, Roy Debasish, Woldegerima Ayda, Chong Wai Chin, Przystal Justyna M, Zhang Jie, Laternser Sandra, Kritzer Bettina, Rangnath Suraj, Knowles Truman, Yadavilli Sridevi, Packer Roger, Mueller Sabine, Nazarian Javad

机构信息

Brain Tumor Institute, Center for Cancer and Immunology Research, Children's National Hospital, Washington, DC, USA.

Center for Cancer and Immunology Research, Children's National Hospital, Washington, DC, USA.

出版信息

NPJ Precis Oncol. 2025 Jul 1;9(1):209. doi: 10.1038/s41698-025-01006-4.

DOI:10.1038/s41698-025-01006-4
PMID:40594881
原文链接:https://pmc.ncbi.nlm.nih.gov/articles/PMC12215462/
Abstract

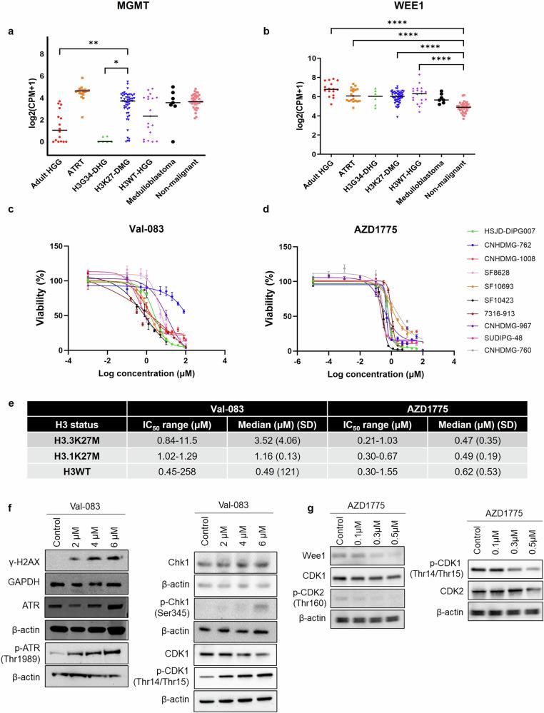
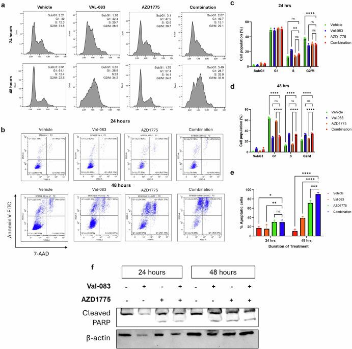
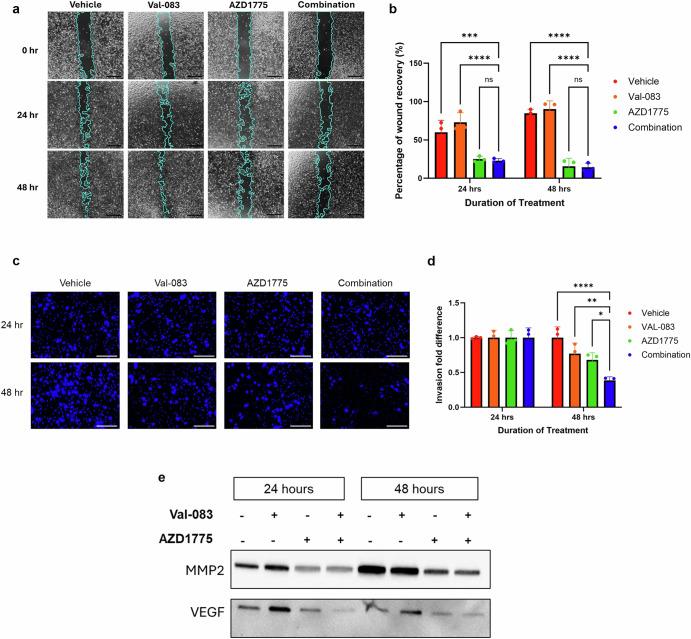
H3K27M diffuse midline gliomas (DMG) are characterized by p53 mutations and hypomethylation of MGMT, a DNA-repair enzyme, leading to resistance towards chemotherapeutic agents such as temozolomide (TMZ). As an alternative, we investigated the efficacy of a functionally different DNA-damaging agent, Val-083, on our DMG models. Val-083 is a blood-brain barrier penetrant DNA targeting agent that induces DNA N7-guanine interstrand crosslinks, which is unrepairable by MGMT. As Val-083 also triggers S/G2 phase cell cycle arrest for DNA repair, we evaluated its combined efficacy with Wee1 inhibitor, AZD1775. AZD1775 functions by inhibiting Wee1, at G2/M checkpoint to prevent phosphorylation of CDK1 and propel cells into the M phase. This subsequently overrides cell cycle arrest and drives cells with DNA damage into premature mitosis and apoptosis. Our results showed that Val-083 and AZD1775 work additively on a range of p53 mutant and p53 wildtype DMG models to inhibit cell growth, induce DNA damage and alter cell cycle. In addition, the combination drugs led to significant increase in the number of cells undergoing apoptosis, and a decrease in the migration and invasion activity of the cells. In vivo, the combination of both drugs led to significant reduction in tumor growth in zebrafish xenograft models and prolongation of survival in mice xenograft models. Our findings indicate that Val-083 and AZD1775 in combination demonstrate promising efficacy in DMGs, providing a clinical rationale for positioning these arms in future therapies.

摘要

H3K27M弥漫性中线胶质瘤(DMG)的特征是p53突变以及DNA修复酶O6-甲基鸟嘌呤-DNA甲基转移酶(MGMT)低甲基化,从而导致对替莫唑胺(TMZ)等化疗药物产生耐药性。作为替代方案,我们研究了一种功能不同的DNA损伤剂Val-083对我们的DMG模型的疗效。Val-083是一种可穿透血脑屏障的DNA靶向剂,可诱导DNA N7-鸟嘌呤链间交联,而MGMT无法修复这种交联。由于Val-083还会触发S/G2期细胞周期停滞以进行DNA修复,我们评估了它与Wee1抑制剂AZD1775联合使用的疗效。AZD1775通过在G2/M检查点抑制Wee1来发挥作用,以防止细胞周期蛋白依赖性激酶1(CDK1)磷酸化并促使细胞进入M期。这随后会解除细胞周期停滞,并驱使有DNA损伤的细胞进入早熟有丝分裂和凋亡。我们的结果表明,Val-083和AZD1775在一系列p53突变型和p53野生型DMG模型上具有相加作用,可抑制细胞生长、诱导DNA损伤并改变细胞周期。此外,联合用药导致凋亡细胞数量显著增加,细胞的迁移和侵袭活性降低。在体内,两种药物的联合使用导致斑马鱼异种移植模型中的肿瘤生长显著减少,以及小鼠异种移植模型中的生存期延长。我们的研究结果表明,Val-083和AZD1775联合使用在DMG中显示出有前景的疗效,为在未来治疗中应用这些药物提供了临床依据。

https://cdn.ncbi.nlm.nih.gov/pmc/blobs/3be0/12215462/ff46f3573f12/41698_2025_1006_Fig6_HTML.jpg
https://cdn.ncbi.nlm.nih.gov/pmc/blobs/3be0/12215462/358c5ea9926d/41698_2025_1006_Fig1_HTML.jpg
https://cdn.ncbi.nlm.nih.gov/pmc/blobs/3be0/12215462/2cfbe0592f9d/41698_2025_1006_Fig2_HTML.jpg
https://cdn.ncbi.nlm.nih.gov/pmc/blobs/3be0/12215462/0cf0f4563409/41698_2025_1006_Fig3_HTML.jpg
https://cdn.ncbi.nlm.nih.gov/pmc/blobs/3be0/12215462/7a16027b088e/41698_2025_1006_Fig4_HTML.jpg
https://cdn.ncbi.nlm.nih.gov/pmc/blobs/3be0/12215462/fcd017a28ae9/41698_2025_1006_Fig5_HTML.jpg
https://cdn.ncbi.nlm.nih.gov/pmc/blobs/3be0/12215462/ff46f3573f12/41698_2025_1006_Fig6_HTML.jpg
https://cdn.ncbi.nlm.nih.gov/pmc/blobs/3be0/12215462/358c5ea9926d/41698_2025_1006_Fig1_HTML.jpg
https://cdn.ncbi.nlm.nih.gov/pmc/blobs/3be0/12215462/2cfbe0592f9d/41698_2025_1006_Fig2_HTML.jpg
https://cdn.ncbi.nlm.nih.gov/pmc/blobs/3be0/12215462/0cf0f4563409/41698_2025_1006_Fig3_HTML.jpg
https://cdn.ncbi.nlm.nih.gov/pmc/blobs/3be0/12215462/7a16027b088e/41698_2025_1006_Fig4_HTML.jpg
https://cdn.ncbi.nlm.nih.gov/pmc/blobs/3be0/12215462/fcd017a28ae9/41698_2025_1006_Fig5_HTML.jpg
https://cdn.ncbi.nlm.nih.gov/pmc/blobs/3be0/12215462/ff46f3573f12/41698_2025_1006_Fig6_HTML.jpg

相似文献

1
Dual treatment with Val-083 and AZD1775 shows potent anti-tumor activity in diffuse midline glioma models.在弥漫性中线胶质瘤模型中,Val-083和AZD1775联合治疗显示出强大的抗肿瘤活性。
NPJ Precis Oncol. 2025 Jul 1;9(1):209. doi: 10.1038/s41698-025-01006-4.
2
The effectiveness and cost-effectiveness of carmustine implants and temozolomide for the treatment of newly diagnosed high-grade glioma: a systematic review and economic evaluation.卡莫司汀植入剂与替莫唑胺治疗新诊断的高级别胶质瘤的有效性和成本效益:一项系统评价与经济学评估
Health Technol Assess. 2007 Nov;11(45):iii-iv, ix-221. doi: 10.3310/hta11450.
3
Systemic treatments for metastatic cutaneous melanoma.转移性皮肤黑色素瘤的全身治疗
Cochrane Database Syst Rev. 2018 Feb 6;2(2):CD011123. doi: 10.1002/14651858.CD011123.pub2.
4
Integrated analyses reveal two molecularly and clinically distinct subtypes of H3 K27M-mutant diffuse midline gliomas with prognostic significance.整合分析揭示 H3 K27M 突变型弥漫性中线神经胶质瘤的两种具有预后意义的分子和临床明显不同亚型。
Acta Neuropathol. 2024 Sep 10;148(1):40. doi: 10.1007/s00401-024-02800-3.
5
Systemic pharmacological treatments for chronic plaque psoriasis: a network meta-analysis.系统性药理学治疗慢性斑块状银屑病:网络荟萃分析。
Cochrane Database Syst Rev. 2021 Apr 19;4(4):CD011535. doi: 10.1002/14651858.CD011535.pub4.
6
Systemic pharmacological treatments for chronic plaque psoriasis: a network meta-analysis.慢性斑块状银屑病的全身药理学治疗:一项网状Meta分析。
Cochrane Database Syst Rev. 2020 Jan 9;1(1):CD011535. doi: 10.1002/14651858.CD011535.pub3.
7
Systemic pharmacological treatments for chronic plaque psoriasis: a network meta-analysis.慢性斑块状银屑病的全身药理学治疗:一项网状荟萃分析。
Cochrane Database Syst Rev. 2017 Dec 22;12(12):CD011535. doi: 10.1002/14651858.CD011535.pub2.
8
Anti-cancer drug sensitivity testing and preclinical evaluation of the anti-cancer potential of WEE1 inhibitor in triple-negative breast cancer patient-derived organoids and xenograft models.在三阴性乳腺癌患者来源的类器官和异种移植模型中进行抗癌药物敏感性测试以及WEE1抑制剂抗癌潜力的临床前评估。
Breast Cancer Res. 2025 Jun 23;27(1):113. doi: 10.1186/s13058-025-02063-0.
9
Maternal and neonatal outcomes of elective induction of labor.择期引产的母婴结局
Evid Rep Technol Assess (Full Rep). 2009 Mar(176):1-257.
10
Diagnostic test accuracy and cost-effectiveness of tests for codeletion of chromosomal arms 1p and 19q in people with glioma.染色体臂 1p 和 19q 缺失的检测在胶质瘤患者中的诊断准确性和成本效益。
Cochrane Database Syst Rev. 2022 Mar 2;3(3):CD013387. doi: 10.1002/14651858.CD013387.pub2.

本文引用的文献

1
Therapeutic avenues for targeting treatment challenges of diffuse midline gliomas.针对弥漫性中线胶质瘤治疗挑战的治疗途径。
Neoplasia. 2023 Jun;40:100899. doi: 10.1016/j.neo.2023.100899. Epub 2023 Apr 6.
2
Generation and multi-dimensional profiling of a childhood cancer cell line atlas defines new therapeutic opportunities.儿童癌细胞系图谱的生成与多维分析确定了新的治疗机会。
Cancer Cell. 2023 Apr 10;41(4):660-677.e7. doi: 10.1016/j.ccell.2023.03.007. Epub 2023 Mar 30.
3
Real-time drug testing of paediatric diffuse midline glioma to support clinical decision making: The Zurich DIPG/DMG centre experience.
实时检测小儿弥漫性中线脑胶质瘤以支持临床决策:苏黎世 DIPG/DMG 中心的经验。
Eur J Cancer. 2023 Jan;178:171-179. doi: 10.1016/j.ejca.2022.10.014. Epub 2022 Oct 26.
4
Wee1 kinase inhibitor adavosertib with radiation in newly diagnosed diffuse intrinsic pontine glioma: A Children's Oncology Group phase I consortium study.Wee1激酶抑制剂阿伐替尼与放疗联合用于新诊断的弥漫性脑桥内胶质瘤:儿童肿瘤学组I期联合研究
Neurooncol Adv. 2022 May 20;4(1):vdac073. doi: 10.1093/noajnl/vdac073. eCollection 2022 Jan-Dec.
5
SynergyFinder 3.0: an interactive analysis and consensus interpretation of multi-drug synergies across multiple samples.SynergyFinder 3.0:一种跨多个样本的多药物协同作用的交互式分析和共识解释。
Nucleic Acids Res. 2022 Jul 5;50(W1):W739-W743. doi: 10.1093/nar/gkac382.
6
Dianhydrogalactitol Overcomes Multiple Temozolomide Resistance Mechanisms in Glioblastoma.二聚失水卫矛醇克服胶质母细胞瘤中多种替莫唑胺耐药机制。
Mol Cancer Ther. 2021 Jun;20(6):1029-1038. doi: 10.1158/1535-7163.MCT-20-0319. Epub 2021 Apr 12.
7
Patient-derived organoids and orthotopic xenografts of primary and recurrent gliomas represent relevant patient avatars for precision oncology.患者来源的类器官和原发及复发性脑胶质瘤的原位异种移植为精准肿瘤学提供了相关的患者替身。
Acta Neuropathol. 2020 Dec;140(6):919-949. doi: 10.1007/s00401-020-02226-7. Epub 2020 Oct 3.
8
Dianhydrogalactitol synergizes with topoisomerase poisons to overcome DNA repair activity in tumor cells.二聚醇与拓扑异构酶抑制剂协同作用以克服肿瘤细胞中的 DNA 修复活性。
Cell Death Dis. 2020 Jul 24;11(7):577. doi: 10.1038/s41419-020-02780-8.
9
Antitumor effect of a WEE1 inhibitor and potentiation of olaparib sensitivity by DNA damage response modulation in triple-negative breast cancer.WEE1 抑制剂的抗肿瘤作用及通过 DNA 损伤反应调节增强三阴性乳腺癌对奥拉帕利的敏感性
Sci Rep. 2020 Jun 18;10(1):9930. doi: 10.1038/s41598-020-66018-5.
10
Drug Screening of Primary Patient Derived Tumor Xenografts in Zebrafish.原发性患者来源肿瘤异种移植模型在斑马鱼中的药物筛选
J Vis Exp. 2020 Apr 10(158). doi: 10.3791/60996.