Tian Ling, Zhong Qien, Yang Yubei, Wu Wenmei, Xiao Yang, Li Sheng, Li Kang
Guangdong Provincial Key Laboratory of Agro-Animal Genomics and Molecular Breeding, College of Animal Science, South China Agricultural University, Guangzhou, 510642, China.
Guangdong Provincial Sericulture and Mulberry Engineering Research Center, College of Animal Science, South China Agricultural University, Guangzhou, 510642, China.
BMC Biol. 2025 Jul 1;23(1):193. doi: 10.1186/s12915-025-02274-z.
Autophagy is essential for removing damaged organelles and intracellular materials as well as invasive pathogens. The autophagic degradation of intracellular lipids plays a key role in maintaining cellular homeostasis. However, the mechanism of lipid metabolism regulated by autophagy, as well as whether or how lipid metabolites affect autophagy, remain unclear.
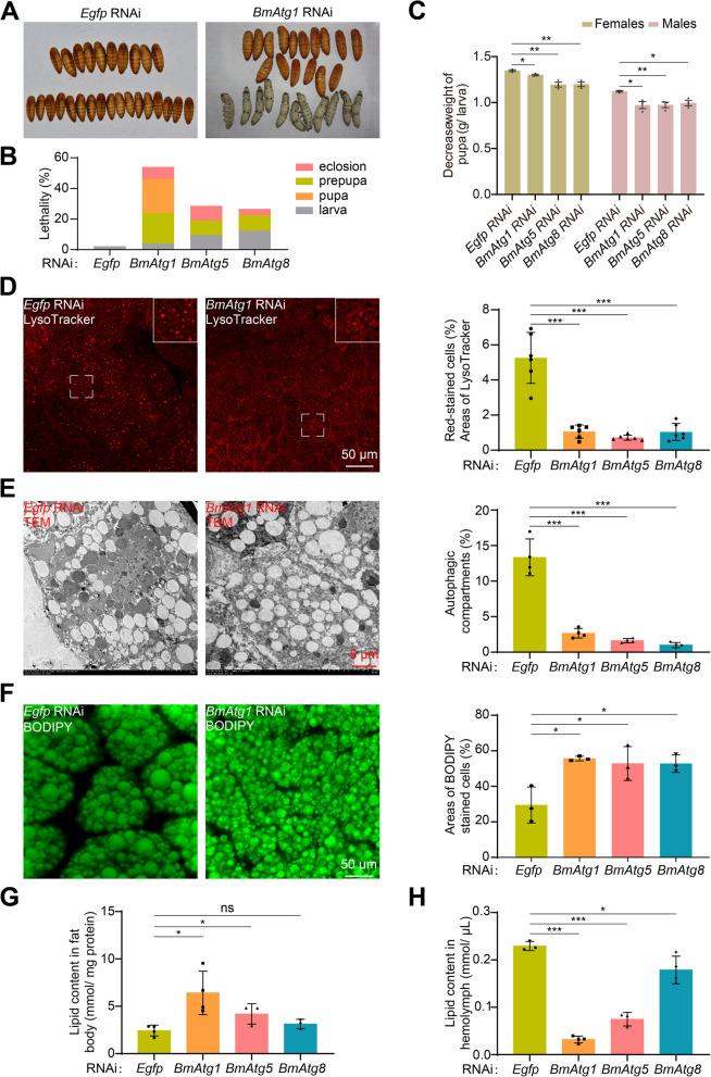
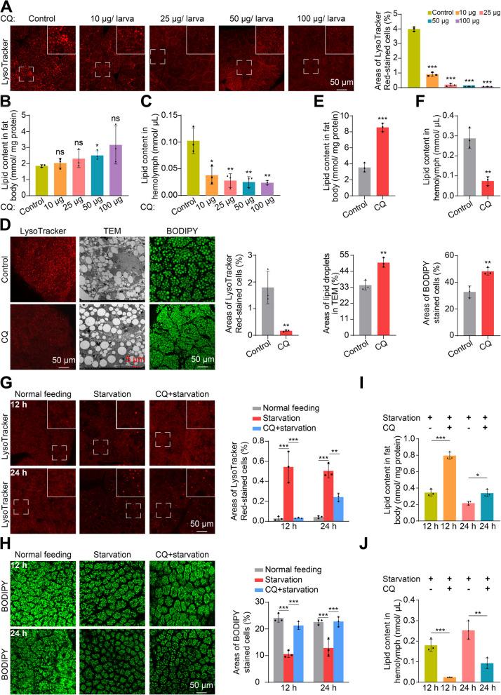
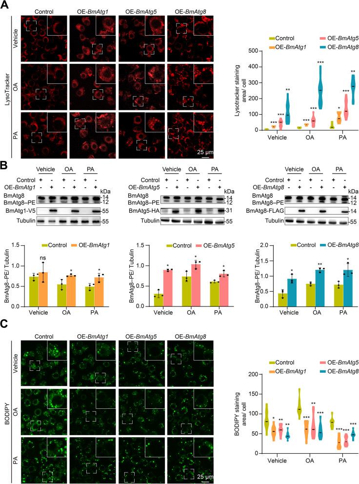
RNAi of the key autophagy-related (Atg) genes, notably Atg1 and Atg8, suppressed autophagy, while overexpression of these Atg genes facilitated lipid degradation in both Bombyx mori and Drosophila melanogaster. In addition, disrupting autophagosome-lysosome fusion by chloroquine treatment inhibited lipid degradation during both metamorphosis and starvation. LC-MS/MS analysis showed that overexpression of DmAtg1:DmAtg13 mainly degraded glycerolipids, while DmAtg1 mutation predominantly accumulated glycerophospholipids. Notably, the significantly upregulated GPs following autophagy blockage, including C24H50NO7P (LPE, 19:0), C25H52NO7P (LPC, 0:0/17:0), C27H56NO7P (LPC, 0:0/19:0), and C28H58NO7P (LPC, 20:0/0:0), exerted a suppressive effect on autophagy occurrence mainly through the downregulation of AMPK signaling.
Autophagosome and autolysosome formations are both critical for lipid degradation. Conversely, the metabolites accumulated due to dysfunctional autophagy inhibit autophagy occurrence by downregulation of AMPK signaling, thereby forming a regulatory loop in insects. Collectively, our results provide valuable insights into applications for beneficial insects and pest management, while also present potential chemicals applied on human diseases related to autophagy or lipid metabolism.
自噬对于清除受损细胞器、细胞内物质以及入侵病原体至关重要。细胞内脂质的自噬降解在维持细胞内稳态中起关键作用。然而,自噬调节脂质代谢的机制以及脂质代谢产物是否或如何影响自噬仍不清楚。
关键自噬相关(Atg)基因的RNA干扰,特别是Atg1和Atg8,抑制了自噬,而这些Atg基因的过表达促进了家蚕和黑腹果蝇的脂质降解。此外,用氯喹处理破坏自噬体 - 溶酶体融合抑制了变态和饥饿期间的脂质降解。液相色谱 - 串联质谱分析表明,DmAtg1:DmAtg13的过表达主要降解甘油酯,而DmAtg1突变主要积累甘油磷脂。值得注意的是,自噬阻断后显著上调的甘油磷脂,包括C24H50NO7P(溶血磷脂酰乙醇胺,19:0)、C25H52NO7P(溶血磷脂酰胆碱,0:0/17:0)、C27H56NO7P(溶血磷脂酰胆碱,0:0/19:0)和C28H58NO7P(溶血磷脂酰胆碱,20:0/0:0),主要通过下调AMPK信号传导对自噬发生产生抑制作用。
自噬体和自溶酶体的形成对于脂质降解都至关重要。相反,由于自噬功能失调而积累的代谢产物通过下调AMPK信号传导抑制自噬发生,从而在昆虫中形成一个调节环。总的来说,我们的结果为有益昆虫的应用和害虫管理提供了有价值的见解,同时也提出了与自噬或脂质代谢相关的人类疾病应用的潜在化学物质。