• 文献检索
  • 文档翻译
  • 深度研究
  • 学术资讯
  • Suppr Zotero 插件Zotero 插件
  • 邀请有礼
  • 套餐&价格
  • 历史记录
应用&插件
Suppr Zotero 插件Zotero 插件浏览器插件Mac 客户端Windows 客户端微信小程序
定价
高级版会员购买积分包购买API积分包
服务
文献检索文档翻译深度研究API 文档MCP 服务
关于我们
关于 Suppr公司介绍联系我们用户协议隐私条款
关注我们

Suppr 超能文献

核心技术专利:CN118964589B侵权必究
粤ICP备2023148730 号-1Suppr @ 2026

文献检索

告别复杂PubMed语法,用中文像聊天一样搜索,搜遍4000万医学文献。AI智能推荐,让科研检索更轻松。

立即免费搜索

文件翻译

保留排版,准确专业,支持PDF/Word/PPT等文件格式,支持 12+语言互译。

免费翻译文档

深度研究

AI帮你快速写综述,25分钟生成高质量综述,智能提取关键信息,辅助科研写作。

立即免费体验

激素上调的神经肿瘤相关激酶(HUNK)通过调节细胞稳态来调控胃癌进展。

Hormonally upregulated neu tumor-associated kinase (HUNK) modulates gastric cancer progression through the regulation of cell homeostasis.

作者信息

di Paola Giuseppina, Albano Francesco, Zoppoli Pietro, Bravoco Daniele, D'Amore Teresa, Amendola Elena, Lucci Valeria, Roberto Luca, Brancaccio Mariarita, Salerno Paolo, Calice Giovanni, Laurino Simona, Russi Sabino, De Stefano Cristofaro, Maiello Monica, Merla Giuseppe, Falco Geppino, Mazzone Pellegrino

机构信息

Biogem scarl, Istituto di Ricerche Genetiche 'Gaetano Salvatore', Ariano Irpino, Avellino, 83031, Italy.

CaWUR srl 83031 Ariano Irpino, Avellino, Italy.

出版信息

Cell Commun Signal. 2025 Jul 1;23(1):320. doi: 10.1186/s12964-025-02329-2.

DOI:10.1186/s12964-025-02329-2
PMID:40598530
原文链接:https://pmc.ncbi.nlm.nih.gov/articles/PMC12218837/
Abstract

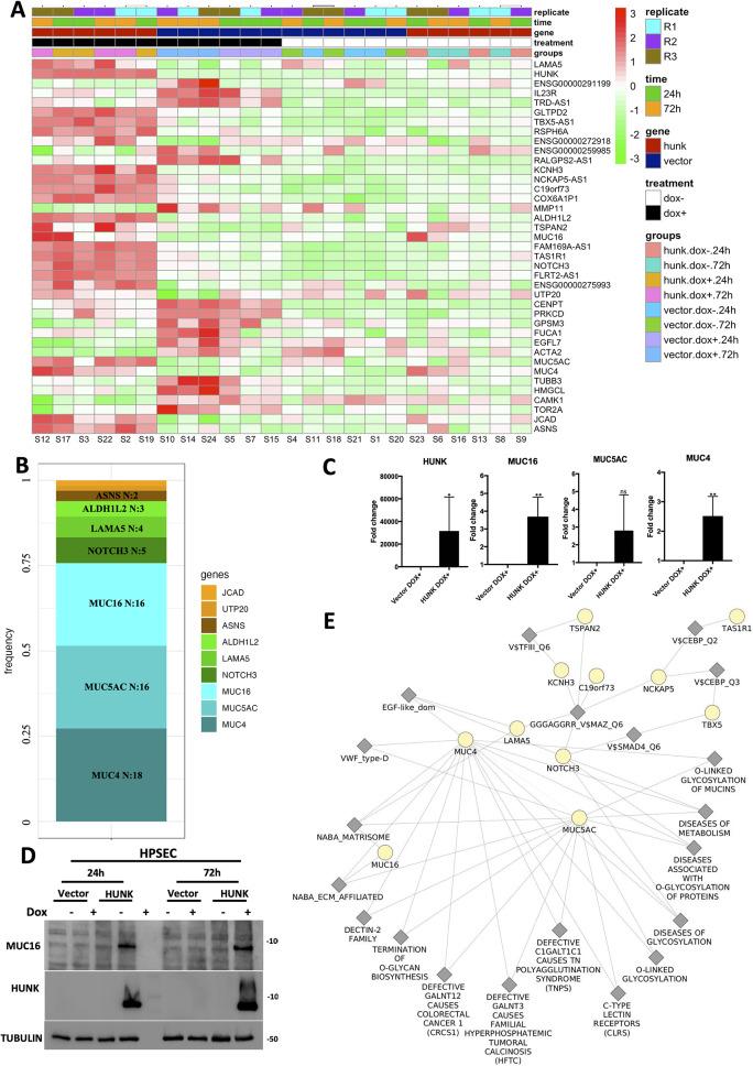
Gastric cancer (GC) is a neoplasia with an increase in incidence and mortality over the next years. Currently, the treatment of this malignancy consists of surgery in association with the administration of platinum compounds or 5-FU capecitabine. The identification of novel biomarkers related to the GC progression is a key point in re-modulating the pharmacological treatment to get a more efficient patient response. In this study, we reported that Hormonally Upregulated Neu tumor-associated Kinase (HUNK) promotes gastric cancer progression by regulating cell homeostasis. Particularly, we demonstrated that HUNK is responsible for the increase in gastric cancer cell proliferation through the binding and phosphorylation of p38 MAP kinase and that its depletion is associated with a reduction of survival both in gastric cancer cells and patient-derived organoids. Further, we reported that HUNK regulates positively the expression of MUC16/CA-125, a well-known cancer prognostic marker. Our findings shed light, for the first time, on the molecular mechanisms regulated by HUNK in gastric cancer cells making this kinase a promising candidate for novel targeted therapeutic strategies.

摘要

胃癌(GC)是一种在未来几年发病率和死亡率都呈上升趋势的肿瘤。目前,这种恶性肿瘤的治疗方法包括手术联合铂类化合物或5-氟尿嘧啶卡培他滨给药。识别与胃癌进展相关的新型生物标志物是重新调整药物治疗以获得更有效患者反应的关键。在本研究中,我们报告激素上调的神经肿瘤相关激酶(HUNK)通过调节细胞稳态促进胃癌进展。特别是,我们证明HUNK通过与p38丝裂原活化蛋白激酶结合并使其磷酸化来促进胃癌细胞增殖,并且其缺失与胃癌细胞和患者来源的类器官的存活率降低有关。此外,我们报告HUNK正向调节MUC16/CA-125的表达,MUC16/CA-125是一种著名的癌症预后标志物。我们的研究结果首次揭示了HUNK在胃癌细胞中调节的分子机制,使这种激酶成为新型靶向治疗策略的有希望的候选者。

https://cdn.ncbi.nlm.nih.gov/pmc/blobs/dd43/12218837/5efea60f8949/12964_2025_2329_Fig5_HTML.jpg
https://cdn.ncbi.nlm.nih.gov/pmc/blobs/dd43/12218837/1fe9d234c891/12964_2025_2329_Fig1_HTML.jpg
https://cdn.ncbi.nlm.nih.gov/pmc/blobs/dd43/12218837/4dec2015eda8/12964_2025_2329_Fig2_HTML.jpg
https://cdn.ncbi.nlm.nih.gov/pmc/blobs/dd43/12218837/b2d284faa52f/12964_2025_2329_Fig3_HTML.jpg
https://cdn.ncbi.nlm.nih.gov/pmc/blobs/dd43/12218837/435d6fb0b860/12964_2025_2329_Fig4_HTML.jpg
https://cdn.ncbi.nlm.nih.gov/pmc/blobs/dd43/12218837/5efea60f8949/12964_2025_2329_Fig5_HTML.jpg
https://cdn.ncbi.nlm.nih.gov/pmc/blobs/dd43/12218837/1fe9d234c891/12964_2025_2329_Fig1_HTML.jpg
https://cdn.ncbi.nlm.nih.gov/pmc/blobs/dd43/12218837/4dec2015eda8/12964_2025_2329_Fig2_HTML.jpg
https://cdn.ncbi.nlm.nih.gov/pmc/blobs/dd43/12218837/b2d284faa52f/12964_2025_2329_Fig3_HTML.jpg
https://cdn.ncbi.nlm.nih.gov/pmc/blobs/dd43/12218837/435d6fb0b860/12964_2025_2329_Fig4_HTML.jpg
https://cdn.ncbi.nlm.nih.gov/pmc/blobs/dd43/12218837/5efea60f8949/12964_2025_2329_Fig5_HTML.jpg

相似文献

1
Hormonally upregulated neu tumor-associated kinase (HUNK) modulates gastric cancer progression through the regulation of cell homeostasis.激素上调的神经肿瘤相关激酶(HUNK)通过调节细胞稳态来调控胃癌进展。
Cell Commun Signal. 2025 Jul 1;23(1):320. doi: 10.1186/s12964-025-02329-2.
2
Chemotherapy for advanced gastric cancer.晚期胃癌的化疗
Cochrane Database Syst Rev. 2017 Aug 29;8(8):CD004064. doi: 10.1002/14651858.CD004064.pub4.
3
RBM8A promotes gastric cancer progression by binding with UPF3B to induce BBC3 mRNA degradation.RBM8A通过与UPF3B结合诱导BBC3 mRNA降解来促进胃癌进展。
Int J Mol Med. 2025 Sep;56(3). doi: 10.3892/ijmm.2025.5572. Epub 2025 Jul 4.
4
ALKBH4 impedes 5-FU Sensitivity through suppressing GSDME induced pyroptosis in gastric cancer.ALKBH4 通过抑制 GSDME 诱导的胃癌细胞焦亡来阻碍 5-FU 敏感性。
Cell Death Dis. 2024 Jun 20;15(6):435. doi: 10.1038/s41419-024-06832-1.
5
Molecular-targeted first-line therapy for advanced gastric cancer.晚期胃癌的分子靶向一线治疗
Cochrane Database Syst Rev. 2016 Jul 19;7(7):CD011461. doi: 10.1002/14651858.CD011461.pub2.
6
promotes the progression of gastric cancer through the focal adhesion kinase/phosphatidyl-inositol-3-kinase/protein kinase B pathway and epithelial-mesenchymal transition.通过粘着斑激酶/磷脂酰肌醇-3-激酶/蛋白激酶B通路和上皮-间质转化促进胃癌进展。
World J Gastroenterol. 2025 Jan 14;31(2):100898. doi: 10.3748/wjg.v31.i2.100898.
7
STK3 is a transcriptional target of YAP1 and a hub component in the crosstalk between Hippo and Wnt signaling pathways during gastric carcinogenesis.STK3是YAP1的转录靶点,也是胃癌发生过程中Hippo信号通路与Wnt信号通路相互作用的核心组成部分。
Mol Cancer. 2025 Jul 2;24(1):186. doi: 10.1186/s12943-025-02391-x.
8
Identification of HCAR1 as a ferroptosis-related biomarker of gastric cancer based on a novel ferroptosis-related prognostic model and in vitro experiments.基于一种新型铁死亡相关预后模型及体外实验鉴定HCAR1作为胃癌铁死亡相关生物标志物
Carcinogenesis. 2025 Apr 3;46(2). doi: 10.1093/carcin/bgaf030.
9
Impact of residual disease as a prognostic factor for survival in women with advanced epithelial ovarian cancer after primary surgery.原发性手术后晚期上皮性卵巢癌患者残留病灶对生存预后的影响。
Cochrane Database Syst Rev. 2022 Sep 26;9(9):CD015048. doi: 10.1002/14651858.CD015048.pub2.
10
Correlation of senescence-related gene FEN1 on neuroblastoma progression and cisplatin chemotherapy sensitivity.衰老相关基因FEN1与神经母细胞瘤进展及顺铂化疗敏感性的相关性
Oncol Res. 2025 Jun 26;33(7):1695-1708. doi: 10.32604/or.2025.060021. eCollection 2025.

本文引用的文献

1
MUC16 as a serum-based prognostic indicator of prometastatic gastric cancer.MUC16 作为一种基于血清的预测转移性胃癌预后的标志物。
Sci Rep. 2024 Jul 2;14(1):15173. doi: 10.1038/s41598-024-64798-8.
2
HUNK as a key regulator of tumor-associated macrophages in triple negative breast cancer.HUNK 作为三阴性乳腺癌中肿瘤相关巨噬细胞的关键调节因子。
Oncoimmunology. 2024 Jun 5;13(1):2364382. doi: 10.1080/2162402X.2024.2364382. eCollection 2024.
3
HUNK inhibits epithelial-mesenchymal transition of CRC via direct phosphorylation of GEF-H1 and activating RhoA/LIMK-1/CFL-1.
HUNK 通过直接磷酸化 GEF-H1 和激活 RhoA/LIMK-1/CFL-1 抑制 CRC 的上皮间质转化。
Cell Death Dis. 2023 May 16;14(5):327. doi: 10.1038/s41419-023-05849-2.
4
The Mucin Family of Proteins: Candidates as Potential Biomarkers for Colon Cancer.粘蛋白家族蛋白:作为结肠癌潜在生物标志物的候选物
Cancers (Basel). 2023 Feb 27;15(5):1491. doi: 10.3390/cancers15051491.
5
The Potential Role of MUC16 (CA125) Biomarker in Lung Cancer: A Magic Biomarker but with Adversity.MUC16(CA125)生物标志物在肺癌中的潜在作用:一种神奇却又存在困境的生物标志物。
Diagnostics (Basel). 2022 Nov 29;12(12):2985. doi: 10.3390/diagnostics12122985.
6
GLOBOCAN 2020 Report on Global Cancer Burden: Challenges and Opportunities for Surgical Oncologists.GLOBOCAN 2020 全球癌症负担报告:外科肿瘤学家面临的挑战和机遇。
Ann Surg Oncol. 2022 Oct;29(11):6497-6500. doi: 10.1245/s10434-022-12151-6. Epub 2022 Jul 15.
7
Mucin in cancer: a stealth cloak for cancer cells.黏蛋白在癌症中的作用:癌细胞的隐形斗篷。
BMB Rep. 2021 Jul;54(7):344-355. doi: 10.5483/BMBRep.2021.54.7.064.
8
Mucin 16 Promotes Colorectal Cancer Development and Progression Through Activation of Janus Kinase 2.黏蛋白 16 通过激活 Janus 激酶 2 促进结直肠癌的发生和发展。
Dig Dis Sci. 2022 Jun;67(6):2195-2208. doi: 10.1007/s10620-021-07004-3. Epub 2021 May 12.
9
affects the biological functions of ovarian cancer cells and induces an antitumor immune response by activating dendritic cells.影响卵巢癌细胞的生物学功能,并通过激活树突状细胞诱导抗肿瘤免疫反应。
Ann Transl Med. 2020 Nov;8(22):1494. doi: 10.21037/atm-20-6388.
10
Therapeutic potential of targeting MKK3-p38 axis with Capsaicin for Nasopharyngeal Carcinoma.辣椒素靶向 MKK3-p38 轴治疗鼻咽癌的潜力。
Theranostics. 2020 Jun 24;10(17):7906-7920. doi: 10.7150/thno.45191. eCollection 2020.