Suppr超能文献

宿主细胞蛋白RAB33B通过增强自噬促进流感病毒复制并调节M2转运。

Host cellular protein RAB33B facilitates influenza viral replication and modulates M2 trafficking by enhancing autophagy.

作者信息

Ye Shaotang, Wang Zhen, Lu Gang, Chen Aolei, Xu Liang, Liu Yongbo, Mao Jianwei, Wang Jingyu, Lou Gaoming, Xie Qingmei, Jia Kun, Li Shoujun

机构信息

College of Veterinary Medicine, South China Agricultural University, Guangzhou, China.

Henry Fok School of Biology and Agriculture, Shaoguan University, Shaoguan, China.

出版信息

Vet Res. 2025 Jul 1;56(1):129. doi: 10.1186/s13567-025-01560-6.

Abstract

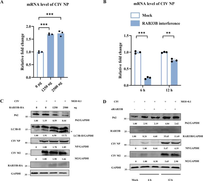
Influenza A virus (IAV) remains a major global health threat. Its M2 protein plays crucial roles in viral fusion, transportation, assembly, and release. Recent studies have shown that IAV impairs host autophagy flux to enhance viral replication. However, the precise mechanisms by which IAV M2 manipulates host cellular autophagy during virus replication remain unclear. In this study, we analysed cellular transcriptional responses of cells to IAV M2 overexpression and identified RAB GTPase protein RAB33B as a key factor. RAB33B was significantly up-regulated by IAV M2 and promoted IAV replication by enhancing autophagy. We further found that autophagy regulates the interaction of IAV M2, RAB33B, and LC3, facilitating M2 membrane trafficking through autophagic-like vesicles. In addition, ATG16L1 (an effector of RAB33B) and TBC1D25 (a GTPase-activating protein for RAB33B) contributed to IAV M2-induced autophagy, thereby affecting viral replication. Collectively, our findings reveal a novel mechanism in which RAB33B is essential for IAV M2 trafficking to the plasma membrane, facilitating viral replication through enhanced autophagy. These insights shed new light on the autophagy-based cellular transport mechanisms of IAV M2 and highlight potential antiviral targets.

摘要

甲型流感病毒(IAV)仍然是全球主要的健康威胁。其M2蛋白在病毒融合、运输、组装和释放过程中发挥着关键作用。最近的研究表明,IAV会损害宿主自噬通量以增强病毒复制。然而,IAV M2在病毒复制过程中操纵宿主细胞自噬的精确机制仍不清楚。在本研究中,我们分析了细胞对IAV M2过表达的转录反应,并确定RAB GTPase蛋白RAB33B是一个关键因素。RAB33B被IAV M2显著上调,并通过增强自噬促进IAV复制。我们进一步发现自噬调节IAV M2、RAB33B和LC3之间的相互作用,通过自噬样小泡促进M2膜运输。此外,ATG16L1(RAB33B的效应器)和TBC1D25(RAB33B的GTPase激活蛋白)促进IAV M2诱导的自噬,从而影响病毒复制。总的来说,我们的研究结果揭示了一种新机制,其中RAB33B对于IAV M2转运到质膜至关重要,通过增强自噬促进病毒复制。这些见解为IAV M2基于自噬的细胞运输机制提供了新的思路,并突出了潜在的抗病毒靶点。

https://cdn.ncbi.nlm.nih.gov/pmc/blobs/889a/12219998/75db9e04a999/13567_2025_1560_Fig1_HTML.jpg

文献AI研究员

20分钟写一篇综述,助力文献阅读效率提升50倍。

立即体验

用中文搜PubMed

大模型驱动的PubMed中文搜索引擎

马上搜索

文档翻译

学术文献翻译模型,支持多种主流文档格式。

立即体验