Suppr超能文献

工程化牛血清白蛋白-过氧化氢酶-铱纳米颗粒以增强声动力疗法并缓解肿瘤缺氧。

Engineering BSA-CAT-Ir nanoparticles for enhanced sonodynamic therapy alleviating tumor hypoxia.

作者信息

Gong Qiufang, Huo Lixuan, Xiong Shiyi, Han Yingying, Zhao Xuefen, Wen Lutong, Ru Jiaxi, Zhang Hongyu, Yang Fang, Song Guosheng, Liang Chao

机构信息

Institute for Advanced Research, Affiliated Cixi Hospital of Wenzhou Medical University Ningbo 315300 P. R. China

State Key Laboratory for Chemo/Bio-Sensing and Chemometrics, College of Chemistry and Chemical Engineering, Hunan University Changsha 410082 P. R. China

出版信息

Nanoscale Adv. 2025 Jun 24. doi: 10.1039/d5na00423c.

Abstract

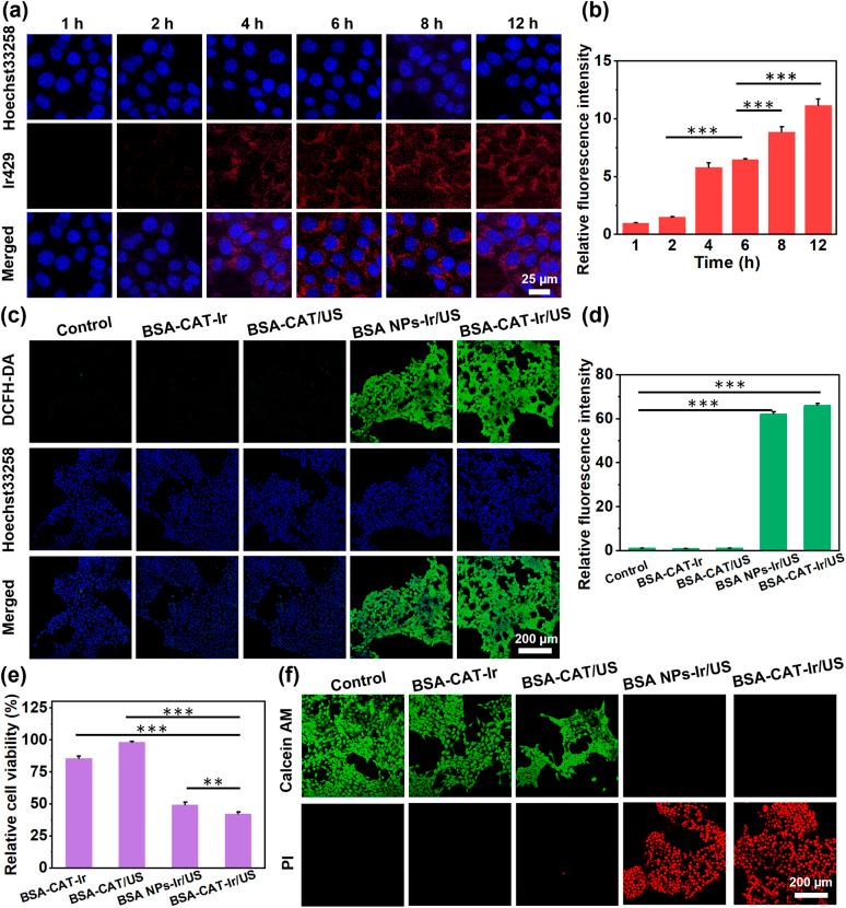
Sonodynamic therapy (SDT) has received extensive attention in tumor treatment due to its unique advantages. However, the hypoxic tumor microenvironment substantially restricts the sonodynamic effect. In this work, BSA-CAT-Ir nanoparticles were successfully developed to overcome the limitations of SDT in solid hypoxic tumors. The nanoparticles can alleviate tumor hypoxia by catalyzing the decomposition of overexpressed hydrogen peroxide in tumors to generate oxygen, thereby enhancing the efficacy of SDT. and experiments demonstrated that BSA-CAT-Ir nanoparticles significantly inhibited tumor growth under ultrasound, providing an effective strategy for tumor hypoxia modulation and SDT resistance suppression.

摘要

声动力疗法(SDT)因其独特优势在肿瘤治疗中受到广泛关注。然而,缺氧的肿瘤微环境严重限制了声动力效应。在本研究中,成功制备了牛血清白蛋白-过氧化氢酶-铱纳米颗粒(BSA-CAT-Ir NPs)以克服SDT在实体缺氧肿瘤中的局限性。该纳米颗粒可通过催化肿瘤中过表达的过氧化氢分解产生氧气来缓解肿瘤缺氧,从而增强SDT的疗效。体内和体外实验表明,BSA-CAT-Ir NPs在超声作用下显著抑制肿瘤生长,为肿瘤缺氧调控和SDT耐药性抑制提供了一种有效策略。

https://cdn.ncbi.nlm.nih.gov/pmc/blobs/bc37/12282440/b1ed8a1a2c41/d5na00423c-s1.jpg

文献检索

告别复杂PubMed语法,用中文像聊天一样搜索,搜遍4000万医学文献。AI智能推荐,让科研检索更轻松。

立即免费搜索

文件翻译

保留排版,准确专业,支持PDF/Word/PPT等文件格式,支持 12+语言互译。

免费翻译文档

深度研究

AI帮你快速写综述,25分钟生成高质量综述,智能提取关键信息,辅助科研写作。

立即免费体验