Suppr超能文献

伴有医学上无法解释的疼痛的躯体症状障碍患者中抗接触蛋白相关蛋白样2自身抗体的患病率。

Prevalence of the anti-CASPR2 autoantibody in patients with somatic symptom disorder accompanied by medically unexplained pain.

作者信息

Katayama Shingo, Nayanar Gayatri, Suga Takayuki, Watanabe Motoko, Takao Chihiro, Umezaki Yojiro, Takahashi Hidehiko, Toyofuku Akira, Shiwaku Hiroki

机构信息

Department of Psychiatry and Behavioral Sciences, Institute of Science Tokyo, 1-5-45, Yushima, Bunkyo-ku, Tokyo, 113-8510, Japan.

Department of Psychosomatic Dentistry, Institute of Science Tokyo, 1-5-45, Yushima, Bunkyo-ku, Tokyo, 113-8510, Japan.

出版信息

Brain Behav Immun Health. 2025 Jun 16;47:101036. doi: 10.1016/j.bbih.2025.101036. eCollection 2025 Aug.

Abstract

BACKGROUND

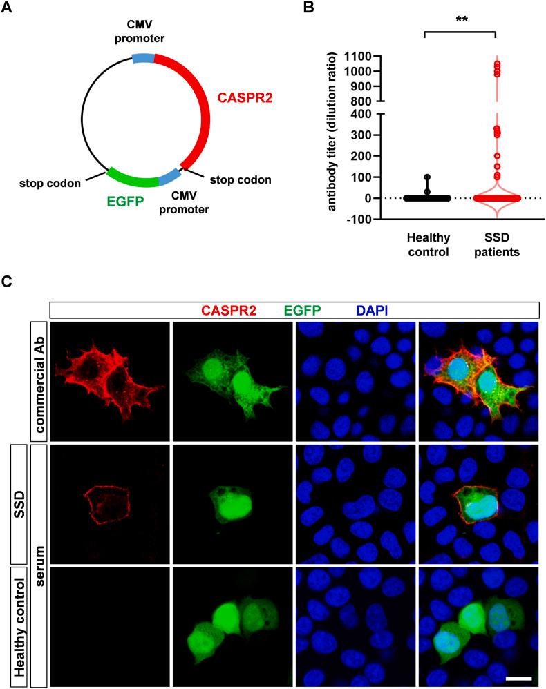
Medically unexplained symptoms (MUS) with pain are classified as somatic symptom disorder (SSD) with pain in the field of psychiatry, although an undetected biological basis may underlie at least some of these cases. One such candidate etiology is autoantibodies. Autoantibody etiologies are suspected in MUS with pain, including fibromyalgia, which is highly related to SSD accompanied with pain. Furthermore, autoantibodies against contactin-associated protein-like 2 (CASPR2) are known to induce neuropathy and pain, yet no study has examined the prevalence or clinical significance of anti-CASPR2 autoantibodies in patients with SSD accompanied with pain. Thus, the current study aims to investigate the seroprevalence of the anti-CASPR2 autoantibody among patients with SSD accompanied with pain and their associations with disease characteristics.

METHODS

The serum samples obtained from 264 patients with SSD accompanied with pain and 260 healthy controls were screened for anti-CASPR2 autoantibodies using a cell-based assay. Among the 264 patients enrolled, 231 with oral dysesthesia (including oral cenesthopathy) were assessed for clinical symptom severity using the Visual Analog Scale (VAS), Pain Catastrophizing Scale (PCS), and Somatic Symptom Scale-8 (SSS-8).

RESULTS

Of the 264 patients, 18 (6.8 %) tested seropositive for anti-CASPR2 autoantibodies. Among the 231 patients with oral dysesthesia, 12 (5.4 %) were positive for anti-CASPR2 autoantibodies. These patients with oral dysesthesia who were positive for anti-CASPR2 autoantibody reported significantly higher SSS-8 scores than those who were negative for autoantibody.

CONCLUSION

Among patients with SSD accompanied with medically unexplained pain, a small subgroup was seropositive for anti-CASPR2 autoantibodies.

摘要

背景

伴有疼痛的医学上无法解释的症状(MUS)在精神病学领域被归类为伴有疼痛的躯体症状障碍(SSD),尽管至少部分此类病例可能存在未被发现的生物学基础。自身抗体就是这样一种潜在病因。伴有疼痛的MUS,包括与伴有疼痛的SSD高度相关的纤维肌痛,被怀疑存在自身抗体病因。此外,已知抗接触蛋白相关蛋白样2(CASPR2)自身抗体可诱发神经病变和疼痛,但尚无研究探讨伴有疼痛的SSD患者中抗CASPR2自身抗体的患病率或临床意义。因此,本研究旨在调查伴有疼痛的SSD患者中抗CASPR2自身抗体的血清阳性率及其与疾病特征的关联。

方法

使用基于细胞的检测方法,对264例伴有疼痛的SSD患者和260例健康对照的血清样本进行抗CASPR2自身抗体筛查。在纳入的264例患者中,对231例有口腔感觉异常(包括口腔内感)的患者,使用视觉模拟量表(VAS)、疼痛灾难化量表(PCS)和躯体症状量表-8(SSS-8)评估临床症状严重程度。

结果

264例患者中,18例(6.8%)抗CASPR2自身抗体检测呈血清阳性。在231例有口腔感觉异常的患者中,12例(5.4%)抗CASPR2自身抗体呈阳性。这些抗CASPR2自身抗体呈阳性的口腔感觉异常患者的SSS-8评分显著高于自身抗体呈阴性的患者。

结论

在伴有医学上无法解释的疼痛的SSD患者中,一小部分亚组抗CASPR2自身抗体呈血清阳性。

https://cdn.ncbi.nlm.nih.gov/pmc/blobs/5dfe/12210312/5adf066f3115/gr1.jpg

文献检索

告别复杂PubMed语法,用中文像聊天一样搜索,搜遍4000万医学文献。AI智能推荐,让科研检索更轻松。

立即免费搜索

文件翻译

保留排版,准确专业,支持PDF/Word/PPT等文件格式,支持 12+语言互译。

免费翻译文档

深度研究

AI帮你快速写综述,25分钟生成高质量综述,智能提取关键信息,辅助科研写作。

立即免费体验