Suppr超能文献

茉莉酸介导的细胞壁生物合成途径参与辣椒(Capsicum annuum)对青枯雷尔氏菌(Ralstonia solanacearum)的防御反应。

Jasmonic acid-mediated cell wall biosynthesis pathway involved in pepper (Capsicum annuum) defense response to Ralstonia solanacearum.

作者信息

Jiang Xinwei, Liu Xinyi, Chen Bin, Zhang Xiaofen, Wang Yihao, Wang Ting, Geng Sansheng, Zhu Biao, Du Heshan

机构信息

College of Horticulture Science, Zhejiang A&F University, Hangzhou, Zhejiang, China.

Beijing Vegetable Research Center (BVRC), Beijing Academy of Agricultural and Forestry Sciences, National Engineering Research Center for Vegetables, Beijing, 100097, China.

出版信息

BMC Plant Biol. 2025 Jul 2;25(1):804. doi: 10.1186/s12870-025-06784-4.

Abstract

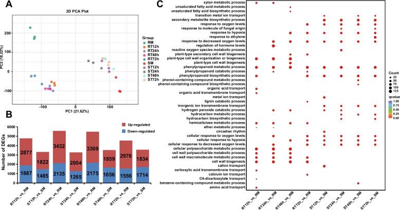
Ralstonia solanacearum is a destructive soil-borne pathogen that causes severe bacterial wilt (BW) disease in peppers. Phytohormone signaling pathways, including those mediated by jasmonic acid (JA), are crucial to plant defense responses against pathogen attacks. Nevertheless, the function of JA in the resistance response of pepper to R. solanacearum is unclear. Therefore, RNA sequencing (RNA-seq) and phytohormone determination experiments were performed to compare the dynamic transcriptome changes and differences in JA and salicylic acid (SA) contents between the resistant pepper line BVRC1 and the susceptible pepper line BVRC25 during R. solanacearum infection. The number of differentially expressed genes (DEGs) was greater in BVRC1 than in BVRC25 at 12, 24, 48, and 72 h post-infection. JA concentrations were also markedly elevated in BVRC1 in response to R. solanacearum. Four distinct co-expression modules and hub genes were identified using weighted gene co-expression network analysis. Exogenous application of JA significantly delayed the onset of R. solanacearum infection and reduced symptom severity in BVRC25. RNA-seq was performed on the resistant pepper line BVRC1 at 24 h post exogenous JA application. GO analysis revealed DEGs enriched in the cell wall biosynthesis-related pathway of BVRC1 after JA treatment. Notably, a pathogenesis-related protein, Capana08g002211, exhibited common up-regulated patterns in response to JA treatment and R. solanacearum infection. A yeast-2-hybrid assay and luciferase complementation imaging assay demonstrated that Capana08g002211 interacted with type III effector (RipTPS). These results demonstrate that the pepper JA-mediated cell wall synthesis pathway participates in the defense response to R. solanacearum.

摘要

青枯雷尔氏菌是一种具有破坏性的土传病原菌,可导致辣椒发生严重的青枯病。植物激素信号通路,包括由茉莉酸(JA)介导的信号通路,对于植物抵御病原体攻击的防御反应至关重要。然而,JA在辣椒对青枯雷尔氏菌抗性反应中的功能尚不清楚。因此,进行了RNA测序(RNA-seq)和植物激素测定实验,以比较在青枯雷尔氏菌感染期间,抗性辣椒品系BVRC1和感病辣椒品系BVRC25之间动态转录组变化以及JA和水杨酸(SA)含量的差异。在感染后12、24、48和72小时,BVRC1中差异表达基因(DEG)的数量比BVRC25中的更多。响应青枯雷尔氏菌,BVRC1中的JA浓度也显著升高。使用加权基因共表达网络分析鉴定了四个不同的共表达模块和枢纽基因。外源施用JA显著延迟了青枯雷尔氏菌感染的发生,并降低了BVRC25中的症状严重程度。在外源施用JA后24小时,对抗性辣椒品系BVRC1进行了RNA-seq。基因本体(GO)分析显示,JA处理后,BVRC1中参与细胞壁生物合成相关途径的DEG富集。值得注意的是,一种病程相关蛋白Capana08g002211在响应JA处理和青枯雷尔氏菌感染时呈现共同的上调模式。酵母双杂交试验和荧光素酶互补成像试验表明,Capana08g002211与III型效应子(RipTPS)相互作用。这些结果表明,辣椒JA介导的细胞壁合成途径参与了对青枯雷尔氏菌的防御反应。

https://cdn.ncbi.nlm.nih.gov/pmc/blobs/44d6/12218943/662505e1920d/12870_2025_6784_Fig1_HTML.jpg

文献检索

告别复杂PubMed语法,用中文像聊天一样搜索,搜遍4000万医学文献。AI智能推荐,让科研检索更轻松。

立即免费搜索

文件翻译

保留排版,准确专业,支持PDF/Word/PPT等文件格式,支持 12+语言互译。

免费翻译文档

深度研究

AI帮你快速写综述,25分钟生成高质量综述,智能提取关键信息,辅助科研写作。

立即免费体验