• 文献检索
  • 文档翻译
  • 深度研究
  • 学术资讯
  • Suppr Zotero 插件Zotero 插件
  • 邀请有礼
  • 套餐&价格
  • 历史记录
应用&插件
Suppr Zotero 插件Zotero 插件浏览器插件Mac 客户端Windows 客户端微信小程序
定价
高级版会员购买积分包购买API积分包
服务
文献检索文档翻译深度研究API 文档MCP 服务
关于我们
关于 Suppr公司介绍联系我们用户协议隐私条款
关注我们

Suppr 超能文献

核心技术专利:CN118964589B侵权必究
粤ICP备2023148730 号-1Suppr @ 2026

文献检索

告别复杂PubMed语法,用中文像聊天一样搜索,搜遍4000万医学文献。AI智能推荐,让科研检索更轻松。

立即免费搜索

文件翻译

保留排版,准确专业,支持PDF/Word/PPT等文件格式,支持 12+语言互译。

免费翻译文档

深度研究

AI帮你快速写综述,25分钟生成高质量综述,智能提取关键信息,辅助科研写作。

立即免费体验

P4HA2通过增强IκBα的降解以激活NF-κB信号通路来促进甲状腺乳头状癌的进展。

P4HA2 promotes the progression of papillary thyroid cancer by enhancing degradation of IκBα to activate NF-κB signaling pathway.

作者信息

Li Ruowen, Zhao Mingjian, Sun Min, Wu Yongkang, Miao Chengxu, Fangyu Liu, Wu Mengting, Shi Xiaojia, Lu Jinghui, Yue Xuetian

机构信息

Department of General Surgery, Qilu Hospital, Cheeloo College of Medicine, Shandong University, Jinan, 250012, Shandong Province, China.

Department of Cell Biology, School of Basic Medical Sciences, Cheeloo College of Medicine, Shandong University, 44 Wenhua Xi Road, Jinan, 250012, Shandong, China.

出版信息

Cancer Cell Int. 2025 Jul 2;25(1):249. doi: 10.1186/s12935-025-03871-2.

DOI:10.1186/s12935-025-03871-2
PMID:40604807
原文链接:https://pmc.ncbi.nlm.nih.gov/articles/PMC12224786/
Abstract

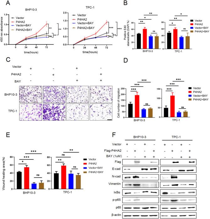
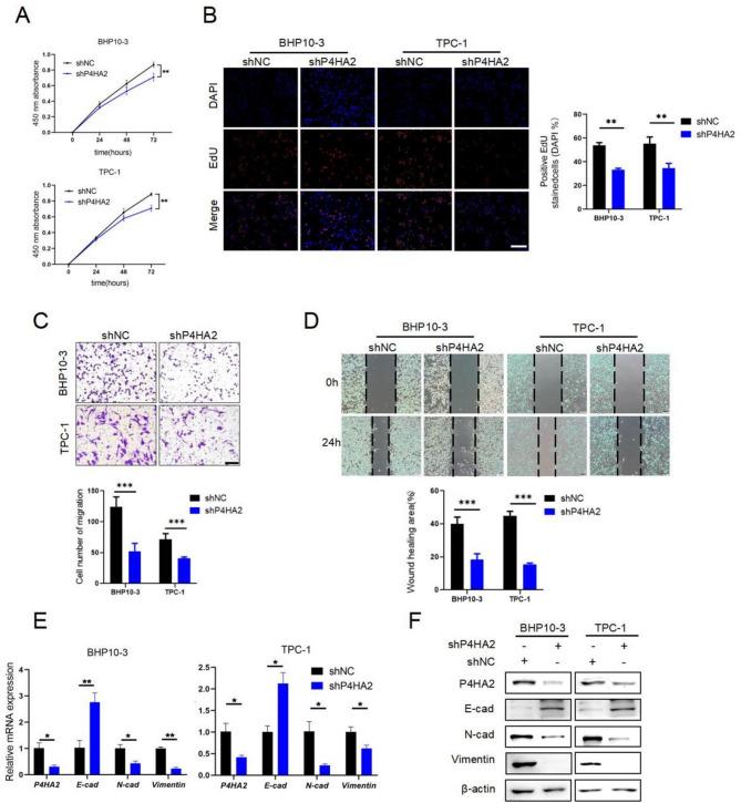
Papillary thyroid cancer (PTC) is the most common malignancy of the endocrine system. Collagen prolyl 4-hydroxylase alpha subunit 2 (P4HA2) is a key enzyme involved in collagen metabolism. However, the expression and function of P4HA2 in PTC progression have not been well studied. Our previous proteomic data showed that the differential proteins in human PTC were significantly enriched in metabolic signaling pathways, with P4HA2 being the most up-regulated protein. Here, we found that P4HA2 promotes the proliferation and migration of PTC. The expression of P4HA2 is elevated and its elevation is associated with poor prognosis in human PTC specimens. Functionally, P4HA2 promotes the proliferative and migratory abilities of BHP10-3 and TPC-1 cells. Further studies showed that overexpression of P4HA2 significantly activates the NF-κB signaling pathway. Mechanistically, P4HA2 promotes the ubiquitination and degradation of inhibitor kappa B-alpha (IκBα) by directly binding, leading to activation of NF-κB signaling pathway. Furthermore, BAY 11-7082, an inhibitor of the NF-κB signalling pathway, reversed the promotion of PTC proliferation and metastasis by P4HA2 both in vivo and in vitro. In conclusion, P4HA2 activates the NF-κB signaling pathway by promoting proteasome-dependent degradation of IκBα, which in turn contributes to the proliferation and migration of PTC. Therefore, P4HA2 could be used as a potential therapeutic target for the treatment of PTC patients.

摘要

甲状腺乳头状癌(PTC)是内分泌系统最常见的恶性肿瘤。胶原蛋白脯氨酰4-羟化酶α亚基2(P4HA2)是参与胶原蛋白代谢的关键酶。然而,P4HA2在PTC进展中的表达和功能尚未得到充分研究。我们之前的蛋白质组学数据显示,人类PTC中的差异蛋白在代谢信号通路中显著富集,其中P4HA2是上调最明显的蛋白。在此,我们发现P4HA2促进PTC的增殖和迁移。在人类PTC标本中,P4HA2的表达升高,且其升高与预后不良相关。在功能上,P4HA2促进BHP10-3和TPC-1细胞的增殖和迁移能力。进一步研究表明,P4HA2的过表达显著激活NF-κB信号通路。机制上,P4HA2通过直接结合促进抑制蛋白κB-α(IκBα)的泛素化和降解,导致NF-κB信号通路激活。此外,NF-κB信号通路抑制剂BAY 11-7082在体内和体外均逆转了P4HA2对PTC增殖和转移的促进作用。总之,P4HA2通过促进IκBα的蛋白酶体依赖性降解激活NF-κB信号通路,进而促进PTC的增殖和迁移。因此,P4HA2可作为治疗PTC患者的潜在治疗靶点。

https://cdn.ncbi.nlm.nih.gov/pmc/blobs/334e/12224786/59514785c9e2/12935_2025_3871_Fig7_HTML.jpg
https://cdn.ncbi.nlm.nih.gov/pmc/blobs/334e/12224786/7691e944d74c/12935_2025_3871_Fig1_HTML.jpg
https://cdn.ncbi.nlm.nih.gov/pmc/blobs/334e/12224786/7b10b5dec890/12935_2025_3871_Fig2_HTML.jpg
https://cdn.ncbi.nlm.nih.gov/pmc/blobs/334e/12224786/5fd136e8b2d8/12935_2025_3871_Fig3_HTML.jpg
https://cdn.ncbi.nlm.nih.gov/pmc/blobs/334e/12224786/a77eb648ea9f/12935_2025_3871_Fig4_HTML.jpg
https://cdn.ncbi.nlm.nih.gov/pmc/blobs/334e/12224786/e797ecc1ee24/12935_2025_3871_Fig5_HTML.jpg
https://cdn.ncbi.nlm.nih.gov/pmc/blobs/334e/12224786/33db3cd9db31/12935_2025_3871_Fig6_HTML.jpg
https://cdn.ncbi.nlm.nih.gov/pmc/blobs/334e/12224786/59514785c9e2/12935_2025_3871_Fig7_HTML.jpg
https://cdn.ncbi.nlm.nih.gov/pmc/blobs/334e/12224786/7691e944d74c/12935_2025_3871_Fig1_HTML.jpg
https://cdn.ncbi.nlm.nih.gov/pmc/blobs/334e/12224786/7b10b5dec890/12935_2025_3871_Fig2_HTML.jpg
https://cdn.ncbi.nlm.nih.gov/pmc/blobs/334e/12224786/5fd136e8b2d8/12935_2025_3871_Fig3_HTML.jpg
https://cdn.ncbi.nlm.nih.gov/pmc/blobs/334e/12224786/a77eb648ea9f/12935_2025_3871_Fig4_HTML.jpg
https://cdn.ncbi.nlm.nih.gov/pmc/blobs/334e/12224786/e797ecc1ee24/12935_2025_3871_Fig5_HTML.jpg
https://cdn.ncbi.nlm.nih.gov/pmc/blobs/334e/12224786/33db3cd9db31/12935_2025_3871_Fig6_HTML.jpg
https://cdn.ncbi.nlm.nih.gov/pmc/blobs/334e/12224786/59514785c9e2/12935_2025_3871_Fig7_HTML.jpg

相似文献

1
P4HA2 promotes the progression of papillary thyroid cancer by enhancing degradation of IκBα to activate NF-κB signaling pathway.P4HA2通过增强IκBα的降解以激活NF-κB信号通路来促进甲状腺乳头状癌的进展。
Cancer Cell Int. 2025 Jul 2;25(1):249. doi: 10.1186/s12935-025-03871-2.
2
Systemic treatments for metastatic cutaneous melanoma.转移性皮肤黑色素瘤的全身治疗
Cochrane Database Syst Rev. 2018 Feb 6;2(2):CD011123. doi: 10.1002/14651858.CD011123.pub2.
3
E3 ubiquitin ligase Smurf1 promotes cardiomyocyte pyroptosis by mediating ubiquitin-dependent degradation of TRIB2 in a rat model of heart failure.在心力衰竭大鼠模型中,E3泛素连接酶Smurf1通过介导TRIB2的泛素依赖性降解来促进心肌细胞焦亡。
Int Rev Immunol. 2025;44(4):165-179. doi: 10.1080/08830185.2024.2434058. Epub 2025 Jan 3.
4
Inhaled mannitol for cystic fibrosis.吸入用甘露醇治疗囊性纤维化。
Cochrane Database Syst Rev. 2018 Feb 9;2(2):CD008649. doi: 10.1002/14651858.CD008649.pub3.
5
EIF4A3-Induced Circ_0092278 Enhances Papillary Thyroid Cancer Cell Malignancy by the PI3K/Akt/mTOR Signaling Pathway.EIF4A3诱导的Circ_0092278通过PI3K/Akt/mTOR信号通路增强甲状腺乳头状癌细胞的恶性程度。
J Microbiol Biotechnol. 2025 Jun 19;35:e2501010. doi: 10.4014/jmb.2501.01010.
6
BRAF mutation in papillary thyroid cancer and its value in tailoring initial treatment: a systematic review and meta-analysis.甲状腺乳头状癌中的BRAF突变及其在制定初始治疗方案中的价值:一项系统评价和荟萃分析。
Medicine (Baltimore). 2012 Sep;91(5):274-286. doi: 10.1097/MD.0b013e31826a9c71.
7
Systemic pharmacological treatments for chronic plaque psoriasis: a network meta-analysis.系统性药理学治疗慢性斑块状银屑病:网络荟萃分析。
Cochrane Database Syst Rev. 2021 Apr 19;4(4):CD011535. doi: 10.1002/14651858.CD011535.pub4.
8
Immunogenicity and seroefficacy of pneumococcal conjugate vaccines: a systematic review and network meta-analysis.肺炎球菌结合疫苗的免疫原性和血清效力:系统评价和网络荟萃分析。
Health Technol Assess. 2024 Jul;28(34):1-109. doi: 10.3310/YWHA3079.
9
Environmental exposure to mixtures of per- and polyfluoroalkyl substances in Northeast China: exploring links to nodular goiter and papillary thyroid carcinoma.中国东北地区环境中全氟和多氟烷基物质混合物的暴露:探索与结节性甲状腺肿和乳头状甲状腺癌的关联。
Environ Health. 2025 Jun 16;24(1):38. doi: 10.1186/s12940-025-01194-3.
10
HIF1A acts as target of XiHuang Pill in the treatment of papillary thyroid cancer by regulating dedifferentiation.缺氧诱导因子1α(HIF1A)作为西黄丸治疗甲状腺乳头状癌去分化的作用靶点。
Front Chem. 2025 Jun 9;13:1607067. doi: 10.3389/fchem.2025.1607067. eCollection 2025.

本文引用的文献

1
P4HA2-induced prolyl hydroxylation of YAP1 restricts vascular smooth muscle cell proliferation and neointima formation.P4HA2 诱导 YAP1 的脯氨酰羟化作用限制血管平滑肌细胞增殖和新生内膜形成。
Life Sci. 2023 Oct 1;330:122002. doi: 10.1016/j.lfs.2023.122002. Epub 2023 Aug 6.
2
Thyroid cancer.甲状腺癌。
Lancet. 2023 May 6;401(10387):1531-1544. doi: 10.1016/S0140-6736(23)00020-X. Epub 2023 Apr 3.
3
P4HA2-mediated HIF-1α stabilization promotes erdafitinib-resistance in FGFR3-alteration bladder cancer.P4HA2 介导的 HIF-1α 稳定促进 FGFR3 改变的膀胱癌对 erdafitinib 的耐药性。
FASEB J. 2023 Apr;37(4):e22840. doi: 10.1096/fj.202201247R.
4
CEBPB upregulates P4HA2 to promote the malignant biological behavior in IDH1 wildtype glioma.CEBPB上调P4HA2以促进异柠檬酸脱氢酶1(IDH1)野生型胶质瘤的恶性生物学行为。
FASEB J. 2023 Apr;37(4):e22848. doi: 10.1096/fj.202201244RRRR.
5
P4HA2 induces hepatic ductular reaction and biliary fibrosis in chronic cholestatic liver diseases.P4HA2 诱导慢性胆汁淤积性肝病中的胆管反应和胆汁性纤维化。
Hepatology. 2023 Jul 1;78(1):10-25. doi: 10.1097/HEP.0000000000000317. Epub 2023 Feb 20.
6
High expression of prolyl 4-hydroxylase subunit alpha-2 in lung adenocarcinoma indicates poor prognosis.脯氨酰 4-羟化酶亚基α-2 在肺腺癌中高表达预示不良预后。
Clinics (Sao Paulo). 2022 Nov 17;77:100123. doi: 10.1016/j.clinsp.2022.100123. eCollection 2022.
7
Update from the 2022 World Health Organization Classification of Thyroid Tumors: A Standardized Diagnostic Approach.2022 年世界卫生组织甲状腺肿瘤分类更新:一种标准化诊断方法。
Endocrinol Metab (Seoul). 2022 Oct;37(5):703-718. doi: 10.3803/EnM.2022.1553. Epub 2022 Oct 4.
8
National guidelines for diagnosis and treatment of thyroid cancer 2022 in China (English version).《中国2022年甲状腺癌诊疗规范(英文版)》
Chin J Cancer Res. 2022 Jun 30;34(3):131-150. doi: 10.21147/j.issn.1000-9604.2022.03.01.
9
NF-κB as a regulator of cancer metastasis and therapy response: A focus on epithelial-mesenchymal transition.NF-κB 作为癌症转移和治疗反应的调节剂:以上皮-间充质转化为重点。
J Cell Physiol. 2022 Jul;237(7):2770-2795. doi: 10.1002/jcp.30759. Epub 2022 May 13.
10
Overview of the 2022 WHO Classification of Thyroid Neoplasms.2022 年世卫组织甲状腺肿瘤分类概述。
Endocr Pathol. 2022 Mar;33(1):27-63. doi: 10.1007/s12022-022-09707-3. Epub 2022 Mar 14.