• 文献检索
  • 文档翻译
  • 深度研究
  • 学术资讯
  • Suppr Zotero 插件Zotero 插件
  • 邀请有礼
  • 套餐&价格
  • 历史记录
应用&插件
Suppr Zotero 插件Zotero 插件浏览器插件Mac 客户端Windows 客户端微信小程序
定价
高级版会员购买积分包购买API积分包
服务
文献检索文档翻译深度研究API 文档MCP 服务
关于我们
关于 Suppr公司介绍联系我们用户协议隐私条款
关注我们

Suppr 超能文献

核心技术专利:CN118964589B侵权必究
粤ICP备2023148730 号-1Suppr @ 2026

文献检索

告别复杂PubMed语法,用中文像聊天一样搜索,搜遍4000万医学文献。AI智能推荐,让科研检索更轻松。

立即免费搜索

文件翻译

保留排版,准确专业,支持PDF/Word/PPT等文件格式,支持 12+语言互译。

免费翻译文档

深度研究

AI帮你快速写综述,25分钟生成高质量综述,智能提取关键信息,辅助科研写作。

立即免费体验

白细胞介素-10和过氧化氢酶的靶向共递送对急性肾损伤的协同治疗作用

Targeted co-delivery of IL-10 and catalase for cooperative therapeutic effect on acute kidney injury.

作者信息

Jung Junyoung, Kwon Kiyoon, Tae Giyoong

机构信息

Department of Materials Science and Engineering, Gwangju Institute of Science and Technology (GIST), Gwangju, 61005, Republic of Korea.

出版信息

Bioact Mater. 2025 Jun 19;52:604-622. doi: 10.1016/j.bioactmat.2025.06.020. eCollection 2025 Oct.

DOI:10.1016/j.bioactmat.2025.06.020
PMID:40607119
原文链接:https://pmc.ncbi.nlm.nih.gov/articles/PMC12219372/
Abstract

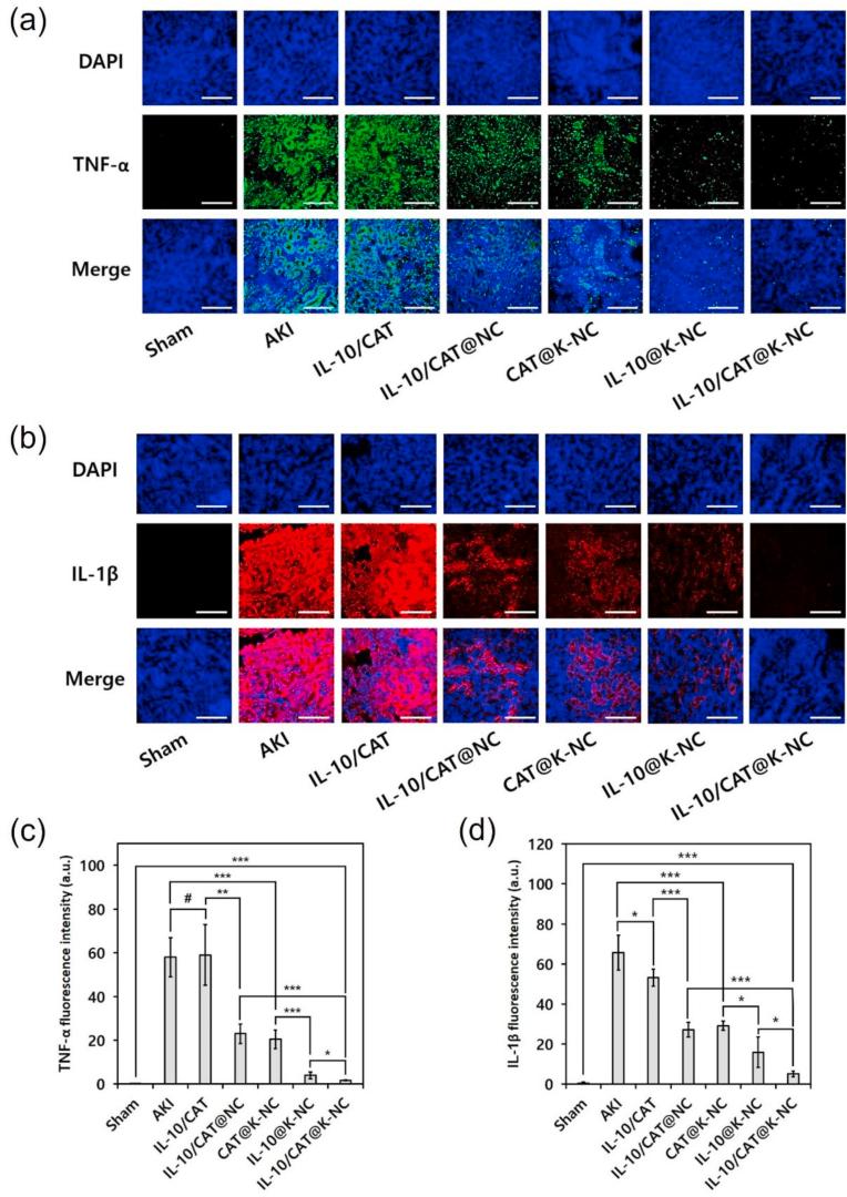
Kidney disease has emerged as a significant public health concern, affecting approximately 10 % of adults worldwide. Especially, acute kidney injury (AKI) increases in-hospital morbidity and mortality. This study introduces a dual-therapeutic strategy combining interleukin-10 (IL-10), an anti-inflammatory cytokine, and catalase (CAT), a reactive oxygen species (ROS)-scavenging enzyme, for the treatment of inflammatory kidney injury. A kidney-targeting peptide-conjugated, Pluronic-based nanocarrier (K-NC) was developed to enable the co-delivery and sustained release of IL-10 and CAT. Compared to no-ligand conjugated NC, K-NC was selectively accumulated in the damaged kidneys while reducing liver accumulation, CAT effectively reduced ROS levels in tubular epithelial cells, while IL-10 suppressed inflammatory cytokine expression and promoted M2 macrophage polarization, co-delivery of IL-10 and CAT using K-NC resulted in significantly enhanced therapeutic effects on AKI compared to single delivery of IL-10 or CAT using K-NC (IL-10@K-NC or CAT@K-NC), or co-delivery of IL-10 and CAT using no-ligand conjugated NC (IL-10/CAT@NC) by showing reduced levels of serum creatinine and BUN, reduced reactive oxygen species, reduced pro-inflammatory cytokine expression, inhibited M1 macrophage polarization, and promoted M2 macrophage polarization in the kidney. This study not only presents a promising approach for the treatment of kidney inflammation but is also the first report demonstrating enhanced therapeutic effects through a combination of an antioxidant enzyme with an anti-inflammatory cytokine.

摘要

肾脏疾病已成为一个重大的公共卫生问题,影响着全球约10%的成年人。特别是,急性肾损伤(AKI)会增加住院患者的发病率和死亡率。本研究引入了一种双重治疗策略,即将抗炎细胞因子白细胞介素-10(IL-10)和活性氧(ROS)清除酶过氧化氢酶(CAT)联合用于治疗炎性肾损伤。开发了一种基于普朗尼克的、与肾脏靶向肽偶联的纳米载体(K-NC),以实现IL-10和CAT的共递送和持续释放。与未偶联配体的纳米载体相比,K-NC在受损肾脏中选择性蓄积,同时减少了肝脏蓄积,CAT有效降低了肾小管上皮细胞中的ROS水平,而IL-10抑制了炎性细胞因子的表达并促进了M2巨噬细胞极化,与使用K-NC单独递送IL-10或CAT(IL-10@K-NC或CAT@K-NC),或使用未偶联配体的纳米载体共递送IL-10和CAT(IL-10/CAT@NC)相比,使用K-NC共递送IL-10和CAT对AKI产生了显著增强的治疗效果,表现为血清肌酐和尿素氮水平降低、活性氧减少、促炎细胞因子表达降低、肾脏中M1巨噬细胞极化受到抑制以及M2巨噬细胞极化得到促进。本研究不仅提出了一种治疗肾脏炎症的有前景的方法,也是首次报道通过抗氧化酶与抗炎细胞因子联合使用来增强治疗效果。

https://cdn.ncbi.nlm.nih.gov/pmc/blobs/4aef/12219372/4d80de4570ba/gr8.jpg
https://cdn.ncbi.nlm.nih.gov/pmc/blobs/4aef/12219372/23b700abd512/ga1.jpg
https://cdn.ncbi.nlm.nih.gov/pmc/blobs/4aef/12219372/4dd30f8f0748/gr1.jpg
https://cdn.ncbi.nlm.nih.gov/pmc/blobs/4aef/12219372/af270d42cbf8/gr2.jpg
https://cdn.ncbi.nlm.nih.gov/pmc/blobs/4aef/12219372/9a589bcb1626/gr3.jpg
https://cdn.ncbi.nlm.nih.gov/pmc/blobs/4aef/12219372/30b8bcdbffc0/gr4.jpg
https://cdn.ncbi.nlm.nih.gov/pmc/blobs/4aef/12219372/8ca78e7d079c/gr5.jpg
https://cdn.ncbi.nlm.nih.gov/pmc/blobs/4aef/12219372/c65f97c7017f/gr6.jpg
https://cdn.ncbi.nlm.nih.gov/pmc/blobs/4aef/12219372/fc82d50aab56/gr7.jpg
https://cdn.ncbi.nlm.nih.gov/pmc/blobs/4aef/12219372/4d80de4570ba/gr8.jpg
https://cdn.ncbi.nlm.nih.gov/pmc/blobs/4aef/12219372/23b700abd512/ga1.jpg
https://cdn.ncbi.nlm.nih.gov/pmc/blobs/4aef/12219372/4dd30f8f0748/gr1.jpg
https://cdn.ncbi.nlm.nih.gov/pmc/blobs/4aef/12219372/af270d42cbf8/gr2.jpg
https://cdn.ncbi.nlm.nih.gov/pmc/blobs/4aef/12219372/9a589bcb1626/gr3.jpg
https://cdn.ncbi.nlm.nih.gov/pmc/blobs/4aef/12219372/30b8bcdbffc0/gr4.jpg
https://cdn.ncbi.nlm.nih.gov/pmc/blobs/4aef/12219372/8ca78e7d079c/gr5.jpg
https://cdn.ncbi.nlm.nih.gov/pmc/blobs/4aef/12219372/c65f97c7017f/gr6.jpg
https://cdn.ncbi.nlm.nih.gov/pmc/blobs/4aef/12219372/fc82d50aab56/gr7.jpg
https://cdn.ncbi.nlm.nih.gov/pmc/blobs/4aef/12219372/4d80de4570ba/gr8.jpg

相似文献

1
Targeted co-delivery of IL-10 and catalase for cooperative therapeutic effect on acute kidney injury.白细胞介素-10和过氧化氢酶的靶向共递送对急性肾损伤的协同治疗作用
Bioact Mater. 2025 Jun 19;52:604-622. doi: 10.1016/j.bioactmat.2025.06.020. eCollection 2025 Oct.
2
Management of urinary stones by experts in stone disease (ESD 2025).结石病专家对尿路结石的管理(2025年结石病专家共识)
Arch Ital Urol Androl. 2025 Jun 30;97(2):14085. doi: 10.4081/aiua.2025.14085.
3
Anti-IL5 therapies for asthma.用于哮喘的抗白细胞介素-5疗法。
Cochrane Database Syst Rev. 2017 Sep 21;9(9):CD010834. doi: 10.1002/14651858.CD010834.pub3.
4
Systemic treatments for metastatic cutaneous melanoma.转移性皮肤黑色素瘤的全身治疗
Cochrane Database Syst Rev. 2018 Feb 6;2(2):CD011123. doi: 10.1002/14651858.CD011123.pub2.
5
Anti-IL-5 therapies for asthma.哮喘的抗 IL-5 治疗。
Cochrane Database Syst Rev. 2022 Jul 12;7(7):CD010834. doi: 10.1002/14651858.CD010834.pub4.
6
Antiretrovirals for reducing the risk of mother-to-child transmission of HIV infection.用于降低人类免疫缺陷病毒感染母婴传播风险的抗逆转录病毒药物。
Cochrane Database Syst Rev. 2007 Jan 24(1):CD003510. doi: 10.1002/14651858.CD003510.pub2.
7
In vivo, in vitro and in silico evaluation of Rumex nepalensis Spreng. and its active phytoconstituent (Chrysophanol) in gastrointestinal disorders.尼泊尔酸模及其活性植物成分(大黄酚)在胃肠道疾病中的体内、体外和计算机模拟评价
J Ethnopharmacol. 2025 Jun 23;352:120177. doi: 10.1016/j.jep.2025.120177.
8
Antiretrovirals for reducing the risk of mother-to-child transmission of HIV infection.用于降低艾滋病毒感染母婴传播风险的抗逆转录病毒药物。
Cochrane Database Syst Rev. 2011 Jul 6(7):CD003510. doi: 10.1002/14651858.CD003510.pub3.
9
Renoprotective and antihypertensive mechanism of action of Clinacanthus nutans bioactive polysaccharides by suppression of reactive oxygen species/ nuclear factor/ matrix metalloproteinase (ROS/NF-ΚB/MMP-9) and upregulation of endothelial nitric oxide synthase/nitric oxide (eNOS/NO) pathways.通过抑制活性氧/核因子/基质金属蛋白酶(ROS/NF-κB/MMP-9)以及上调内皮型一氧化氮合酶/一氧化氮(eNOS/NO)途径,爵床生物活性多糖的肾脏保护和降压作用机制
J Mol Histol. 2025 Jun 28;56(4):209. doi: 10.1007/s10735-025-10481-9.
10
Interleukin-22 as a novel therapy for trauma relevant acute kidney injury.白细胞介素-22作为创伤相关性急性肾损伤的一种新型治疗方法。
J Trauma Acute Care Surg. 2025 Jul 1;99(1):96-104. doi: 10.1097/TA.0000000000004655. Epub 2025 Jun 2.

本文引用的文献

1
Comparison of the effects between catalase and superoxide dismutase on regulating macrophage inflammatory response and protecting osteogenic function of periodontal ligament cells.过氧化氢酶与超氧化物歧化酶对调节巨噬细胞炎症反应及保护牙周膜细胞成骨功能的效果比较
Biochem Biophys Res Commun. 2025 Apr 5;756:151523. doi: 10.1016/j.bbrc.2025.151523. Epub 2025 Mar 4.
2
Emerging Frontiers in acute kidney injury: The role of extracellular vesicles.急性肾损伤的新兴前沿领域:细胞外囊泡的作用
Bioact Mater. 2025 Feb 18;48:149-170. doi: 10.1016/j.bioactmat.2025.02.018. eCollection 2025 Jun.
3
Advances in metal-organic framework-based drug delivery systems.
基于金属有机框架的药物递送系统的进展。
Int J Pharm. 2025 Mar 30;673:125380. doi: 10.1016/j.ijpharm.2025.125380. Epub 2025 Feb 21.
4
Expression pattern of ARG1 and iNOS genes in macrophages of Rhombomys opimus, BALB/c and C57BL/6 mice exposed to Leishmania major and salivary gland homogenates of Phlebotomus papatasi.大沙鼠、BALB/c和C57BL/6小鼠巨噬细胞中精氨酸酶1(ARG1)和诱导型一氧化氮合酶(iNOS)基因在暴露于硕大利什曼原虫和巴氏白蛉唾液腺匀浆后的表达模式
Exp Parasitol. 2024 Dec;267:108863. doi: 10.1016/j.exppara.2024.108863. Epub 2024 Nov 23.
5
Targeted therapy of kidney disease with nanoparticle drug delivery materials.基于纳米颗粒药物递送材料的肾脏疾病靶向治疗
Bioact Mater. 2024 Mar 21;37:206-221. doi: 10.1016/j.bioactmat.2024.03.014. eCollection 2024 Jul.
6
Nano oxygen chamber by cascade reaction for hypoxia mitigation and reactive oxygen species scavenging in wound healing.用于伤口愈合中缓解缺氧和清除活性氧的级联反应纳米氧舱
Bioact Mater. 2024 Jan 23;35:67-81. doi: 10.1016/j.bioactmat.2024.01.010. eCollection 2024 May.
7
Molecular Mechanisms of Oxidative Stress in Acute Kidney Injury: Targeting the Loci by Resveratrol.氧化应激在急性肾损伤中的分子机制:白藜芦醇对其靶点的作用。
Int J Mol Sci. 2023 Dec 19;25(1):3. doi: 10.3390/ijms25010003.
8
Reactive oxygen species (ROS) scavenging biomaterials for anti-inflammatory diseases: from mechanism to therapy.用于抗炎疾病的活性氧 (ROS) 清除生物材料:从机制到治疗。
J Hematol Oncol. 2023 Nov 30;16(1):116. doi: 10.1186/s13045-023-01512-7.
9
Advances in the study of B cells in renal ischemia-reperfusion injury.肾缺血再灌注损伤中 B 细胞研究进展。
Front Immunol. 2023 Nov 1;14:1216094. doi: 10.3389/fimmu.2023.1216094. eCollection 2023.
10
TNFα counteracts interleukin-10 anti-inflammatory pathway through the NOX2-Lyn-SHP-1 axis in human monocytes.肿瘤坏死因子-α通过 NOX2-Lyn-SHP-1 轴拮抗人单核细胞中的白细胞介素-10 抗炎途径。
Redox Biol. 2023 Nov;67:102898. doi: 10.1016/j.redox.2023.102898. Epub 2023 Sep 20.