Suppr超能文献

长白山昆虫病原真菌的垂直地带分布格局

Vertical Zonal Distribution Patterns of Entomopathogenic Fungi in the Changbai Mountain.

作者信息

Feng Lichao, Yuan Kai, Li Yan, Yang Hang, Yang Songyu, Meng Qingfan

机构信息

Forestry College Beihua University Jilin China.

Guangxi Eco-Engineering Vocational and Technical College Liuzhou China.

出版信息

Ecol Evol. 2025 Jul 1;15(7):e71623. doi: 10.1002/ece3.71623. eCollection 2025 Jul.

Abstract

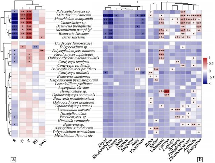
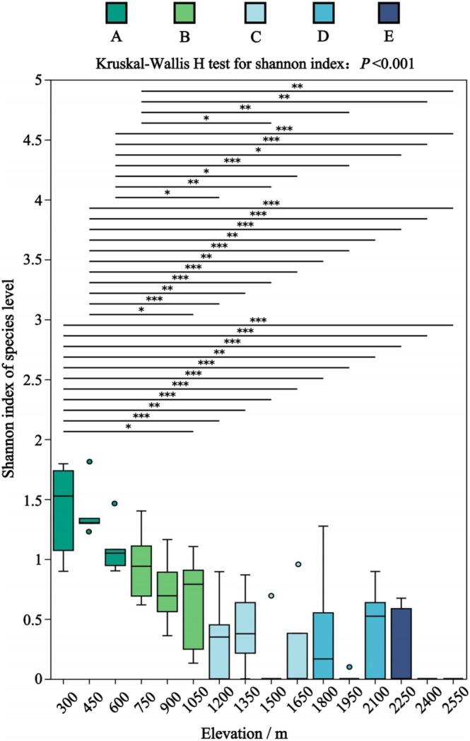
Entomopathogenic fungi (EPF) are critical drivers of ecosystem processes such as pest regulation and material cycling. However, their distribution patterns and the drivers influencing them along the elevational gradients remain unclear. This study investigated the diversity and distribution of EPF along a 300-2550 m altitudinal gradient on Changbai Mountain, focusing on their responses to vegetation belts and soil properties. A total of 21 genera and 35 EPF species were identified, with species diversity significantly declining with altitude (Shannon index,  < 0.05). High-altitude communities (1200-2550 m) showed similar structures across coniferous forests, Erman's birch forests, and alpine tundra, whereas low-altitude communities (300-1050 m) in broad-leaved and mixed forests were compositionally similar. Narrow-range species dominated, with many EPF being restricted to specific vegetation belts. Broad-leaved forests supported the highest EPF diversity, with families such as Cordycipitaceae showing strong preferences for these habitats. Soil properties (e.g., nitrogen, sulfur, phosphorus, moisture content, and pH) and shrub diversity were key drivers of EPF distribution. For instance, the abundance of , , , and was positively correlated with nitrogen and phosphorus but negatively correlated with sulfur. Shrub diversity positively influenced EPF diversity in broad-leaved forests but negatively in coniferous forests. These findings highlight the interplay between altitude, vegetation, and soil conditions in shaping EPF communities, emphasizing the importance of preserving fungal diversity in alpine ecosystems to maintain ecological balance and support biological control strategies.

摘要

昆虫病原真菌(EPF)是害虫调控和物质循环等生态系统过程的关键驱动因素。然而,它们沿海拔梯度的分布模式及其影响因素仍不清楚。本研究调查了长白山海拔300 - 2550米梯度上昆虫病原真菌的多样性和分布,重点关注它们对植被带和土壤性质的响应。共鉴定出21属35种昆虫病原真菌,物种多样性随海拔显著下降(香农指数,<0.05)。高海拔群落(1200 - 2550米)在针叶林、岳桦林和高山冻原中结构相似,而低海拔群落(300 - 1050米)在阔叶林和混交林中组成相似。狭域物种占主导,许多昆虫病原真菌局限于特定植被带。阔叶林支持最高的昆虫病原真菌多样性,虫草科等科对这些栖息地表现出强烈偏好。土壤性质(如氮、硫、磷、含水量和pH值)和灌木多样性是昆虫病原真菌分布的关键驱动因素。例如,、、和的丰度与氮和磷呈正相关,但与硫呈负相关。灌木多样性对阔叶林的昆虫病原真菌多样性有正向影响,但对针叶林有负向影响。这些发现突出了海拔、植被和土壤条件在塑造昆虫病原真菌群落中的相互作用,强调了保护高山生态系统中真菌多样性以维持生态平衡和支持生物防治策略的重要性。

https://cdn.ncbi.nlm.nih.gov/pmc/blobs/c39b/12213609/77b71a91cc6e/ECE3-15-e71623-g006.jpg

文献AI研究员

20分钟写一篇综述,助力文献阅读效率提升50倍。

立即体验

用中文搜PubMed

大模型驱动的PubMed中文搜索引擎

马上搜索

文档翻译

学术文献翻译模型,支持多种主流文档格式。

立即体验