Suppr超能文献

线粒体钙单向转运体介导的血管重塑中SIRT3/GSK3β/β-连环蛋白信号通路的调控

Mitochondrial Calcium Uniporter-Mediated Regulation of the SIRT3/GSK3β/β-Catenin Signaling Pathway in Vascular Remodeling.

作者信息

Jiang Min, Lin Lejian, Yue Shuai, Shi Shujin, Yan Haojie, Yi Hui, Han Fan, Xu Shuai, Su Junjie, Zhang Ran

机构信息

Department of Pulmonary and Critical Care Medicine, Chinese PLA General Hospital, Beijing, China.

Department of Cardiovascular Medicine, Chinese PLA General Hospital, Beijing, China.

出版信息

FASEB J. 2025 Jul 15;39(13):e70761. doi: 10.1096/fj.202500369RR.

Abstract

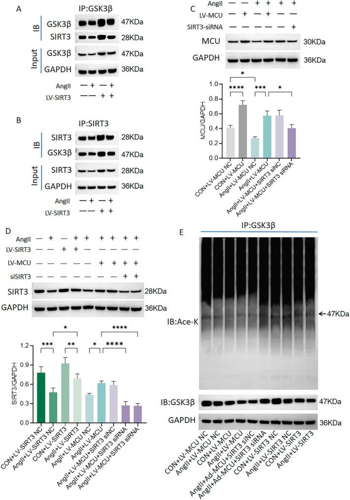
Calcium homeostasis plays a crucial role in regulating the phenotype of vascular smooth muscle cells (VSMCs) and vascular remodeling. This study aims to investigate the role of the mitochondrial calcium uniporter (MCU), which facilitates the uptake of Ca into the mitochondria, in vascular remodeling and its underlying regulatory mechanisms. Vascular remodeling in rats was induced through either 21-day hindlimb unloading (HU) or 21-day angiotensin II (Ang II) infusion (0.7 mg/kg/day). Phenotypic switching of VSMCs and vascular remodeling were assessed. To induce phenotypic switching and clarify the underlying regulatory mechanisms, VSMCs were treated with Ang II (100 μmol/L). Gene manipulation was performed using plasmids, lentivirus, and adeno-associated virus serotype 9 (AAV9). Mitochondrial oxidative stress, Ca distribution, and the expression of MCU, SIRT3, GSK3β, and β-catenin, along with GSK3β activity, SIRT3 ubiquitination, and GSK3β acetylation, were evaluated. The expression of MCU and SIRT3 in rat cerebral arteries was downregulated following HU and Ang II administration, which resulted in an increase in cytoplasmic Ca, a decrease in mitochondrial Ca, and a shift toward a synthetic phenotype in VSMCs. In vitro, Ang II treatment of VSMCs led to reduced expression of MCU, SIRT3, and GSK3β, and increased nuclear translocation of β-catenin. Knockdown of MCU caused an increase in cytoplasmic Ca and a reduction in mitochondrial Ca, while MCU overexpression had the opposite effect, decreasing cytoplasmic Ca and increasing mitochondrial Ca. Additionally, MCU overexpression decreased SIRT3 ubiquitination, mitochondrial oxidative stress, GSK3β acetylation, nuclear translocation of β-catenin, and VSMC phenotypic switching-these effects were blocked by SIRT3 knockdown. Moreover, MCU overexpression partially mitigated vascular remodeling in HU and hypertensive rats by inhibiting the GSK3β/β-catenin pathway and preserving SIRT3. Ang II regulates MCU protein expression, which is reduced in the HU and Ang II-induced hypertensive rat cerebral arteries. This reduction impairs cellular Ca buffering and promotes mitochondrial oxidative stress. The stress response triggers the downstream degradation of SIRT3, which subsequently inhibits the activity of GSK3β via acetylation and promotes the nuclear translocation of β-catenin, thereby facilitating phenotypic switching and vascular remodeling.

摘要

钙稳态在调节血管平滑肌细胞(VSMC)表型和血管重塑中起着至关重要的作用。本研究旨在探讨促进Ca进入线粒体的线粒体钙单向转运体(MCU)在血管重塑中的作用及其潜在调控机制。通过21天的后肢卸载(HU)或21天输注血管紧张素II(Ang II,0.7mg/kg/天)诱导大鼠血管重塑。评估VSMC的表型转换和血管重塑。为了诱导表型转换并阐明潜在调控机制,用Ang II(100μmol/L)处理VSMC。使用质粒、慢病毒和9型腺相关病毒(AAV9)进行基因操作。评估线粒体氧化应激、Ca分布以及MCU、SIRT3、GSK3β和β-连环蛋白的表达,以及GSK3β活性、SIRT3泛素化和GSK3β乙酰化。HU和给予Ang II后,大鼠脑动脉中MCU和SIRT3的表达下调,导致细胞质Ca增加、线粒体Ca减少以及VSMC向合成表型转变。在体外,用Ang II处理VSMC导致MCU、SIRT3和GSK3β表达降低,β-连环蛋白核转位增加。敲低MCU导致细胞质Ca增加和线粒体Ca减少,而MCU过表达则产生相反的效果,降低细胞质Ca并增加线粒体Ca。此外,MCU过表达降低了SIRT3泛素化、线粒体氧化应激、GSK3β乙酰化、β-连环蛋白核转位和VSMC表型转换——这些作用被SIRT3敲低所阻断。此外,MCU过表达通过抑制GSK3β/β-连环蛋白途径并维持SIRT3,部分减轻了HU和高血压大鼠的血管重塑。Ang II调节MCU蛋白表达,但在HU和Ang II诱导的高血压大鼠脑动脉中其表达降低。这种降低损害了细胞Ca缓冲并促进了线粒体氧化应激。应激反应触发SIRT3的下游降解,随后通过乙酰化抑制GSK3β的活性并促进β-连环蛋白的核转位,从而促进表型转换和血管重塑。

https://cdn.ncbi.nlm.nih.gov/pmc/blobs/11c2/12232586/69cf7e62001a/FSB2-39-e70761-g003.jpg

文献检索

告别复杂PubMed语法,用中文像聊天一样搜索,搜遍4000万医学文献。AI智能推荐,让科研检索更轻松。

立即免费搜索

文件翻译

保留排版,准确专业,支持PDF/Word/PPT等文件格式,支持 12+语言互译。

免费翻译文档

深度研究

AI帮你快速写综述,25分钟生成高质量综述,智能提取关键信息,辅助科研写作。

立即免费体验