Suppr超能文献

纹状体星形胶质细胞调节小鼠的行为灵活性和全身代谢。

Striatal astrocytes modulate behavioral flexibility and whole-body metabolism in mice.

作者信息

Montalban Enrica, Ansoult Anthony, Herrera Moro Chao Daniela, Pham Cuong, Franco Clara, Contini Andrea, Castel Julien, Hassouna Rim, Hardonk Marene H, Petitbon Anna, Foppen Ewout, Gangarossa Giuseppe, Trifilieff Pierre, Li Dongdong, Luquet Serge, Martin Claire

机构信息

Université Paris Cité, CNRS, Unité de Biologie Fonctionnelle et Adaptative, Paris, France.

Sorbonne Université, CNRS, Inserm, Institut de Biologie Paris-Seine, Neuro-SU, Paris, France.

出版信息

Nat Commun. 2025 Jul 7;16(1):5417. doi: 10.1038/s41467-025-60968-y.

Abstract

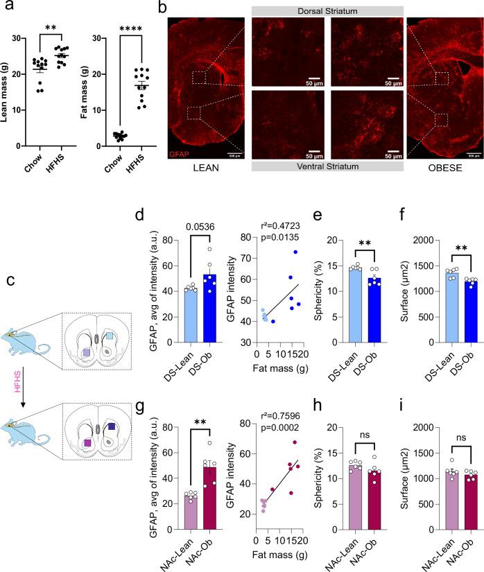
Brain circuits in reward-associated behaviors are potent drivers of feeding behavior but also recently emerged as regulator of metabolism. Short or chronic exposures to caloric food alter brain structures and are associated with increased astrocytes reactivity and pro-inflammatory responses in both mice and humans. However, the role of striatal astrocytes in regulating adaptive and maladaptive behavioral and metabolic responses to energy-dense food remains elusive. In this study we reveal that chemogenetic manipulation of the astrocytes in striatal structures can exert a direct effect on peripheral metabolism in male mice, and that manipulation of astrocytes in the dorsal striatum can alter peripheral metabolism and is sufficient to restore cognitive deficit induced by chronic high fat high sucrose (HFHS) diet exposure in obese mice. Altogether, this work reveals a yet unappreciated role for striatal astrocytes as a direct operator of flexible behavior and metabolic control.

摘要

与奖励相关行为的脑回路是进食行为的有力驱动因素,但最近也成为新陈代谢的调节因子。短期或长期接触高热量食物会改变脑结构,并与小鼠和人类中星形胶质细胞反应性增加和促炎反应有关。然而,纹状体星形胶质细胞在调节对能量密集型食物的适应性和适应不良行为及代谢反应中的作用仍不清楚。在本研究中,我们发现对纹状体结构中的星形胶质细胞进行化学遗传学操纵可对雄性小鼠的外周代谢产生直接影响,并且对背侧纹状体中的星形胶质细胞进行操纵可改变外周代谢,并且足以恢复肥胖小鼠因长期高脂高蔗糖(HFHS)饮食暴露而诱导的认知缺陷。总之,这项工作揭示了纹状体星形胶质细胞作为灵活行为和代谢控制的直接操纵者的一个尚未被认识到的作用。

https://cdn.ncbi.nlm.nih.gov/pmc/blobs/cc6a/12234688/b91586198e63/41467_2025_60968_Fig1_HTML.jpg

文献检索

告别复杂PubMed语法,用中文像聊天一样搜索,搜遍4000万医学文献。AI智能推荐,让科研检索更轻松。

立即免费搜索

文件翻译

保留排版,准确专业,支持PDF/Word/PPT等文件格式,支持 12+语言互译。

免费翻译文档

深度研究

AI帮你快速写综述,25分钟生成高质量综述,智能提取关键信息,辅助科研写作。

立即免费体验