• 文献检索
  • 文档翻译
  • 深度研究
  • 学术资讯
  • Suppr Zotero 插件Zotero 插件
  • 邀请有礼
  • 套餐&价格
  • 历史记录
应用&插件
Suppr Zotero 插件Zotero 插件浏览器插件Mac 客户端Windows 客户端微信小程序
定价
高级版会员购买积分包购买API积分包
服务
文献检索文档翻译深度研究API 文档MCP 服务
关于我们
关于 Suppr公司介绍联系我们用户协议隐私条款
关注我们

Suppr 超能文献

核心技术专利:CN118964589B侵权必究
粤ICP备2023148730 号-1Suppr @ 2026

文献检索

告别复杂PubMed语法,用中文像聊天一样搜索,搜遍4000万医学文献。AI智能推荐,让科研检索更轻松。

立即免费搜索

文件翻译

保留排版,准确专业,支持PDF/Word/PPT等文件格式,支持 12+语言互译。

免费翻译文档

深度研究

AI帮你快速写综述,25分钟生成高质量综述,智能提取关键信息,辅助科研写作。

立即免费体验

短期住房温度变化对雌性小鼠代谢参数和脂肪组织的影响。

Impact of short-term housing temperature alteration on metabolic parameters and adipose tissue in female mice.

作者信息

Paz Henry A, Shashank C G, Buddha Lasya, Lam Tian, Zhang Taylor, Zhong Ying, Sikes James D, Porter Craig, Landes Reid D, Morello Roy, Wankhade Umesh D

机构信息

Arkansas Children's Nutrition Center, University of Arkansas for Medical Sciences, Little Rock, AR, United States.

Department of Pediatrics, University of Arkansas for Medical Sciences, Little Rock, AR, United States.

出版信息

Front Endocrinol (Lausanne). 2025 Jun 24;16:1617262. doi: 10.3389/fendo.2025.1617262. eCollection 2025.

DOI:10.3389/fendo.2025.1617262
PMID:40630103
原文链接:https://pmc.ncbi.nlm.nih.gov/articles/PMC12234322/
Abstract

INTRODUCTION

Ambient temperature significantly influences physiological and metabolic processes in rodents, affecting obesity and related disorders. Mice housed below thermoneutral temperatures exhibit increased energy expenditure and sympathetic-driven brown fat activation, whereas thermoneutral housing (~30°C) reduces these responses. This study aimed to determine whether short-term exposure to altered housing temperatures before and during pregnancy induces lasting changes in maternal adipose tissue. We hypothesized that even brief exposure during this critical window could cause persistent structural and molecular alterations in adipose tissue.

METHODS

Female C57BL/6J mice were housed at cold (CE, 8°C), thermoneutral (TN, 30°C), or standard room temperature (RT, 22°C) conditions for one week before and throughout pregnancy. All mice were returned to RT post-delivery. Phenotypic assessments-including glucose tolerance, energy expenditure, histology, and proteomics-were performed after lactation.

RESULTS

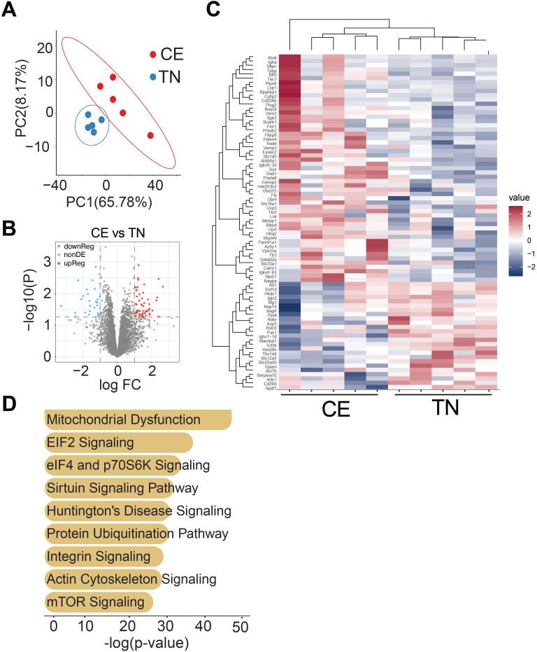
Temperature exposure did not significantly affect litter size or pup survival. CE-exposed mice showed increased total body weight driven by lean mass gains and reduced fat mass. Adipose tissue showed smaller adipocytes in iWAT and increased vascularity in BAT, though no persistent changes in thermogenic gene expression or glucose homeostasis were observed. Proteomic analysis of iWAT identified 38 differentially expressed proteins, with enrichment of pathways related to mitochondrial function and mTOR signaling.

DISCUSSION

Short-term cold exposure induced lasting histological and proteomic changes in iWAT and BAT without sustained effects on energy metabolism, likely due to reversion to RT and limited sample size.

CONCLUSION

Brief temperature manipulation around pregnancy can durably alter maternal adipose tissue architecture and molecular signatures, underscoring ambient temperature as an important modulator of maternal metabolic adaptation.

摘要

引言

环境温度显著影响啮齿动物的生理和代谢过程,影响肥胖及相关疾病。饲养在低于热中性温度的小鼠表现出能量消耗增加以及交感神经驱动的棕色脂肪激活,而在热中性环境(约30°C)中饲养则会降低这些反应。本研究旨在确定孕期前后短期暴露于改变的饲养温度是否会导致母体脂肪组织发生持久变化。我们假设,即使在这个关键窗口期进行短暂暴露也可能导致脂肪组织发生持续的结构和分子改变。

方法

雌性C57BL/6J小鼠在怀孕前及整个孕期在寒冷(CE,8°C)、热中性(TN,30°C)或标准室温(RT,22°C)条件下饲养一周。所有小鼠产后返回RT环境。哺乳后进行包括葡萄糖耐量、能量消耗、组织学和蛋白质组学在内的表型评估。

结果

温度暴露对产仔数或幼崽存活率没有显著影响。暴露于CE的小鼠由于瘦体重增加导致总体重增加,脂肪量减少。脂肪组织显示,腹股沟白色脂肪组织(iWAT)中的脂肪细胞较小,褐色脂肪组织(BAT)中的血管增多,尽管未观察到产热基因表达或葡萄糖稳态的持续变化。对iWAT的蛋白质组学分析鉴定出38种差异表达蛋白,与线粒体功能和mTOR信号通路相关的途径富集。

讨论

短期寒冷暴露在iWAT和BAT中诱导了持久的组织学和蛋白质组学变化,但对能量代谢没有持续影响,可能是由于恢复到RT环境且样本量有限。

结论

孕期前后短暂的温度调控可持久改变母体脂肪组织结构和分子特征,强调环境温度是母体代谢适应的重要调节因素。

https://cdn.ncbi.nlm.nih.gov/pmc/blobs/49e8/12234322/f8929be2db26/fendo-16-1617262-g007.jpg
https://cdn.ncbi.nlm.nih.gov/pmc/blobs/49e8/12234322/e9e121ef1c21/fendo-16-1617262-g001.jpg
https://cdn.ncbi.nlm.nih.gov/pmc/blobs/49e8/12234322/358816175040/fendo-16-1617262-g002.jpg
https://cdn.ncbi.nlm.nih.gov/pmc/blobs/49e8/12234322/337a43b6f62c/fendo-16-1617262-g003.jpg
https://cdn.ncbi.nlm.nih.gov/pmc/blobs/49e8/12234322/5913ea68371d/fendo-16-1617262-g004.jpg
https://cdn.ncbi.nlm.nih.gov/pmc/blobs/49e8/12234322/17e18cb2bcd8/fendo-16-1617262-g005.jpg
https://cdn.ncbi.nlm.nih.gov/pmc/blobs/49e8/12234322/3e29559b1044/fendo-16-1617262-g006.jpg
https://cdn.ncbi.nlm.nih.gov/pmc/blobs/49e8/12234322/f8929be2db26/fendo-16-1617262-g007.jpg
https://cdn.ncbi.nlm.nih.gov/pmc/blobs/49e8/12234322/e9e121ef1c21/fendo-16-1617262-g001.jpg
https://cdn.ncbi.nlm.nih.gov/pmc/blobs/49e8/12234322/358816175040/fendo-16-1617262-g002.jpg
https://cdn.ncbi.nlm.nih.gov/pmc/blobs/49e8/12234322/337a43b6f62c/fendo-16-1617262-g003.jpg
https://cdn.ncbi.nlm.nih.gov/pmc/blobs/49e8/12234322/5913ea68371d/fendo-16-1617262-g004.jpg
https://cdn.ncbi.nlm.nih.gov/pmc/blobs/49e8/12234322/17e18cb2bcd8/fendo-16-1617262-g005.jpg
https://cdn.ncbi.nlm.nih.gov/pmc/blobs/49e8/12234322/3e29559b1044/fendo-16-1617262-g006.jpg
https://cdn.ncbi.nlm.nih.gov/pmc/blobs/49e8/12234322/f8929be2db26/fendo-16-1617262-g007.jpg

相似文献

1
Impact of short-term housing temperature alteration on metabolic parameters and adipose tissue in female mice.短期住房温度变化对雌性小鼠代谢参数和脂肪组织的影响。
Front Endocrinol (Lausanne). 2025 Jun 24;16:1617262. doi: 10.3389/fendo.2025.1617262. eCollection 2025.
2
Housing temperature affects the acute and chronic metabolic adaptations to exercise in mice.住房温度会影响小鼠对运动的急性和慢性代谢适应。
J Physiol. 2019 Sep;597(17):4581-4600. doi: 10.1113/JP278221. Epub 2019 Jul 11.
3
Histone proteoform analysis reveals epigenetic changes in adult mouse brown adipose tissue in response to cold stress.组蛋白蛋白质异构体分析揭示了成年小鼠棕色脂肪组织在冷应激反应中的表观遗传变化。
Epigenetics Chromatin. 2024 Apr 27;17(1):12. doi: 10.1186/s13072-024-00536-8.
4
The metabolically protective energy expenditure increase of -related insulin resistance is not explained by Ucp1-mediated thermogenesis.与胰岛素抵抗相关的代谢保护性能量消耗增加并非由解偶联蛋白1介导的产热所解释。
Am J Physiol Endocrinol Metab. 2025 Jun 1;328(6):E743-E755. doi: 10.1152/ajpendo.00449.2024. Epub 2025 Mar 28.
5
The Mitochondrial Brown Adipose Tissue Maintenance Factor Nipsnap1 Interfaces Directly With the β-Oxidation Protein Machinery in Rodents.线粒体棕色脂肪组织维持因子Nipsnap1与啮齿动物的β-氧化蛋白机制直接相互作用。
J Nutr. 2025 Jul;155(7):2154-2163. doi: 10.1016/j.tjnut.2025.05.026. Epub 2025 May 23.
6
A modest change in housing temperature alters whole body energy expenditure and adipocyte thermogenic capacity in mice.住房温度的适度变化会改变小鼠的全身能量消耗和脂肪细胞的产热能力。
Am J Physiol Endocrinol Metab. 2022 Dec 1;323(6):E517-E528. doi: 10.1152/ajpendo.00079.2022. Epub 2022 Nov 9.
7
Ventromedial hypothalamic nucleus subset stimulates tissue thermogenesis via preoptic area outputs.腹内侧下丘脑核亚群通过视前区输出刺激组织产热。
Mol Metab. 2024 Jun;84:101951. doi: 10.1016/j.molmet.2024.101951. Epub 2024 May 8.
8
Housing temperature influences exercise-induced glucose regulation and expression of exerkines in mice.居住温度影响小鼠运动诱导的葡萄糖调节和运动因子的表达。
Exp Physiol. 2025 Aug;110(8):1099-1113. doi: 10.1113/EP092319. Epub 2024 Dec 25.
9
HOUSING TEMPERATURE ALTERS BURN-INDUCED HYPERMETABOLISM IN MICE.饲养温度改变小鼠烧伤诱导的高代谢
Shock. 2025 Jan 1;63(1):118-131. doi: 10.1097/SHK.0000000000002476. Epub 2024 Oct 18.
10
Differences in Fluid, Electrolyte, and Energy Balance in C57BL/6J Mice () in Metabolic Caging at Thermoneutral or Standard Room Temperatures.C57BL/6J 小鼠()在代谢笼中于热中性或标准室温下的液体、电解质和能量平衡差异。
J Am Assoc Lab Anim Sci. 2024 Mar 1;63(2):190-200. doi: 10.30802/AALAS-JAALAS-23-000091. Epub 2024 Jan 8.

本文引用的文献

1
Exercise training and cold exposure trigger distinct molecular adaptations to inguinal white adipose tissue.运动训练和冷暴露会引发腹股沟白色脂肪组织的明显分子适应。
Cell Rep. 2024 Jul 23;43(7):114481. doi: 10.1016/j.celrep.2024.114481. Epub 2024 Jul 13.
2
FAM210A is essential for cold-induced mitochondrial remodeling in brown adipocytes.FAM210A 对于棕色脂肪细胞中冷诱导的线粒体重塑是必不可少的。
Nat Commun. 2023 Oct 10;14(1):6344. doi: 10.1038/s41467-023-41988-y.
3
The Influence of Ambient Temperature on Adipose Tissue Homeostasis, Metabolic Diseases and Cancers.
环境温度对脂肪组织稳态、代谢性疾病和癌症的影响。
Cells. 2023 Mar 12;12(6):881. doi: 10.3390/cells12060881.
4
A modest change in housing temperature alters whole body energy expenditure and adipocyte thermogenic capacity in mice.住房温度的适度变化会改变小鼠的全身能量消耗和脂肪细胞的产热能力。
Am J Physiol Endocrinol Metab. 2022 Dec 1;323(6):E517-E528. doi: 10.1152/ajpendo.00079.2022. Epub 2022 Nov 9.
5
Housing-temperature reveals energy intake counter-balances energy expenditure in normal-weight, but not diet-induced obese, male mice.住房温度显示,正常体重的雄性小鼠的能量摄入可以抵消能量消耗,但饮食诱导肥胖的雄性小鼠则不然。
Commun Biol. 2022 Sep 10;5(1):946. doi: 10.1038/s42003-022-03895-8.
6
Effects of ambient temperatures between 5 and 35 °C on energy balance, body mass and body composition in mice.环境温度在 5 到 35°C 之间对小鼠能量平衡、体重和身体成分的影响。
Mol Metab. 2022 Oct;64:101551. doi: 10.1016/j.molmet.2022.101551. Epub 2022 Jul 20.
7
Cold Exposure Drives Weight Gain and Adiposity following Chronic Suppression of Brown Adipose Tissue.冷暴露会导致棕色脂肪组织慢性抑制后体重增加和肥胖。
Int J Mol Sci. 2022 Feb 7;23(3):1869. doi: 10.3390/ijms23031869.
8
Weather permitting: Increased seasonal efficiency of nonshivering thermogenesis through brown adipose tissue activation in the winter.天气允许的话:通过激活棕色脂肪组织,增加冬季非颤抖性产热的季节性效率。
Am J Hum Biol. 2022 Jun;34(6):e23716. doi: 10.1002/ajhb.23716. Epub 2021 Dec 23.
9
Intermittent cold exposure improves glucose homeostasis despite exacerbating diet-induced obesity in mice housed at thermoneutrality.间歇性冷暴露可改善葡萄糖稳态,尽管这会加剧处于热中性环境的小鼠因饮食诱导的肥胖。
J Physiol. 2022 Feb;600(4):829-845. doi: 10.1113/JP281774. Epub 2021 Jul 12.
10
proteiNorm - A User-Friendly Tool for Normalization and Analysis of TMT and Label-Free Protein Quantification.proteiNorm - 一种用于TMT和无标记蛋白质定量标准化与分析的用户友好工具。
ACS Omega. 2020 Sep 30;5(40):25625-25633. doi: 10.1021/acsomega.0c02564. eCollection 2020 Oct 13.