Suppr超能文献

旋覆花根提取物对二乙基亚硝胺诱导的小鼠肝损伤的改善作用

Ameliorative effect of Inula racemosa Hook. F root extract against diethylnitrosamine induced hepatic damage in murine model.

作者信息

Jamwal Smriti, Kumar Rakesh, Asrani R K, Verma Abhishek, Bisht Ekta, Katoch Shreya, Patial Vikram, Sharma Vinesh, Kumar Adarsh, Patil R D

机构信息

Department of Veterinary Pathology, Dr. G.C. Negi College of Veterinary and Animal Sciences, CSK Himachal Pradesh Agricultural University, Palampur, Himachal Pradesh, 176062, India.

Department of Veterinary Pathology, Dr. G.C. Negi College of Veterinary and Animal Sciences, CSK Himachal Pradesh Agricultural University, Palampur, Himachal Pradesh, 176062, India.

出版信息

J Ayurveda Integr Med. 2025 Jul 9;16(4):101173. doi: 10.1016/j.jaim.2025.101173.

Abstract

BACKGROUND

Liver disease is one of the most serious health problems worldwide. In the present scenario, the available therapies for liver ailments are not very effective and systemic toxicity inhibits their long-term use. Several medicinal plants have demonstrated promising effects against liver damage. These plants can help to prevent liver injury, reduce inflammation, enhance liver detoxification, and support liver cell regeneration and one such medicinal plant is Inula racemosa. The bioactive constituents present in the root extract of Inula racemosa i.e. alantolactone and isoalantolactone are responsible for its hepatoprotective potential.

OBJECTIVES

The current study aimed to elucidate the preventive action of Inula racemosa root extract against chemically-induced liver damage using Diethylnitrosamine (DEN).

MATERIAL AND METHODS

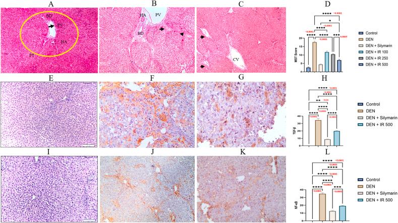
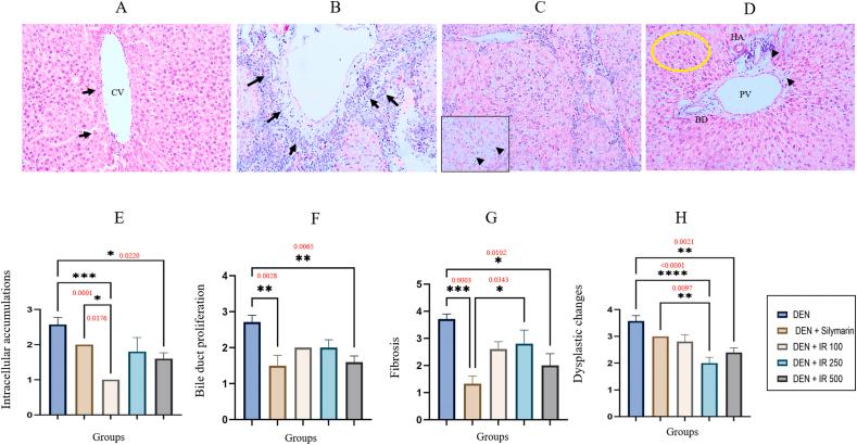
Sprague Dawley (SD) 42-male rats were used in a 10-week study to examine the hepatoprotective effects of 3 different dosages (100, 250, and 500 mg/kg body weight) of Inula racemosa root extract against DEN-induced liver damage. The investigation included gross pathology, histopathology, immunohistochemistry (TGF-β and NF- κB), ultrasonography, and serum biochemistry (ALT, AST, ALP, Total protein, Albumin, Creatinine, and BUN).

RESULTS

The in vivo research establishes Inula racemosa root extract's hepatoprotective efficacy by ameliorating biochemical parameters, lipid peroxidation, gross and histopathological alterations, and reduced immunohistochemical expression of TGF-β and NF- κB. The greatest defense against chemically-induced liver damage was provided by the highest dosage of the extract i.e. 500 mg/kg body weight.

CONCLUSIONS

The results of this investigation showed that the Inula racemosa root extract showed hepatoprotective activity against DEN-induced liver damage in the rat model.

摘要

背景

肝脏疾病是全球最严重的健康问题之一。在当前情况下,现有的肝脏疾病治疗方法效果并不理想,且全身毒性限制了它们的长期使用。几种药用植物已显示出对肝损伤有显著疗效。这些植物有助于预防肝损伤、减轻炎症、增强肝脏解毒功能并支持肝细胞再生,旋覆花就是这样一种药用植物。旋覆花根提取物中的生物活性成分,即阿兰内酯和异阿兰内酯,是其具有肝保护潜力的原因。

目的

本研究旨在阐明旋覆花根提取物对二乙基亚硝胺(DEN)诱导的化学性肝损伤的预防作用。

材料与方法

在一项为期10周的研究中,使用42只雄性Sprague Dawley(SD)大鼠,以检测3种不同剂量(100、250和500毫克/千克体重)的旋覆花根提取物对DEN诱导的肝损伤的肝保护作用。研究包括大体病理学、组织病理学、免疫组织化学(TGF-β和NF-κB)、超声检查以及血清生化指标(ALT、AST、ALP、总蛋白、白蛋白、肌酐和尿素氮)。

结果

体内研究通过改善生化参数、脂质过氧化、大体和组织病理学改变以及降低TGF-β和NF-κB的免疫组织化学表达,证实了旋覆花根提取物的肝保护功效。提取物的最高剂量,即500毫克/千克体重,对化学性肝损伤提供了最大的保护作用。

结论

本研究结果表明,旋覆花根提取物对大鼠模型中DEN诱导的肝损伤具有肝保护活性。

https://cdn.ncbi.nlm.nih.gov/pmc/blobs/5ac1/12274669/80bb924bb1d8/gr1.jpg

文献AI研究员

20分钟写一篇综述,助力文献阅读效率提升50倍。

立即体验

用中文搜PubMed

大模型驱动的PubMed中文搜索引擎

马上搜索

文档翻译

学术文献翻译模型,支持多种主流文档格式。

立即体验