Suppr超能文献

自噬/线粒体自噬过程中溶酶体三磷酸腺苷波动的实时监测

Real-Time Monitoring of Adenosine Triphosphate Fluctuation in Lysosome during Autophagy/Mitophagy.

作者信息

Hu Jiwen, Wang Hong, Zhang Xin, Wang Chunfei, du Rietz Anna, Rong Mengtao, Brommesson Caroline, Wu Xiongyu, Wei Zhanxiao, Zhang Ruilong, Zhang Xuanjun, Uvdal Kajsa, Hu Zhangjun

机构信息

Department of Physics, Chemistry, and Biology (IFM), Linköping University, Linköping SE-581 83, Sweden.

School of Chemistry and Chemical Engineering, and Institute of Physical Science and Information Technology, Anhui University, Hefei, Anhui 230601, China.

出版信息

ACS Appl Mater Interfaces. 2025 Jul 23;17(29):41719-41728. doi: 10.1021/acsami.5c07496. Epub 2025 Jul 11.

Abstract

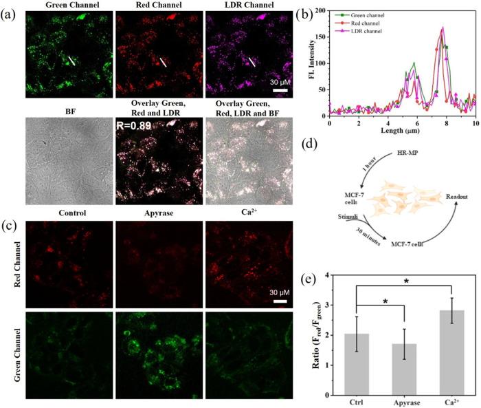
Autophagy, a lysosomal degradation pathway critical for cell survival, differentiation, development, and maintaining homeostasis, plays a crucial role in cellular health. Maintaining an adequate level of adenosine triphosphate (ATP), the central molecule in energy metabolism, is equally essential for these processes. However, the interplay between autophagy and energy metabolism remains incompletely understood due to technical challenges, including the need for high-precision, dynamic detection within organelles, and sensitivity to the acidic lysosomal environment. To address these limitations, we developed HR-MP, a ratiometric fluorogenic nanoprobe specifically designed for visualizing ATP levels in acidic lysosomes during autophagy. HR-MP exhibits selective, rapid, and quantitative ATP detection , allowing it to quantitatively monitor lysosomal ATP fluctuations in complex biological environments with excellent biocompatibility, membrane permeability, and lysosome-targeting ability. Importantly, HR-MP enables real-time tracking of ATP fluctuations during starvation- or drug-induced autophagy in living cells, providing a powerful tool for elucidating the links between autophagy and energy metabolism.

摘要

自噬是一种对细胞存活、分化、发育及维持体内平衡至关重要的溶酶体降解途径,在细胞健康中发挥着关键作用。维持充足水平的三磷酸腺苷(ATP),即能量代谢的核心分子,对这些过程同样至关重要。然而,由于技术挑战,包括需要在细胞器内进行高精度、动态检测以及对酸性溶酶体环境敏感,自噬与能量代谢之间的相互作用仍未被完全理解。为解决这些限制,我们开发了HR-MP,一种比率荧光纳米探针,专门设计用于在自噬过程中可视化酸性溶酶体内的ATP水平。HR-MP表现出选择性、快速且定量的ATP检测能力,使其能够在复杂生物环境中定量监测溶酶体ATP波动,具有出色的生物相容性、膜通透性和溶酶体靶向能力。重要的是,HR-MP能够实时追踪活细胞中饥饿或药物诱导的自噬过程中的ATP波动,为阐明自噬与能量代谢之间的联系提供了一个强大的工具。

https://cdn.ncbi.nlm.nih.gov/pmc/blobs/181d/12291090/add2b83312eb/am5c07496_0001.jpg

文献检索

告别复杂PubMed语法,用中文像聊天一样搜索,搜遍4000万医学文献。AI智能推荐,让科研检索更轻松。

立即免费搜索

文件翻译

保留排版,准确专业,支持PDF/Word/PPT等文件格式,支持 12+语言互译。

免费翻译文档

深度研究

AI帮你快速写综述,25分钟生成高质量综述,智能提取关键信息,辅助科研写作。

立即免费体验