• 文献检索
  • 文档翻译
  • 深度研究
  • 学术资讯
  • Suppr Zotero 插件Zotero 插件
  • 邀请有礼
  • 套餐&价格
  • 历史记录
应用&插件
Suppr Zotero 插件Zotero 插件浏览器插件Mac 客户端Windows 客户端微信小程序
定价
高级版会员购买积分包购买API积分包
服务
文献检索文档翻译深度研究API 文档MCP 服务
关于我们
关于 Suppr公司介绍联系我们用户协议隐私条款
关注我们

Suppr 超能文献

核心技术专利:CN118964589B侵权必究
粤ICP备2023148730 号-1Suppr @ 2026

文献检索

告别复杂PubMed语法,用中文像聊天一样搜索,搜遍4000万医学文献。AI智能推荐,让科研检索更轻松。

立即免费搜索

文件翻译

保留排版,准确专业,支持PDF/Word/PPT等文件格式,支持 12+语言互译。

免费翻译文档

深度研究

AI帮你快速写综述,25分钟生成高质量综述,智能提取关键信息,辅助科研写作。

立即免费体验

同种异体移植耐受诱导过程中的调节性T细胞激活需要1型传统树突状细胞中线粒体诱导的转化生长因子-β1。

Treg activation during allograft tolerance induction requires mitochondrion-induced TGF-β1 in type 1 conventional dendritic cells.

作者信息

Schroth Samantha L, Zhang Lei, Jones Rebecca Tl, Glinton Kristofor, Mani Nikita L, Inui Hiroyasu, Davidson Jesse T, Weinberg Samuel E, Chandel Navdeep S, Alegre Maria-Luisa, Thorp Edward B

机构信息

Northwestern University Feinberg School of Medicine, Chicago, Illinois, USA.

State Key Laboratory of Natural Medicines, China Pharmaceutical University, Nanjing, China.

出版信息

J Clin Invest. 2025 Jul 10;135(18). doi: 10.1172/JCI178960. eCollection 2025 Sep 16.

DOI:10.1172/JCI178960
PMID:40644411
原文链接:https://pmc.ncbi.nlm.nih.gov/articles/PMC12435855/
Abstract

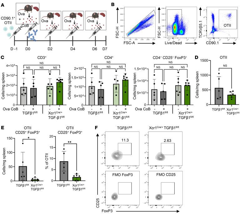
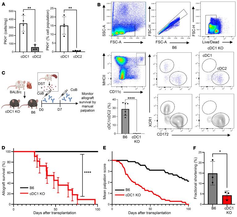
The role of conventional type 1 DCs (cDC1s) in tolerance induction to solid organ allografts is unknown and important for strategies that seek to prolong allograft viability. Using a murine model deficient in cDC1s, we report cDC1s are required for donor antigen and costimulation blockade (DST + CoB) tolerance induction and survival of cardiac allografts. cDC1 deficiency led to decreases in CD4+CD25+FoxP3+ T cells within allograft and spleen tissue of transplant recipients, and this was found to be antigen specific. Donor antigen stimulation induced TGF-β1 expression in both in vivo cDC1s and in vitro Flt3L-derived cDC1s. Genetic deletion of TGF-β1 in cDC1s prevented induction of antigen-specific CD4+CD25+FoxP3+ T cells and was associated with cardiac allograft rejection. In parallel, single-cell RNA sequencing and metabolic analysis revealed upregulation of cDC1 mitochondrial metabolic signatures after in vivo exposure to DST + CoB. Genetic inactivation of cDC1 mitochondrial metabolism reduced expression of cDC1 TGF-β1, decreased antigen-specific Treg populations, and impaired allograft tolerance. Taken together, our findings implicate cDC1s in strategies to preserve solid organ allografts and also implicate mitochondrial metabolism of cDC1s as a molecular mechanism to enhance the generation of antigen-specific CD4+CD25+FoxP3+ T cells through TGF-β1.

摘要

传统1型树突状细胞(cDC1s)在实体器官同种异体移植耐受诱导中的作用尚不清楚,对于旨在延长同种异体移植存活期的策略而言至关重要。利用缺乏cDC1s的小鼠模型,我们报告称cDC1s是供体抗原和共刺激阻断(DST + CoB)耐受诱导及心脏同种异体移植存活所必需的。cDC1缺陷导致移植受者同种异体移植组织和脾脏组织中CD4 + CD25 + FoxP3 + T细胞减少,且发现这具有抗原特异性。供体抗原刺激在体内cDC1s和体外Flt3L衍生的cDC1s中均诱导TGF-β1表达。cDC1s中TGF-β1的基因缺失阻止了抗原特异性CD4 + CD25 + FoxP3 + T细胞的诱导,并与心脏同种异体移植排斥相关。同时,单细胞RNA测序和代谢分析显示,体内暴露于DST + CoB后cDC1线粒体代谢特征上调。cDC1线粒体代谢的基因失活降低了cDC1 TGF-β1的表达,减少了抗原特异性调节性T细胞群体,并损害了同种异体移植耐受。综上所述,我们的研究结果表明cDC1s参与了实体器官同种异体移植的保存策略,并且还表明cDC1s的线粒体代谢作为一种分子机制,通过TGF-β1增强抗原特异性CD4 + CD25 + FoxP3 + T细胞的生成。

https://cdn.ncbi.nlm.nih.gov/pmc/blobs/1955/12435855/5745c93d33ba/jci-135-178960-g069.jpg
https://cdn.ncbi.nlm.nih.gov/pmc/blobs/1955/12435855/6e3ac848a33f/jci-135-178960-g062.jpg
https://cdn.ncbi.nlm.nih.gov/pmc/blobs/1955/12435855/1db1373466a4/jci-135-178960-g063.jpg
https://cdn.ncbi.nlm.nih.gov/pmc/blobs/1955/12435855/b579f6473162/jci-135-178960-g064.jpg
https://cdn.ncbi.nlm.nih.gov/pmc/blobs/1955/12435855/2d1e7dc28021/jci-135-178960-g065.jpg
https://cdn.ncbi.nlm.nih.gov/pmc/blobs/1955/12435855/d6b7699e422e/jci-135-178960-g066.jpg
https://cdn.ncbi.nlm.nih.gov/pmc/blobs/1955/12435855/ec6d967e973e/jci-135-178960-g067.jpg
https://cdn.ncbi.nlm.nih.gov/pmc/blobs/1955/12435855/c2a03649ad21/jci-135-178960-g068.jpg
https://cdn.ncbi.nlm.nih.gov/pmc/blobs/1955/12435855/5745c93d33ba/jci-135-178960-g069.jpg
https://cdn.ncbi.nlm.nih.gov/pmc/blobs/1955/12435855/6e3ac848a33f/jci-135-178960-g062.jpg
https://cdn.ncbi.nlm.nih.gov/pmc/blobs/1955/12435855/1db1373466a4/jci-135-178960-g063.jpg
https://cdn.ncbi.nlm.nih.gov/pmc/blobs/1955/12435855/b579f6473162/jci-135-178960-g064.jpg
https://cdn.ncbi.nlm.nih.gov/pmc/blobs/1955/12435855/2d1e7dc28021/jci-135-178960-g065.jpg
https://cdn.ncbi.nlm.nih.gov/pmc/blobs/1955/12435855/d6b7699e422e/jci-135-178960-g066.jpg
https://cdn.ncbi.nlm.nih.gov/pmc/blobs/1955/12435855/ec6d967e973e/jci-135-178960-g067.jpg
https://cdn.ncbi.nlm.nih.gov/pmc/blobs/1955/12435855/c2a03649ad21/jci-135-178960-g068.jpg
https://cdn.ncbi.nlm.nih.gov/pmc/blobs/1955/12435855/5745c93d33ba/jci-135-178960-g069.jpg

相似文献

1
Treg activation during allograft tolerance induction requires mitochondrion-induced TGF-β1 in type 1 conventional dendritic cells.同种异体移植耐受诱导过程中的调节性T细胞激活需要1型传统树突状细胞中线粒体诱导的转化生长因子-β1。
J Clin Invest. 2025 Jul 10;135(18). doi: 10.1172/JCI178960. eCollection 2025 Sep 16.
2
cDC1s Promote Atherosclerosis via Local Immunity and Are Targetable for Therapy.浆细胞样树突状细胞1通过局部免疫促进动脉粥样硬化,且是可靶向治疗的。
Circ Res. 2025 Jul 18;137(3):400-416. doi: 10.1161/CIRCRESAHA.124.325792. Epub 2025 May 30.
3
Human type 1 conventional dendritic cells contribute to skin transplant rejection.
Am J Transplant. 2025 Aug;25(8):1621-1630. doi: 10.1016/j.ajt.2025.04.016. Epub 2025 Apr 24.
4
Neuropilin-2 functions as a coinhibitory receptor to regulate antigen-induced inflammation and allograft rejection.神经纤毛蛋白-2作为一种共抑制受体发挥作用,以调节抗原诱导的炎症和同种异体移植排斥反应。
J Clin Invest. 2025 Jul 1;135(13). doi: 10.1172/JCI172218.
5
Sex and gender as predictors for allograft and patient-relevant outcomes after kidney transplantation.性别作为肾移植后同种异体移植及患者相关预后的预测因素。
Cochrane Database Syst Rev. 2024 Dec 19;12(12):CD014966. doi: 10.1002/14651858.CD014966.pub2.
6
FLT3 ligand regulates expansion of regulatory T-cells induced by regulatory dendritic cells isolated from gut-associated lymphoid tissues through the Notch pathway.FLT3配体通过Notch信号通路调节从肠道相关淋巴组织分离出的调节性树突状细胞诱导的调节性T细胞的扩增。
Chin Med J (Engl). 2025 Apr 11. doi: 10.1097/CM9.0000000000003493.
7
Cardiac allograft tolerance can be achieved in nonhuman primates by donor bone marrow and kidney cotransplantation.通过供体骨髓和肾脏联合移植,可在非人灵长类动物中实现心脏同种异体移植耐受。
Sci Transl Med. 2025 Jan 22;17(782):eads0255. doi: 10.1126/scitranslmed.ads0255.
8
Maintenance of graft tissue-resident Foxp3+ cells is necessary for lung transplant tolerance in mice.维持移植组织驻留的Foxp3+细胞对小鼠肺移植耐受是必要的。
J Clin Invest. 2025 Mar 18;135(10). doi: 10.1172/JCI178975. eCollection 2025 May 15.
9
Differential induction of donor-reactive Foxp3 regulatory T cell via blockade of CD154 vs CD40.通过阻断 CD154 与 CD40 实现供者反应性 Foxp3 调节性 T 细胞的差异诱导。
Am J Transplant. 2024 Aug;24(8):1369-1381. doi: 10.1016/j.ajt.2024.03.033. Epub 2024 Mar 27.
10
Immunosuppressive T-cell antibody induction for heart transplant recipients.心脏移植受者的免疫抑制性T细胞抗体诱导治疗
Cochrane Database Syst Rev. 2013 Dec 2;2013(12):CD008842. doi: 10.1002/14651858.CD008842.pub2.

本文引用的文献

1
Alloantigen Infusion Activates the Transcriptome of Type 2 Conventional Dendritic Cells.同种异体抗原输注激活 2 型常规树突状细胞的转录组。
Immunohorizons. 2023 Oct 1;7(10):683-693. doi: 10.4049/immunohorizons.2300067.
2
Heterogeneity in allospecific T cell function in transplant-tolerant hosts determines susceptibility to rejection following infection.移植耐受宿主中同种异体 T 细胞功能的异质性决定了感染后对排斥反应的易感性。
J Clin Invest. 2023 Nov 1;133(21):e168465. doi: 10.1172/JCI168465.
3
A distinct stimulatory cDC1 subpopulation amplifies CD8 T cell responses in tumors for protective anti-cancer immunity.
一种独特的刺激型 cDC1 亚群在肿瘤中扩增 CD8 T 细胞反应,以产生保护性的抗癌免疫。
Cancer Cell. 2023 Aug 14;41(8):1498-1515.e10. doi: 10.1016/j.ccell.2023.06.008. Epub 2023 Jul 13.
4
Selective STING stimulation in dendritic cells primes antitumor T cell responses.树突状细胞中选择性 STING 刺激引发抗肿瘤 T 细胞反应。
Sci Immunol. 2023 Jan 13;8(79):eabn6612. doi: 10.1126/sciimmunol.abn6612.
5
Indoleamine 2,3-dioxygenase 1 activation in mature cDC1 promotes tolerogenic education of inflammatory cDC2 via metabolic communication.成熟的 cDC1 中的吲哚胺 2,3-双加氧酶 1 激活通过代谢通讯促进炎症性 cDC2 的耐受原性教育。
Immunity. 2022 Jun 14;55(6):1032-1050.e14. doi: 10.1016/j.immuni.2022.05.013.
6
Macrophages use apoptotic cell-derived methionine and DNMT3A during efferocytosis to promote tissue resolution.巨噬细胞在吞噬凋亡细胞的过程中利用细胞来源的蛋氨酸和 DNMT3A 促进组织修复。
Nat Metab. 2022 Apr;4(4):444-457. doi: 10.1038/s42255-022-00551-7. Epub 2022 Mar 31.
7
OPTN/SRTR 2020 Annual Data Report: Heart.OPTN/SRTR 2020 年度数据报告:心脏。
Am J Transplant. 2022 Mar;22 Suppl 2:350-437. doi: 10.1111/ajt.16977.
8
Imaging dendritic cell functions.成像树突状细胞功能。
Immunol Rev. 2022 Mar;306(1):137-163. doi: 10.1111/imr.13050. Epub 2021 Dec 3.
9
Human lung cDC1 drive increased perforin-mediated NK cytotoxicity in chronic obstructive pulmonary disease.人肺 cDC1 驱动慢性阻塞性肺疾病中穿孔素介导的 NK 细胞毒性增加。
Am J Physiol Lung Cell Mol Physiol. 2021 Dec 1;321(6):L1183-L1193. doi: 10.1152/ajplung.00322.2020. Epub 2021 Oct 27.
10
Cardiac allograft vasculopathy: current review and future research directions.心脏移植后血管病:当前综述与未来研究方向。
Cardiovasc Res. 2021 Nov 22;117(13):2624-2638. doi: 10.1093/cvr/cvab259.