Suppr超能文献

在乳腺肿瘤微环境中,复合体I抑制与Toll样受体(TLR)激活相结合可诱导细胞毒性中性粒细胞的产生。

Complex I inhibition combined with TLR activation in the breast tumor microenvironment educates cytotoxic neutrophils.

作者信息

Heath John, Ahn Ryuhjin, Sabourin Valerie, Im Young Kyuen, Rezzara Richard Sabrina, Annett Alva, Mirabelli Caitlynn, Worme Samantha, Maritan Sarah M, Mourcos Caitlyn, Lazaratos Anna Maria, Maldonado Elias, Shen Yun Yun, White Forest M, Kleinman Claudia L, Siegel Peter M, Ursini-Siegel Josie

机构信息

Gerald Bronfman Department of Oncology, McGill University, Montreal, QC, Canada.

Lady Davis Institute for Medical Research, Jewish General Hospital, Montreal, QC, Canada.

出版信息

Sci Adv. 2025 Jul 11;11(28):eadu5915. doi: 10.1126/sciadv.adu5915.

Abstract

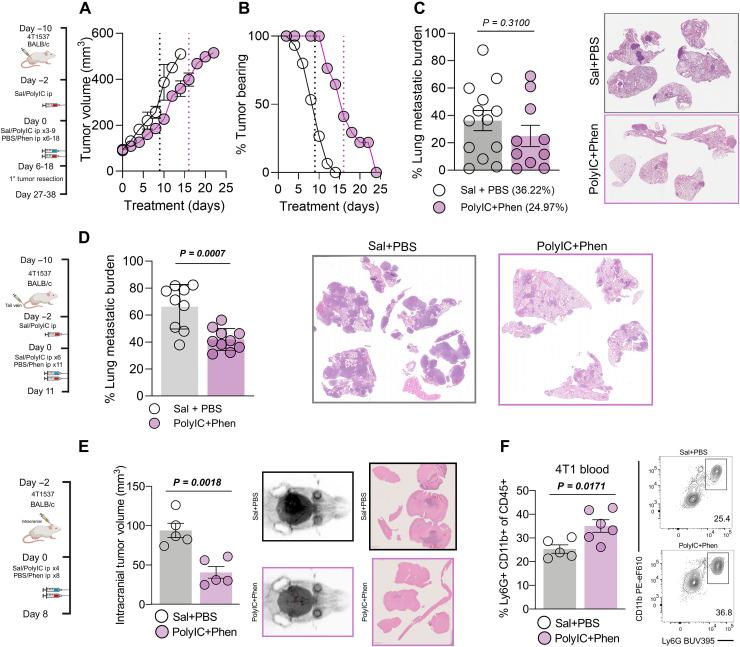
Although effective for immunologically hot tumors, immune checkpoint inhibitors minimally affect tumors that are not T cell inflamed, including breast cancer. An alternate strategy to combat immune cold breast tumors may be to reeducate innate immunity. This study identifies strategies to skew neutrophils to acquire tumoricidal properties. Systemic Toll-like receptor (TLR)-induced inflammation, concomitant with mitochondrial complex I inhibition in breast tumors, increases neutrophil cytotoxicity against breast cancer cells and independently of CD8+ T cell immunity. These therapy-entrained neutrophils enhance secretory granule production, increasing expression of the reduced form of nicotinamide adenine dinucleotide phosphate (NADPH) oxidase machinery and inducing a respiratory burst. Moreover, systemic administration of TLR agonists elevates nuclear factor κB signaling in neutrophils to increase production of secretory granule and NADPH oxidase machinery components, whereas complex I inhibitors are required to potentiate oxidative damage. In summary, we describe a class of neutrophils, educated by the combined action of inflammatory mediators and metabolic inhibitors, having tumoricidal functions.

摘要

尽管免疫检查点抑制剂对免疫性高的肿瘤有效,但对非T细胞炎症性肿瘤(包括乳腺癌)的影响极小。对抗免疫性冷乳腺癌的另一种策略可能是重塑固有免疫。本研究确定了使中性粒细胞偏向获得杀肿瘤特性的策略。全身性Toll样受体(TLR)诱导的炎症,与乳腺癌中线粒体复合物I抑制同时发生,可增加中性粒细胞对乳腺癌细胞的细胞毒性,且不依赖于CD8 + T细胞免疫。这些经治疗诱导的中性粒细胞增强分泌颗粒的产生,增加还原型烟酰胺腺嘌呤二核苷酸磷酸(NADPH)氧化酶机制的表达并诱导呼吸爆发。此外,全身性给予TLR激动剂可提高中性粒细胞中核因子κB信号传导,以增加分泌颗粒和NADPH氧化酶机制成分的产生,而复合物I抑制剂则需要增强氧化损伤。总之,我们描述了一类由炎症介质和代谢抑制剂的联合作用所塑造的具有杀肿瘤功能的中性粒细胞。

https://cdn.ncbi.nlm.nih.gov/pmc/blobs/14df/12248295/8f7fe330de6d/sciadv.adu5915-f1.jpg

文献检索

告别复杂PubMed语法,用中文像聊天一样搜索,搜遍4000万医学文献。AI智能推荐,让科研检索更轻松。

立即免费搜索

文件翻译

保留排版,准确专业,支持PDF/Word/PPT等文件格式,支持 12+语言互译。

免费翻译文档

深度研究

AI帮你快速写综述,25分钟生成高质量综述,智能提取关键信息,辅助科研写作。

立即免费体验