• 文献检索
  • 文档翻译
  • 深度研究
  • 学术资讯
  • Suppr Zotero 插件Zotero 插件
  • 邀请有礼
  • 套餐&价格
  • 历史记录
应用&插件
Suppr Zotero 插件Zotero 插件浏览器插件Mac 客户端Windows 客户端微信小程序
定价
高级版会员购买积分包购买API积分包
服务
文献检索文档翻译深度研究API 文档MCP 服务
关于我们
关于 Suppr公司介绍联系我们用户协议隐私条款
关注我们

Suppr 超能文献

核心技术专利:CN118964589B侵权必究
粤ICP备2023148730 号-1Suppr @ 2026

文献检索

告别复杂PubMed语法,用中文像聊天一样搜索,搜遍4000万医学文献。AI智能推荐,让科研检索更轻松。

立即免费搜索

文件翻译

保留排版,准确专业,支持PDF/Word/PPT等文件格式,支持 12+语言互译。

免费翻译文档

深度研究

AI帮你快速写综述,25分钟生成高质量综述,智能提取关键信息,辅助科研写作。

立即免费体验

去泛素化酶USP36在果蝇中通过催化依赖性和非催化依赖性机制发挥作用。

The deubiquitinase USP36 funtions through catalytic-dependent and catalytic-independent mechanisms in Drosophila.

作者信息

Coirry Carmen, Manessier Julie, Clot Charlène, Mortier Magda, Fauvarque Marie-Odile, Taillebourg Emmanuel

机构信息

Université Grenoble Alpes, CEA, INSERM, BGE U1038, Grenoble F-38000, France.

出版信息

Genetics. 2025 Sep 3;231(1). doi: 10.1093/genetics/iyaf131.

DOI:10.1093/genetics/iyaf131
PMID:40646716
原文链接:https://pmc.ncbi.nlm.nih.gov/articles/PMC12406001/
Abstract

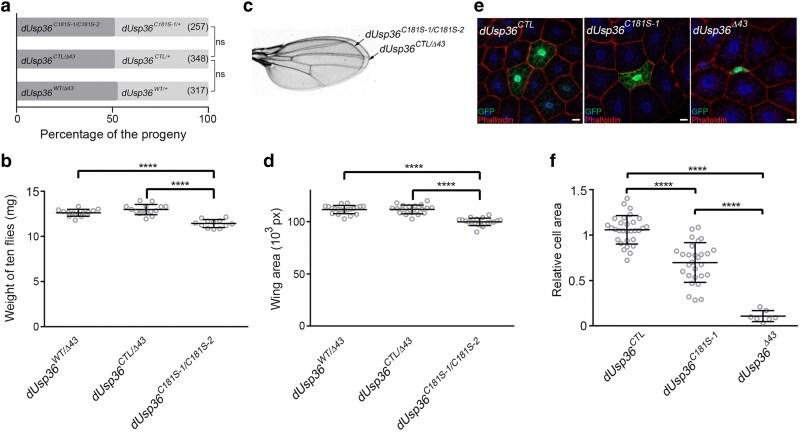
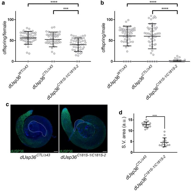
Deubiquitinases (DUBs) form a specific class of proteases removing ubiquitin from target proteins. They are involved in the regulation of many cellular processes including cell growth and proliferation. Among them, USP36 is a key regulator of the oncogenic transcription factor c-Myc, preventing its degradation by the proteasome. These 2 proteins form an evolutionary conserved complex providing the opportunity to investigate USP36 mechanisms of action in vivo in a genetically tractable model such as Drosophila melanogaster. Null mutants of dUsp36 die early during larval development and exhibit severe growth defects. Strikingly, we report here that flies expressing a catalytically inactive version of dUSP36 produced by CRISPR/Cas9 gene editing survive to adulthood with only minor growth defects, yet males are infertile. This finding indicates that dUSP36 deubiquitinating activity is dispensable for cell growth but essential for spermatogenesis. Our results thus reveal that dUSP36 functions through both catalytic-dependent and catalytic-independent mechanisms, highlighting a dual mode of action with implications for the understanding of DUBs mechanism of action.

摘要

去泛素化酶(DUBs)是一类特殊的蛋白酶,可从靶蛋白上去除泛素。它们参与许多细胞过程的调控,包括细胞生长和增殖。其中,USP36是致癌转录因子c-Myc的关键调节因子,可防止其被蛋白酶体降解。这两种蛋白质形成了一种进化上保守的复合物,为在诸如黑腹果蝇这样的遗传易处理模型中研究USP36在体内的作用机制提供了机会。dUsp36的无效突变体在幼虫发育早期死亡,并表现出严重的生长缺陷。令人惊讶的是,我们在此报告,通过CRISPR/Cas9基因编辑产生的表达催化失活形式的dUSP36的果蝇能够存活至成年期,仅存在轻微的生长缺陷,但雄性不育。这一发现表明,dUSP36的去泛素化活性对于细胞生长并非必需,但对于精子发生至关重要。因此,我们的结果揭示了dUSP36通过催化依赖性和催化非依赖性机制发挥作用,突出了一种双重作用模式,这对于理解DUBs的作用机制具有重要意义。

https://cdn.ncbi.nlm.nih.gov/pmc/blobs/c5b1/12406001/75b9cfb0471a/iyaf131f4.jpg
https://cdn.ncbi.nlm.nih.gov/pmc/blobs/c5b1/12406001/c598017a86a7/iyaf131f1.jpg
https://cdn.ncbi.nlm.nih.gov/pmc/blobs/c5b1/12406001/68ed536089c7/iyaf131f2.jpg
https://cdn.ncbi.nlm.nih.gov/pmc/blobs/c5b1/12406001/3b8e7a98aed3/iyaf131f3.jpg
https://cdn.ncbi.nlm.nih.gov/pmc/blobs/c5b1/12406001/75b9cfb0471a/iyaf131f4.jpg
https://cdn.ncbi.nlm.nih.gov/pmc/blobs/c5b1/12406001/c598017a86a7/iyaf131f1.jpg
https://cdn.ncbi.nlm.nih.gov/pmc/blobs/c5b1/12406001/68ed536089c7/iyaf131f2.jpg
https://cdn.ncbi.nlm.nih.gov/pmc/blobs/c5b1/12406001/3b8e7a98aed3/iyaf131f3.jpg
https://cdn.ncbi.nlm.nih.gov/pmc/blobs/c5b1/12406001/75b9cfb0471a/iyaf131f4.jpg

相似文献

1
The deubiquitinase USP36 funtions through catalytic-dependent and catalytic-independent mechanisms in Drosophila.去泛素化酶USP36在果蝇中通过催化依赖性和非催化依赖性机制发挥作用。
Genetics. 2025 Sep 3;231(1). doi: 10.1093/genetics/iyaf131.
2
Prescription of Controlled Substances: Benefits and Risks管制药品的处方:益处与风险
3
A comparison of spermatogenesis between flies and men-conserved processes of male gamete production.果蝇与人类精子发生的比较——雄性配子产生的保守过程
Hum Reprod Update. 2025 Aug 13. doi: 10.1093/humupd/dmaf018.
4
Stress-induced Cdk5 activity enhances cytoprotective basal autophagy in by phosphorylating acinus at serine.应激诱导的 Cdk5 活性通过磷酸化 acinus 的丝氨酸增强 中的细胞保护性基础自噬。
Elife. 2017 Dec 11;6:e30760. doi: 10.7554/eLife.30760.
5
seminal sex peptide associates with rival as well as own sperm, providing SP function in polyandrous females.精液性信息素与竞争对手以及自身的精子结合,为多配偶雌性提供 SP 功能。
Elife. 2020 Jul 16;9:e58322. doi: 10.7554/eLife.58322.
6
Short-Term Memory Impairment短期记忆障碍
7
Loss of dihydroceramide desaturase drives neurodegeneration by disrupting endoplasmic reticulum and lipid droplet homeostasis in glial cells.二氢神经酰胺去饱和酶的缺失通过破坏神经胶质细胞内质网和脂滴的稳态来驱动神经退行性变。
Elife. 2025 Aug 27;13:RP99344. doi: 10.7554/eLife.99344.
8
RpL38 modulates germ cell differentiation by controlling Bam expression in Drosophila testis.RpL38 通过调控果蝇睾丸中 Bam 的表达来调节生殖细胞的分化。
Sci China Life Sci. 2024 Nov;67(11):2411-2425. doi: 10.1007/s11427-024-2646-3. Epub 2024 Aug 21.
9
miR-137 targets Myc to regulate growth during eye development.微小RNA-137靶向Myc以调控眼睛发育过程中的生长。
Development. 2025 Jul 15;152(14). doi: 10.1242/dev.204373. Epub 2025 Jul 16.
10
ConvexML: Fast and accurate branch length estimation under irreversible mutation models, illustrated through applications to CRISPR/Cas9-based lineage tracing.ConvexML:在不可逆突变模型下进行快速准确的分支长度估计,并通过基于CRISPR/Cas9的谱系追踪应用加以说明。
Syst Biol. 2025 Aug 8. doi: 10.1093/sysbio/syaf054.

本文引用的文献

1
USP36 SUMOylates Las1L and Promotes Its Function in Pre-Ribosomal RNA ITS2 Processing.USP36 SUMOylates Las1L 并促进其在前核糖体 RNA ITS2 加工中的功能。
Cancer Res Commun. 2024 Oct 1;4(10):2835-2845. doi: 10.1158/2767-9764.CRC-24-0312.
2
SUMOylation regulation of ribosome biogenesis: Emerging roles for USP36.核糖体生物发生的SUMO化调节:USP36的新作用
Front RNA Res. 2024;2. doi: 10.3389/frnar.2024.1389104. Epub 2024 Apr 3.
3
Cinobufotalin regulates the USP36/c-Myc axis to suppress malignant phenotypes of colon cancer cells and .
华蟾毒精通过调控 USP36/c-Myc 轴抑制结肠癌细胞的恶性表型。
Aging (Albany NY). 2024 Mar 15;16(6):5526-5544. doi: 10.18632/aging.205661.
4
In the moonlight: non-catalytic functions of ubiquitin and ubiquitin-like proteases.月光下:泛素及类泛素蛋白酶的非催化功能
Front Mol Biosci. 2024 Feb 22;11:1349509. doi: 10.3389/fmolb.2024.1349509. eCollection 2024.
5
Deubiquitinases in cancer.癌症中的去泛素化酶。
Nat Rev Cancer. 2023 Dec;23(12):842-862. doi: 10.1038/s41568-023-00633-y. Epub 2023 Nov 7.
6
USP36 stabilizes nucleolar Snail1 to promote ribosome biogenesis and cancer cell survival upon ribotoxic stress.USP36 通过稳定核仁中的 Snail1 促进核糖体生物发生和在核糖体毒性应激下的癌细胞存活。
Nat Commun. 2023 Oct 13;14(1):6473. doi: 10.1038/s41467-023-42257-8.
7
The Ubiquitin-specific Protease USP36 Associates with the Microprocessor Complex and Regulates miRNA Biogenesis by SUMOylating DGCR8.泛素特异性蛋白酶 USP36 与微处理器复合物相关联,并通过 SUMO 化 DGCR8 来调节 miRNA 的生物发生。
Cancer Res Commun. 2023 Mar 20;3(3):459-470. doi: 10.1158/2767-9764.CRC-22-0344. eCollection 2023 Mar.
8
The ubiquitin-specific protease USP36 SUMOylates EXOSC10 and promotes the nucleolar RNA exosome function in rRNA processing.泛素特异性蛋白酶 USP36 对 EXOSC10 进行 SUMO 化修饰,并促进核仁 RNA 外切体在 rRNA 加工过程中的功能。
Nucleic Acids Res. 2023 May 8;51(8):3934-3949. doi: 10.1093/nar/gkad140.
9
Processing of the ribosomal ubiquitin-like fusion protein FUBI-eS30/FAU is required for 40S maturation and depends on USP36.核糖体泛素样融合蛋白 FUBI-eS30/FAU 的加工对于 40S 成熟是必需的,并且依赖于 USP36。
Elife. 2021 Jul 28;10:e70560. doi: 10.7554/eLife.70560.
10
The deubiquitinase USP36 promotes snoRNP group SUMOylation and is essential for ribosome biogenesis.去泛素化酶 USP36 促进 snoRNP 组 SUMO 化,对核糖体生物发生至关重要。
EMBO Rep. 2021 Jun 4;22(6):e50684. doi: 10.15252/embr.202050684. Epub 2021 Apr 14.