Suppr超能文献

基于锌指蛋白的预后特征预测肺腺癌患者的生存率。

Zinc Finger Protein-Based Prognostic Signature Predicts Survival in Lung Adenocarcinoma.

作者信息

Yu Lihui, Zhou Yahui, Chen Jingyu

机构信息

Wuxi School of Medicine, Jiangnan University, Wuxi 214122, China.

Department of Neonatology, Affiliated Children's Hospital of Jiangnan University, Wuxi Children's Hospital, Wuxi 214023, China.

出版信息

Cancers (Basel). 2025 Jun 30;17(13):2203. doi: 10.3390/cancers17132203.

Abstract

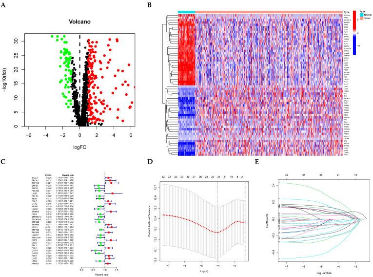
: Zinc finger proteins (ZNFs), functioning as pervasive transcriptional modulators, serve as pivotal mediators of tumorigenesis and malignant advancement. However, the mechanistic contributions of these epigenetic orchestrators to lung adenocarcinoma pathogenesis remain incompletely characterized. : To elucidate zinc finger proteins' biological significance in lung adenocarcinoma (LUAD) pathogenesis, we first extracted relevant transcriptional data from TCGA. After preliminary screening with univariate Cox regression, a LASSO algorithm was applied to optimize the risk score model, incorporating key zinc finger protein markers. For independent validation, we accessed GEO dataset GSE68465, applying identical analytical protocols to confirm model generalizability. We performed multivariable Cox regression to identify independent predictors of clinical outcomes after adjusting for confounding variables. Cell-based validation included (1) comparative analysis of zinc finger protein expression across LUAD/normal cell models and (2) technical verification using standardized qRT-PCR protocols. : Following rigorous bioinformatics screening comprising differential expression and survival analysis, the final 21-zinc finger protein cohort was selected for risk score algorithm development aimed at clinical outcome prediction. Stratification based on computed risk scores revealed markedly superior survival outcomes in the low-risk cohort compared to high-risk patients. Comparative analysis revealed overall concordance in the transcriptional profiles of eight ZNFs (|coef| > 0.1) across experimental cell systems and TCGA datasets. : Collectively, the prognostic framework incorporating zinc finger proteins demonstrates biomarker utility in lung adenocarcinoma survival prediction, while offering novel avenues for molecular target discovery in therapeutic strategies against this malignancy.

摘要

锌指蛋白(ZNFs)作为广泛存在的转录调节因子,是肿瘤发生和恶性进展的关键介导因子。然而,这些表观遗传调控因子对肺腺癌发病机制的作用仍未完全明确。

为了阐明锌指蛋白在肺腺癌(LUAD)发病机制中的生物学意义,我们首先从TCGA中提取相关转录数据。经过单变量Cox回归初步筛选后,应用LASSO算法优化风险评分模型,纳入关键锌指蛋白标志物。为进行独立验证,我们获取了GEO数据集GSE68465,采用相同的分析方案来确认模型的通用性。我们进行多变量Cox回归以确定在调整混杂变量后临床结局的独立预测因子。基于细胞的验证包括:(1)LUAD/正常细胞模型中锌指蛋白表达的比较分析;(2)使用标准化qRT-PCR方案进行技术验证。

经过包括差异表达和生存分析在内的严格生物信息学筛选,最终选择了21种锌指蛋白组成队列用于开发旨在预测临床结局的风险评分算法。根据计算出的风险评分进行分层显示,与高风险患者相比,低风险队列的生存结局明显更好。比较分析显示,在实验细胞系统和TCGA数据集中,8种ZNFs(|coef| > 0.1)的转录谱总体一致。

总体而言,包含锌指蛋白的预后框架在肺腺癌生存预测中显示出生物标志物的效用,同时为针对这种恶性肿瘤的治疗策略中的分子靶点发现提供了新途径。

https://cdn.ncbi.nlm.nih.gov/pmc/blobs/e4f3/12248513/907b7f118dc0/cancers-17-02203-g001.jpg

文献检索

告别复杂PubMed语法,用中文像聊天一样搜索,搜遍4000万医学文献。AI智能推荐,让科研检索更轻松。

立即免费搜索

文件翻译

保留排版,准确专业,支持PDF/Word/PPT等文件格式,支持 12+语言互译。

免费翻译文档

深度研究

AI帮你快速写综述,25分钟生成高质量综述,智能提取关键信息,辅助科研写作。

立即免费体验