Guan Zhenjie, Gu Xinyu, Zheng Lian
Department of Stomatology, The First Affiliated Hospital of Zhengzhou University, Zhengzhou, China.
Department of Oncology, The First Affiliated Hospital, College of Clinical Medicine, Henan University of Science and Technology, Zhengzhou, China.
Front Immunol. 2025 Jun 30;16:1609175. doi: 10.3389/fimmu.2025.1609175. eCollection 2025.
Patients suffering from head and neck squamous cell carcinoma (HNSCC) have a high recurrence rate and poor prognosis. Nicotinamide adenine dinucleotide (NAD) is crucial in the progression of the tumor. Currently, the specific role of NAD in HNSCC remains elusive.
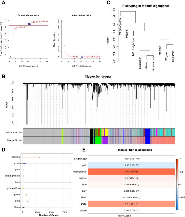
First, weighted gene co-expression network analysis (WGCNA) was utilized to screen gene modules linked to NAD metabolism-related genes (NMRGs), and the expression profiles obtained were taken as intersections with differentially expressed genes (DEGs) between HNSCC and control samples. The genes were further compressed and risk modeled using LASSO and stepwise regression analyses. Then the gene mutation landscapes of different risk subgroups of HNSCC were analyzed using MuTect 2 software. Differences in biological function and immune infiltration analyses between different subgroups were explored. In addition, scratch and transwell assays were carried out to explore the role of in HNSCC cells.
Here, we screened two specific modules with the strongest relation to HNSCC by WGCNA and subsequently took the intersection of 6160 DEGs with the module genes, obtaining a total of 359 intersected genes. 6 (, , , , and ) characterized genes linked to HNSCC prognosis were selected for risk modeling. We categorized patients by the risk scores into high- and low-risk groups. Overall survival (OS) of patients in the low-risk group was significantly better than those in the high-risk group. Compared to the low-risk group, the mutation rates of , genes were higher in the high-risk group, with a coexistence between the mutated genes. The expression of the characterized genes showed a positive association with the level immune cell infiltration, for example, activated CD8 T cells. The enrichment analysis demonstrated that differential genes in the high-risk HNSCC group were significantly enriched in the ribosome and other pathways, while the differential genes in the low-risk group were mainly involved in arachidonic acid metabolism and other pathways. Further assay revealed that downregulated attenuated the migratory and invasive abilities of FaDu cells.
The current work provided theoretical references for future study on potential biomarkers of prognosis and immune infiltration in patients suffering from HNSCC.
头颈部鳞状细胞癌(HNSCC)患者复发率高且预后较差。烟酰胺腺嘌呤二核苷酸(NAD)在肿瘤进展中至关重要。目前,NAD在HNSCC中的具体作用仍不清楚。
首先,利用加权基因共表达网络分析(WGCNA)筛选与NAD代谢相关基因(NMRGs)相关的基因模块,并将获得的表达谱与HNSCC和对照样本之间的差异表达基因(DEGs)进行交集分析。使用LASSO和逐步回归分析对基因进行进一步压缩和风险建模。然后使用MuTect 2软件分析HNSCC不同风险亚组的基因突变图谱。探索不同亚组之间生物学功能和免疫浸润分析的差异。此外,进行划痕试验和Transwell试验以探究[具体基因]在HNSCC细胞中的作用。
在此,我们通过WGCNA筛选出与HNSCC关系最密切的两个特定模块,随后将6160个DEGs与模块基因进行交集分析,共获得359个交集基因。选择6个([具体基因名称1]、[具体基因名称2]、[具体基因名称3]、[具体基因名称4]、[具体基因名称5]和[具体基因名称6])与HNSCC预后相关的特征基因进行风险建模。我们根据风险评分将患者分为高风险组和低风险组。低风险组患者的总生存期(OS)明显优于高风险组。与低风险组相比,高风险组中[具体基因名称1]、[具体基因名称2]基因的突变率更高,且突变基因之间存在共存现象。特征基因的表达与免疫细胞浸润水平呈正相关,例如活化的CD8 T细胞。富集分析表明,高风险HNSCC组中的差异基因在核糖体等途径中显著富集,而低风险组中的差异基因主要参与花生四烯酸代谢等途径。进一步的[具体试验名称]显示,下调[具体基因名称]可减弱FaDu细胞的迁移和侵袭能力。
目前的工作为未来研究HNSCC患者预后和免疫浸润的潜在生物标志物提供了理论参考。