• 文献检索
  • 文档翻译
  • 深度研究
  • 学术资讯
  • Suppr Zotero 插件Zotero 插件
  • 邀请有礼
  • 套餐&价格
  • 历史记录
应用&插件
Suppr Zotero 插件Zotero 插件浏览器插件Mac 客户端Windows 客户端微信小程序
定价
高级版会员购买积分包购买API积分包
服务
文献检索文档翻译深度研究API 文档MCP 服务
关于我们
关于 Suppr公司介绍联系我们用户协议隐私条款
关注我们

Suppr 超能文献

核心技术专利:CN118964589B侵权必究
粤ICP备2023148730 号-1Suppr @ 2026

文献检索

告别复杂PubMed语法,用中文像聊天一样搜索,搜遍4000万医学文献。AI智能推荐,让科研检索更轻松。

立即免费搜索

文件翻译

保留排版,准确专业,支持PDF/Word/PPT等文件格式,支持 12+语言互译。

免费翻译文档

深度研究

AI帮你快速写综述,25分钟生成高质量综述,智能提取关键信息,辅助科研写作。

立即免费体验

丹酚酸A通过含溴结构域蛋白4/阿里阿德涅RBR E3泛素蛋白连接酶1/鲁比肯轴促进老年骨质疏松症中骨髓间充质干细胞的成骨分化。

Salvianic acid A promotes osteogenic differentiation of bone marrow mesenchymal stem cells in senile osteoporosis through bromodomain-containing protein 4/Ariadne RBR E3 ubiquitin-protein ligase 1/Rubicon axis.

作者信息

Xu Zhixian, Luo Jun, Zhang Yongfa, Zhang Zhenyu, Xu Jie

机构信息

Shengli Clinical Medical College of Fujian Medical University, Fuzhou, 350001, Fujian Province, PR China.

Department of Emergency Surgery, Fujian Provincial Hospital, Fuzhou, 350001, Fujian Province, PR China.

出版信息

J Tradit Complement Med. 2025 Feb 7;15(4):434-445. doi: 10.1016/j.jtcme.2025.02.003. eCollection 2025 Jul.

DOI:10.1016/j.jtcme.2025.02.003
PMID:40677544
原文链接:https://pmc.ncbi.nlm.nih.gov/articles/PMC12266271/
Abstract

BACKGROUND

Senile osteoporosis (SOP) seriously disturbs the life of elder people. Inhibition of autophagy can contribute to the progression of SOP. Meanwhile, Salvianic acid A (SA) could inhibit the progression of SOP, and it could regulate the autophagy. However, the relationship between SA and autophagy in SOP remains to be further explored.

METHODS

Bone marrow mesenchymal stem cells (BMSCs) were isolated from senescence-accelerated mouse propensity 6 (SAMP6) mice. Then, Alizarin red S (ARS) and alkaline phosphatase (ALP) staining were performed to analyze the osteogenesis in BMSCs. Meanwhile, protein levels were investigated using Western blot. The binding between Ariadne RBR E3 ubiquitin-protein ligase 1 (ARIH1) and Rubicon was investigated using Co-IP. ChIP and Dual-luciferase assay were used to explore the binding between bromodomain-containing protein 4 (BRD4) and ARIH1 promoter region.

RESULTS

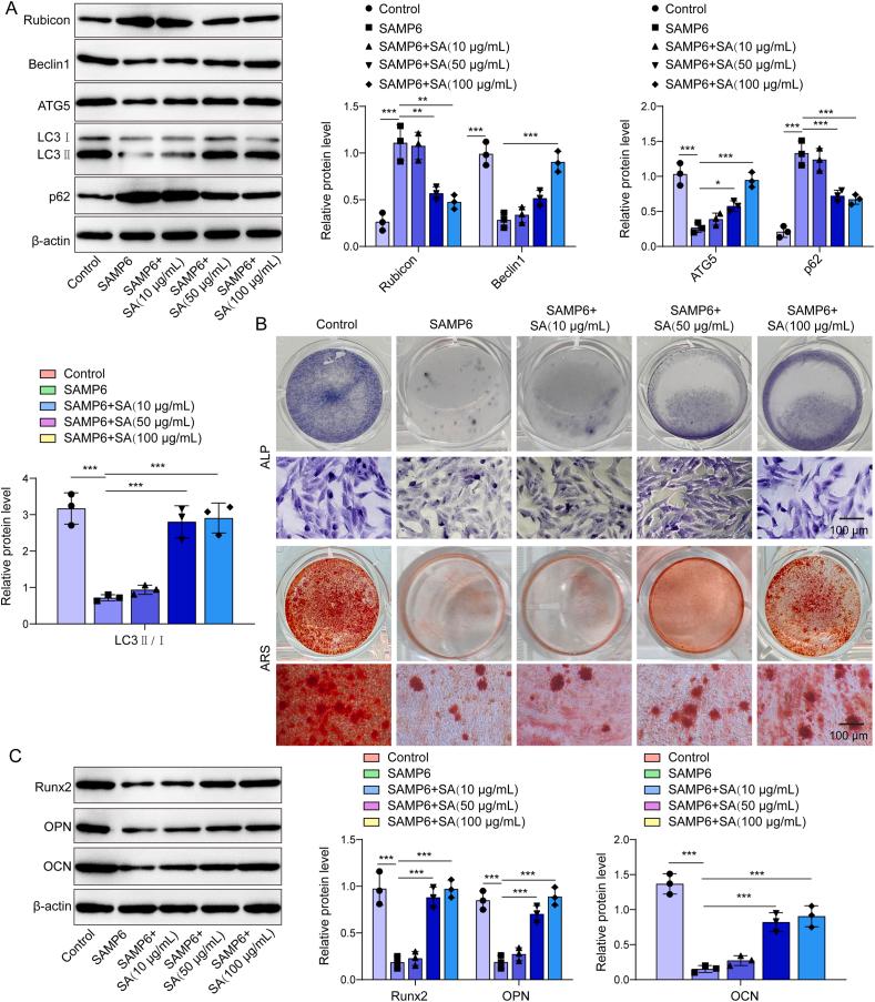
The levels of BRD4, Rubicon and p62 were upregulated in BMSCs from SAMP6 mice, while ARIH1, Beclin1, ATG5 and the ratio of LC3II/LC3I were downregulated. SA could promote the osteogenesis of BMSCs through mediating the autophagy. In addition, SA dose-dependently upregulated the levels of OPN, OCN and Runx2 in BMSCs from SAMP6 mice. ARIH1 could degrade Rubicon through ubiquitination, and BRD4 could transcriptionally inhibit the expression of ARIH1. Meanwhile, SA obviously promoted the autophagy and osteogenesis in BMSCs through mediation of BRD4/ARIH1/Rubicon axis.

CONCLUSION

SA promoted osteogenic differentiation of BMSCs in senile osteoporosis through BRD4/ARIH1/Rubicon axis. Thus, our study might provide a new theoretical basis for developing the new strategies against SOP in clinic.

摘要

背景

老年性骨质疏松症(SOP)严重影响老年人的生活。自噬抑制可促进SOP的进展。同时,丹酚酸A(SA)可抑制SOP的进展,并可调节自噬。然而,SA与SOP中自噬的关系仍有待进一步探索。

方法

从衰老加速小鼠品系6(SAMP6)小鼠中分离骨髓间充质干细胞(BMSCs)。然后,进行茜素红S(ARS)和碱性磷酸酶(ALP)染色以分析BMSCs中的成骨情况。同时,使用蛋白质印迹法研究蛋白质水平。使用免疫共沉淀法研究Ariadne RBR E3泛素蛋白连接酶1(ARIH1)与Rubicon之间的结合。采用染色质免疫沉淀(ChIP)和双荧光素酶测定法探索含溴结构域蛋白4(BRD4)与ARIH1启动子区域之间的结合。

结果

SAMP6小鼠BMSCs中BRD4、Rubicon和p62水平上调,而ARIH1、Beclin1、ATG5以及LC3II/LC3I比值下调。SA可通过介导自噬促进BMSCs的成骨作用。此外,SA剂量依赖性地上调SAMP6小鼠BMSCs中骨桥蛋白(OPN)、骨钙素(OCN)和Runx2的水平。ARIH1可通过泛素化降解Rubicon,而BRD4可转录抑制ARIH1的表达。同时,SA通过BRD4/ARIH1/Rubicon轴明显促进BMSCs中的自噬和成骨作用。

结论

SA通过BRD4/ARIH1/Rubicon轴促进老年性骨质疏松症中BMSCs的成骨分化。因此,我们的研究可能为临床开发抗SOP的新策略提供新的理论依据。

https://cdn.ncbi.nlm.nih.gov/pmc/blobs/10ec/12266271/87a90e1c3ff5/gr7.jpg
https://cdn.ncbi.nlm.nih.gov/pmc/blobs/10ec/12266271/9fb4264c09ce/ga1.jpg
https://cdn.ncbi.nlm.nih.gov/pmc/blobs/10ec/12266271/da6b61354ff8/gr1.jpg
https://cdn.ncbi.nlm.nih.gov/pmc/blobs/10ec/12266271/6c01c5266c3e/gr2.jpg
https://cdn.ncbi.nlm.nih.gov/pmc/blobs/10ec/12266271/d69636c58a65/gr3.jpg
https://cdn.ncbi.nlm.nih.gov/pmc/blobs/10ec/12266271/a9fe22f9a4a3/gr4.jpg
https://cdn.ncbi.nlm.nih.gov/pmc/blobs/10ec/12266271/f9348d57ca17/gr5.jpg
https://cdn.ncbi.nlm.nih.gov/pmc/blobs/10ec/12266271/4397422c8218/gr6.jpg
https://cdn.ncbi.nlm.nih.gov/pmc/blobs/10ec/12266271/87a90e1c3ff5/gr7.jpg
https://cdn.ncbi.nlm.nih.gov/pmc/blobs/10ec/12266271/9fb4264c09ce/ga1.jpg
https://cdn.ncbi.nlm.nih.gov/pmc/blobs/10ec/12266271/da6b61354ff8/gr1.jpg
https://cdn.ncbi.nlm.nih.gov/pmc/blobs/10ec/12266271/6c01c5266c3e/gr2.jpg
https://cdn.ncbi.nlm.nih.gov/pmc/blobs/10ec/12266271/d69636c58a65/gr3.jpg
https://cdn.ncbi.nlm.nih.gov/pmc/blobs/10ec/12266271/a9fe22f9a4a3/gr4.jpg
https://cdn.ncbi.nlm.nih.gov/pmc/blobs/10ec/12266271/f9348d57ca17/gr5.jpg
https://cdn.ncbi.nlm.nih.gov/pmc/blobs/10ec/12266271/4397422c8218/gr6.jpg
https://cdn.ncbi.nlm.nih.gov/pmc/blobs/10ec/12266271/87a90e1c3ff5/gr7.jpg

相似文献

1
Salvianic acid A promotes osteogenic differentiation of bone marrow mesenchymal stem cells in senile osteoporosis through bromodomain-containing protein 4/Ariadne RBR E3 ubiquitin-protein ligase 1/Rubicon axis.丹酚酸A通过含溴结构域蛋白4/阿里阿德涅RBR E3泛素蛋白连接酶1/鲁比肯轴促进老年骨质疏松症中骨髓间充质干细胞的成骨分化。
J Tradit Complement Med. 2025 Feb 7;15(4):434-445. doi: 10.1016/j.jtcme.2025.02.003. eCollection 2025 Jul.
2
The circ_0054633/miR-590-3p/RUNX2 positive feedback loop promotes the osteogenic differentiation of BMSCs.circ_0054633/miR-590-3p/RUNX2正反馈回路促进骨髓间充质干细胞的成骨分化。
Stem Cell Res Ther. 2025 Jul 1;16(1):325. doi: 10.1186/s13287-025-04450-y.
3
Cytosolic Carboxypeptidase 1 Loss in Bone Marrow Mesenchymal Stem Cells Inhibited Osteogenic Differentiation by Enhancing Microtubule Glutamylation.骨髓间充质干细胞中胞质羧肽酶1的缺失通过增强微管谷氨酰化抑制成骨分化。
Cells Tissues Organs. 2025 May 10:1-16. doi: 10.1159/000546259.
4
Galactin-8 DNA methylation mediates macrophage autophagy through the MAPK/mTOR pathway to alleviate atherosclerosis.半乳糖凝集素-8 DNA甲基化通过MAPK/mTOR途径介导巨噬细胞自噬以减轻动脉粥样硬化。
Sci Rep. 2025 Jan 2;15(1):603. doi: 10.1038/s41598-024-85036-1.
5
miR-144-3p targeting FLRT3 in osteogenic differentiation of mandibular bone marrow mesenchymal stem cells.miR-144-3p靶向FLRT3在下颌骨骨髓间充质干细胞成骨分化中的作用
Hum Genomics. 2025 Jul 13;19(1):79. doi: 10.1186/s40246-025-00788-9.
6
Kaempferol combats the osteogenic differentiation damage of periodontal ligament stem cells in periodontitis via regulating EphrinB2-mediated PI3K/Akt and P38 pathways.山奈酚通过调节EphrinB2介导的PI3K/Akt和P38信号通路,对抗牙周炎中牙周膜干细胞的成骨分化损伤。
Phytomedicine. 2025 Jun;141:156733. doi: 10.1016/j.phymed.2025.156733. Epub 2025 Apr 6.
7
Huangqi Guizhi Wuwu decoction promoted the osteogenic differentiation of bone marrow mesenchymal stem cells by targeting ESR1.黄芪桂枝五物汤通过靶向雌激素受体1促进骨髓间充质干细胞的成骨分化。
Cytotechnology. 2025 Jun;77(3):110. doi: 10.1007/s10616-025-00773-z. Epub 2025 May 28.
8
LncRNA SDCBP2-AS1 is a putative biomarker for postmenopausal osteoporosis and promotes osteogenic differentiation of BMSCs by regulating miR-361-3p.长链非编码RNA SDCBP2-AS1是绝经后骨质疏松症的一种潜在生物标志物,并通过调控miR-361-3p促进骨髓间充质干细胞的成骨分化。
Hereditas. 2025 Jul 10;162(1):124. doi: 10.1186/s41065-025-00494-5.
9
Asperosaponin VI Promotes Osteoporotic Fracture Healing by Targeting Piezo1 to Enhance the Coupling of LEPR BMSCs and PODXL ECs.刺五加皂苷VI通过靶向Piezo1促进骨质疏松性骨折愈合,增强LEPR骨髓间充质干细胞与PODXL内皮细胞的耦合。
Phytother Res. 2025 Jul;39(7):3148-3166. doi: 10.1002/ptr.8523. Epub 2025 May 20.
10
USP7 Inhibition Promotes Early Osseointegration in Senile Osteoporotic Mice.USP7抑制促进老年骨质疏松小鼠的早期骨整合。
J Dent Res. 2025 Jan;104(1):86-96. doi: 10.1177/00220345241288570. Epub 2024 Dec 9.

本文引用的文献

1
SAR study of niclosamide derivatives for neuroprotective function in SH-SY5Y neuroblastoma.尼氯硝唑衍生物的 SAR 研究及其在 SH-SY5Y 神经母细胞瘤中的神经保护功能。
Bioorg Med Chem Lett. 2023 Nov 15;96:129498. doi: 10.1016/j.bmcl.2023.129498. Epub 2023 Oct 5.
2
Icaritin ameliorates RANKL-mediated osteoclastogenesis and ovariectomy-induced osteoporosis.朝藿定 C 可改善 RANKL 介导的破骨细胞生成和卵巢切除诱导的骨质疏松症。
Aging (Albany NY). 2023 Oct 3;15(19):10213-10236. doi: 10.18632/aging.205068.
3
Ethanol inhibits pancreatic acinar cell autophagy through upregulation of ATG4B, mediating pathological responses of alcoholic pancreatitis.
乙醇通过上调 ATG4B 抑制胰腺腺泡细胞自噬,介导酒精性胰腺炎的病理反应。
Am J Physiol Gastrointest Liver Physiol. 2023 Sep 1;325(3):G265-G278. doi: 10.1152/ajpgi.00053.2023. Epub 2023 Jul 11.
4
ARIH1 activates STING-mediated T-cell activation and sensitizes tumors to immune checkpoint blockade.ARIH1 激活 STING 介导的 T 细胞激活,并使肿瘤对免疫检查点阻断敏感。
Nat Commun. 2023 Jul 10;14(1):4066. doi: 10.1038/s41467-023-39920-5.
5
Tethering ATG16L1 or LC3 induces targeted autophagic degradation of protein aggregates and mitochondria.衔接 ATG16L1 或 LC3 可诱导靶向自噬降解蛋白质聚集体和线粒体。
Autophagy. 2023 Nov;19(11):2997-3013. doi: 10.1080/15548627.2023.2234797. Epub 2023 Jul 13.
6
PTP1B knockdown alleviates BMSCs senescence via activating AMPK-mediated mitophagy and promotes osteogenesis in senile osteoporosis.PTP1B 敲低通过激活 AMPK 介导的线粒体自噬缓解 BMSCs 衰老,并促进老年骨质疏松症中的成骨作用。
Biochim Biophys Acta Mol Basis Dis. 2023 Oct;1869(7):166795. doi: 10.1016/j.bbadis.2023.166795. Epub 2023 Jun 28.
7
Galangin mitigates glucocorticoid-induced osteoporosis by activating autophagy of BMSCs via triggering the PKA/CREB signaling pathway.姜黄素通过激活 BMSCs 的自噬来减轻糖皮质激素诱导的骨质疏松症,该作用是通过触发 PKA/CREB 信号通路实现的。
Acta Biochim Biophys Sin (Shanghai). 2023 Jun 26;55(8):1275-1287. doi: 10.3724/abbs.2023063.
8
Salvianolic acid C promotes osteogenic differentiation of bone marrow mesenchymal stem cells in osteoporotic rats through activation of AMPK/SIRT1 pathway.丹酚酸 C 通过激活 AMPK/SIRT1 通路促进骨质疏松症大鼠骨髓间充质干细胞的成骨分化。
Int J Rheum Dis. 2023 Aug;26(8):1571-1578. doi: 10.1111/1756-185X.14786. Epub 2023 Jun 15.
9
Reduction in Rubicon by cigarette smoke is associated with impaired phagocytosis and occurs through lysosomal degradation pathway.香烟烟雾导致Rubicon减少与吞噬作用受损有关,且通过溶酶体降解途径发生。
Clin Exp Med. 2023 Nov;23(7):4041-4055. doi: 10.1007/s10238-023-01105-1. Epub 2023 Jun 13.
10
LncRNA PCBP1-AS1 induces osteoporosis by sponging miR-126-5p/PAK2 axis.长链非编码RNA PCBP1-AS1通过吸附miR-126-5p/PAK2轴诱导骨质疏松症。
Bone Joint Res. 2023 Jun 12;12(6):375-386. doi: 10.1302/2046-3758.126.BJR-2022-0324.R1.