Suppr超能文献

Cd38 Bst1双敲除小鼠的异常体液免疫反应和肠道稳态

Aberrant humoral immune responses and intestinal homeostasis in Cd38 Bst1 double knockout mice.

作者信息

Yahagi Ayano, Iseki Masanori, Yaku Keisuke, Nakagawa Takashi, Itoh Motoyuki, Mukai Tomoyuki, Ishihara Katsuhiko

机构信息

Department of Immunology and Molecular Genetics, Kawasaki Medical School, Kurashiki, Japan.

Department of Molecular and Medical Pharmacology, Faculty of Medicine, University of Toyama, Toyama, Japan.

出版信息

Immunohorizons. 2025 Jul 14;9(8). doi: 10.1093/immhor/vlaf029.

Abstract

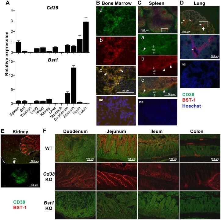
Bone marrow stromal cell antigen-1 (BST-1)/CD157 and CD38 are ectoenzymes belonging to the mammalian ADP-ribosyl cyclase family. Previous analyses of BST-1-deficient mice (Bst1KO) in a 129×C57BL/6J(B6) mixed background revealed that BST-1 is a positive regulator of humoral immunity. Murine BST-1 has recently been known to be an enteroneuroimmune regulator. To further clarify the functions of the ADP-ribosyl cyclase family in vivo, in this study, we generated CD38 and BST-1 double knockout mice (Cd38Bst1DKO) and compared them with Cd38KO, Bst1KO, and wild-type (WT) mice in B6 backgrounds. Flow cytometry analyses of the spleen revealed a decrease in B cells in Cd38KO mice, an increase in marginal zone (MZ) B cells of Bst1KO, and a decrease in neutrophils in Cd38Bst1DKO mice. Compared with WT mice, Cd38Bst1DKO mice showed decreased basal serum immunoglobulins and antigen-specific antibodies in memory responses to a thymus-dependent antigen. Because BST-1 is selectively expressed on WT MZ B cells responsive to lipopolysaccharide, enhanced antibody production in Bst1KO and increased growth responses of Bst1KO B cells to lipopolysaccharide stimulation suggest a suppressive role for BST-1 in Toll-like receptor 4 signaling in MZ B cells. Additionally, aged Cd38Bst1DKO mice displayed enlarged mesenteric lymph nodes and elongated small intestine; these phenotypes appeared only in Cd38Bst1DKO and not in Cd38KO or Bst1KO mice, indicating a cooperative role of CD38 and BST-1 in intestinal homeostasis regulation. Overall, these findings indicate the involvement of ADP-ribosyl cyclases CD38 and BST-1 in regulating humoral immune responses and small intestine homeostasis.

摘要

骨髓基质细胞抗原-1(BST-1)/CD157和CD38是属于哺乳动物ADP-核糖基环化酶家族的胞外酶。先前对129×C57BL/6J(B6)混合背景下BST-1缺陷小鼠(Bst1KO)的分析表明,BST-1是体液免疫的正调节因子。最近已知小鼠BST-1是一种肠神经免疫调节因子。为了进一步阐明ADP-核糖基环化酶家族在体内的功能,在本研究中,我们构建了CD38和BST-1双敲除小鼠(Cd38Bst1DKO),并将它们与B6背景下的Cd38KO、Bst1KO和野生型(WT)小鼠进行比较。对脾脏的流式细胞术分析显示,Cd38KO小鼠中的B细胞减少,Bst1KO小鼠的边缘区(MZ)B细胞增加,而Cd38Bst1DKO小鼠中的中性粒细胞减少。与WT小鼠相比,Cd38Bst1DKO小鼠在对胸腺依赖性抗原的记忆反应中,基础血清免疫球蛋白和抗原特异性抗体减少。由于BST-1在对脂多糖有反应的WT MZ B细胞上选择性表达,Bst1KO中抗体产生增强以及Bst1KO B细胞对脂多糖刺激的生长反应增加,表明BST-1在MZ B细胞的Toll样受体4信号传导中起抑制作用。此外,老年Cd38Bst1DKO小鼠表现出肠系膜淋巴结肿大和小肠延长;这些表型仅出现在Cd38Bst1DKO小鼠中,而不出现在Cd38KO或Bst1KO小鼠中,表明CD38和BST-1在肠道稳态调节中具有协同作用。总体而言,这些发现表明ADP-核糖基环化酶CD38和BST-1参与调节体液免疫反应和小肠稳态。

https://cdn.ncbi.nlm.nih.gov/pmc/blobs/c8fc/12274648/986701f8d8cc/vlaf029f1.jpg

文献检索

告别复杂PubMed语法,用中文像聊天一样搜索,搜遍4000万医学文献。AI智能推荐,让科研检索更轻松。

立即免费搜索

文件翻译

保留排版,准确专业,支持PDF/Word/PPT等文件格式,支持 12+语言互译。

免费翻译文档

深度研究

AI帮你快速写综述,25分钟生成高质量综述,智能提取关键信息,辅助科研写作。

立即免费体验