• 文献检索
  • 文档翻译
  • 深度研究
  • 学术资讯
  • Suppr Zotero 插件Zotero 插件
  • 邀请有礼
  • 套餐&价格
  • 历史记录
应用&插件
Suppr Zotero 插件Zotero 插件浏览器插件Mac 客户端Windows 客户端微信小程序
定价
高级版会员购买积分包购买API积分包
服务
文献检索文档翻译深度研究API 文档MCP 服务
关于我们
关于 Suppr公司介绍联系我们用户协议隐私条款
关注我们

Suppr 超能文献

核心技术专利:CN118964589B侵权必究
粤ICP备2023148730 号-1Suppr @ 2026

文献检索

告别复杂PubMed语法,用中文像聊天一样搜索,搜遍4000万医学文献。AI智能推荐,让科研检索更轻松。

立即免费搜索

文件翻译

保留排版,准确专业,支持PDF/Word/PPT等文件格式,支持 12+语言互译。

免费翻译文档

深度研究

AI帮你快速写综述,25分钟生成高质量综述,智能提取关键信息,辅助科研写作。

立即免费体验

性别特异性皮质网络驱动自闭症谱系障碍模型中的社会行为差异。

Sex-specific cortical networks drive social behavior differences in an autism spectrum disorder model.

作者信息

Pais Mariana Lapo, Sereno José, Tomé Vanessa A, Fonseca Carla, Seco Camila, Ribeiro Inês, Martins João, Fortuna Ana, Abrunhosa Antero, Pinto Luísa, Castelo-Branco Miguel, Gonçalves Joana

机构信息

University of Coimbra, Faculty of Sciences and Technology, Coimbra, Portugal.

University of Coimbra, Coimbra Institute for Biomedical Imaging and Translational Research (CIBIT), Coimbra, Portugal.

出版信息

Transl Psychiatry. 2025 Jul 21;15(1):251. doi: 10.1038/s41398-025-03464-7.

DOI:10.1038/s41398-025-03464-7
PMID:40691437
原文链接:https://pmc.ncbi.nlm.nih.gov/articles/PMC12279983/
Abstract

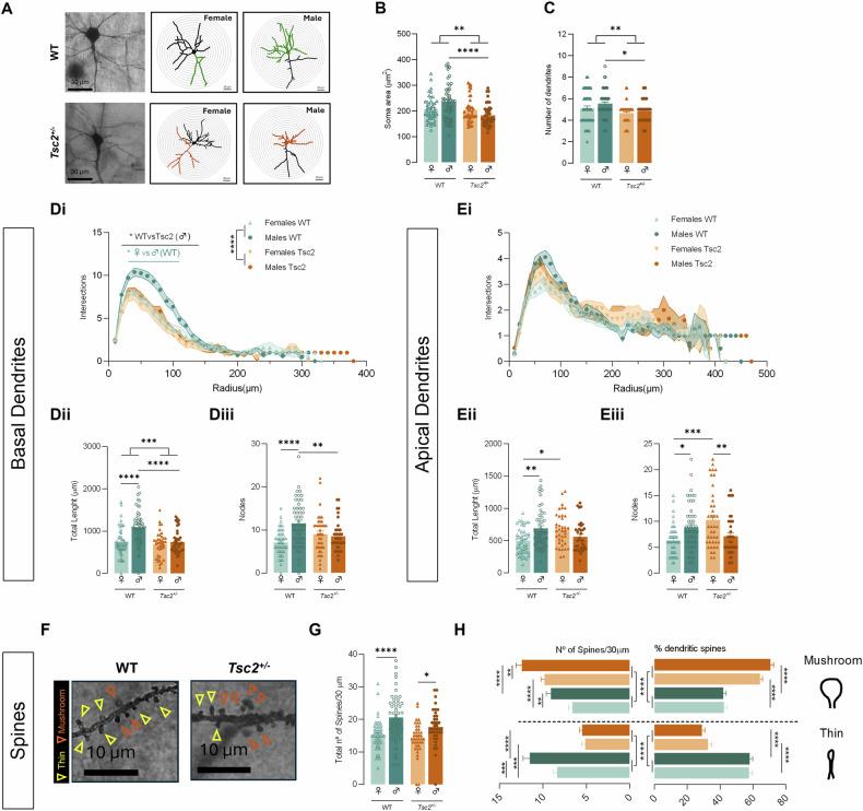
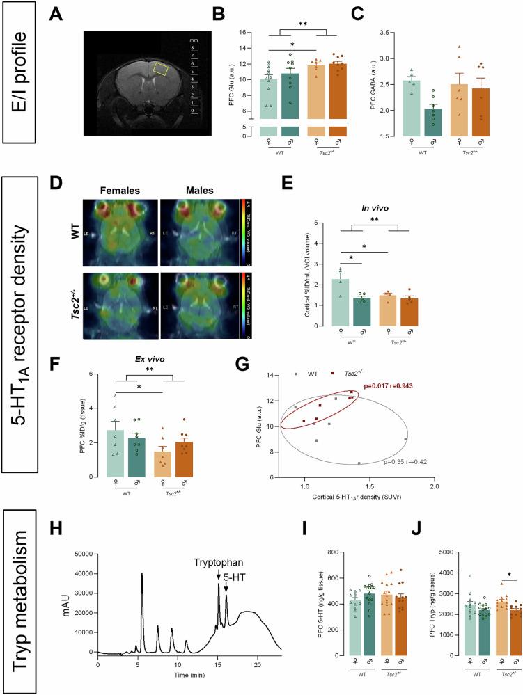
Social behavior is highly sensitive to brain network dysfunction caused by neuropsychiatric conditions like autism spectrum disorders (ASDs). Some studies suggest that autistic females show fewer social skill impairments than autistic males. However, the relationship between sex differences in social behavior and sexually dimorphic brain neurophysiology in ASD remains unclear. We hypothesize that sex-specific changes in cortical neurophysiology drive the sexual dimorphism observed in social behavior for ASD. To test this, we used male and female Tsc2 mice, a genetic ASD model, to examine cortical neuron morphology, the serotonergic system, E/I balance, structural connectivity, and social behavior. At the cellular level, transgenic males had shorter and less complex cortical basal dendrites, while transgenic females showed the opposite in apical dendrites. Notably, only Tsc2 females exhibited changes in the serotonergic system and E/I balance, with reduced cortical 5-HT receptor density and increased excitability. Additionally, activation of these serotonin receptors in transgenic animals correlated with E/I imbalance, highlighting inherent sexual dimorphisms in neuronal connectivity. In parallel, the TSC2 mouse model displayed sex-dependent changes in the structural connectivity of the cortex-amygdala-hippocampus circuit and social behavior: females showed a reduced number of axonal fiber pathways and reduced sociability, while males exhibited a loss of tissue density and deficits in social novelty. Moreover, in our ASD mouse model, better social performance correlated with the cortical serotonergic system. Our findings suggest that sex-dependent alterations in cortical neurophysiology, particularly in the serotonergic system, may contribute to the sexually dimorphic social behaviors observed in ASD.

摘要

社会行为对由自闭症谱系障碍(ASD)等神经精神疾病引起的脑网络功能障碍高度敏感。一些研究表明,自闭症女性表现出的社交技能损害比自闭症男性少。然而,ASD中社会行为的性别差异与大脑神经生理学性别二态性之间的关系仍不清楚。我们假设,皮质神经生理学的性别特异性变化驱动了ASD社会行为中观察到的性别二态性。为了验证这一点,我们使用了雄性和雌性Tsc2小鼠(一种遗传性ASD模型)来检查皮质神经元形态、血清素能系统、兴奋/抑制(E/I)平衡、结构连接性和社会行为。在细胞水平上,转基因雄性小鼠的皮质基底树突较短且不太复杂,而转基因雌性小鼠的顶端树突则相反。值得注意的是,只有Tsc2雌性小鼠的血清素能系统和E/I平衡发生了变化,皮质5-羟色胺受体密度降低,兴奋性增加。此外,转基因动物中这些血清素受体的激活与E/I失衡相关,突出了神经元连接中固有的性别二态性。同时,TSC2小鼠模型在皮质-杏仁核-海马回路的结构连接性和社会行为方面表现出性别依赖性变化:雌性小鼠的轴突纤维通路数量减少,社交能力降低,而雄性小鼠则表现出组织密度丧失和对社会新奇性的缺陷。此外,在我们的ASD小鼠模型中,更好的社会行为表现与皮质血清素能系统相关。我们的研究结果表明,皮质神经生理学的性别依赖性改变,特别是血清素能系统的改变,可能导致了ASD中观察到的性别二态性社会行为。

https://cdn.ncbi.nlm.nih.gov/pmc/blobs/630d/12279983/b0f86054f6f6/41398_2025_3464_Fig5_HTML.jpg
https://cdn.ncbi.nlm.nih.gov/pmc/blobs/630d/12279983/1facd68038b6/41398_2025_3464_Fig1_HTML.jpg
https://cdn.ncbi.nlm.nih.gov/pmc/blobs/630d/12279983/eff7201574ab/41398_2025_3464_Fig2_HTML.jpg
https://cdn.ncbi.nlm.nih.gov/pmc/blobs/630d/12279983/02f09657b393/41398_2025_3464_Fig3_HTML.jpg
https://cdn.ncbi.nlm.nih.gov/pmc/blobs/630d/12279983/a234ac44a27c/41398_2025_3464_Fig4_HTML.jpg
https://cdn.ncbi.nlm.nih.gov/pmc/blobs/630d/12279983/b0f86054f6f6/41398_2025_3464_Fig5_HTML.jpg
https://cdn.ncbi.nlm.nih.gov/pmc/blobs/630d/12279983/1facd68038b6/41398_2025_3464_Fig1_HTML.jpg
https://cdn.ncbi.nlm.nih.gov/pmc/blobs/630d/12279983/eff7201574ab/41398_2025_3464_Fig2_HTML.jpg
https://cdn.ncbi.nlm.nih.gov/pmc/blobs/630d/12279983/02f09657b393/41398_2025_3464_Fig3_HTML.jpg
https://cdn.ncbi.nlm.nih.gov/pmc/blobs/630d/12279983/a234ac44a27c/41398_2025_3464_Fig4_HTML.jpg
https://cdn.ncbi.nlm.nih.gov/pmc/blobs/630d/12279983/b0f86054f6f6/41398_2025_3464_Fig5_HTML.jpg

相似文献

1
Sex-specific cortical networks drive social behavior differences in an autism spectrum disorder model.性别特异性皮质网络驱动自闭症谱系障碍模型中的社会行为差异。
Transl Psychiatry. 2025 Jul 21;15(1):251. doi: 10.1038/s41398-025-03464-7.
2
Behavioral phenotyping identifies autism-like repetitive stereotypies in a Tsc2 haploinsufficient rat model.行为表型分析在Tsc2单倍体不足大鼠模型中鉴定出自闭症样重复刻板行为。
Behav Brain Funct. 2025 Jul 3;21(1):20. doi: 10.1186/s12993-025-00284-z.
3
Hippocampal Morphological Alterations and Oxidative Stress in Autism Spectrum Disorder Model Induced by Prenatal Exposure to Valproic Acid in Male and Female Mice.产前暴露于丙戊酸的雄性和雌性小鼠自闭症谱系障碍模型中的海马形态学改变和氧化应激
Hippocampus. 2025 Jul;35(4):e70024. doi: 10.1002/hipo.70024.
4
Sex differences in autism-like behavior and dopaminergic neurons in substantia nigra of juvenile mice prenatally exposed to valproate.孕期暴露于丙戊酸钠的幼年小鼠黑质多巴胺能神经元和自闭症样行为的性别差异。
Dev Psychobiol. 2024 Feb;66(2):e22469. doi: 10.1002/dev.22469.
5
Effects of Cannabidiol Isolated or in Association With Risperidone in an Animal Model of Autism.大麻二酚单独或联合利培酮在自闭症动物模型中的作用。
Dev Neurobiol. 2025 Jan;85(1):e22955. doi: 10.1002/dneu.22955.
6
Region-Specific Brain Volume Changes Emerge in Adolescence in the Valproic Acid Model of Autism and Parallel Human Findings.在丙戊酸自闭症模型中,特定区域的脑容量变化在青少年期出现,与人类研究结果相似。
Dev Neurosci. 2025;47(1):68-80. doi: 10.1159/000538932. Epub 2024 Apr 26.
7
Deficiency of calretinin in prefrontal cortex causes behavioral deficits relevant to autism spectrum disorder in mice.前额叶皮质中钙视网膜蛋白的缺乏会导致小鼠出现与自闭症谱系障碍相关的行为缺陷。
Mol Brain. 2025 Jul 12;18(1):61. doi: 10.1186/s13041-025-01233-7.
8
Differently different?: A commentary on the emerging social cognitive neuroscience of female autism.别样不同?:女性自闭症社会认知神经科学的新发展述评。
Biol Sex Differ. 2024 Jun 13;15(1):49. doi: 10.1186/s13293-024-00621-3.
9
Preclinical and clinical sex differences in the effects of alcohol on measures of brain dopamine: a systematic review.酒精对脑多巴胺测量指标影响的临床前及临床性别差异:一项系统综述
Biol Sex Differ. 2025 Apr 8;16(1):24. doi: 10.1186/s13293-025-00706-7.
10
Developmental Trajectory of Autistic-Like Behaviors in a Prenatal Valproic Acid Rat Model of Autism.自闭症产前丙戊酸大鼠模型中类自闭症行为的发育轨迹
Dev Psychobiol. 2025 Jan;67(1):e70008. doi: 10.1002/dev.70008.

本文引用的文献

1
Dendritic spines and their role in the pathogenesis of neurodevelopmental and neurological disorders.树突棘及其在神经发育和神经紊乱发病机制中的作用。
Rev Neurosci. 2024 Mar 5;35(5):489-502. doi: 10.1515/revneuro-2023-0151. Print 2024 Jul 26.
2
Amelioration of the brain structural connectivity is accompanied with changes of gut microbiota in a tuberous sclerosis complex mouse model.脑结构连接的改善伴随着肠道微生物群的变化在结节性硬化症复合征模型小鼠中。
Transl Psychiatry. 2024 Jan 31;14(1):68. doi: 10.1038/s41398-024-02752-y.
3
Is There a Bias Towards Males in the Diagnosis of Autism? A Systematic Review and Meta-Analysis.
自闭症诊断中是否存在对男性的偏见?一项系统综述与荟萃分析。
Neuropsychol Rev. 2025 Mar;35(1):153-176. doi: 10.1007/s11065-023-09630-2. Epub 2024 Jan 29.
4
The role of dendritic spines in epileptogenesis.树突棘在癫痫发生中的作用。
Front Cell Neurosci. 2023 Aug 2;17:1173694. doi: 10.3389/fncel.2023.1173694. eCollection 2023.
5
The role of the prefrontal cortex in social interactions of animal models and the implications for autism spectrum disorder.前额叶皮质在动物模型社交互动中的作用及其对自闭症谱系障碍的影响。
Front Psychiatry. 2023 Jun 20;14:1205199. doi: 10.3389/fpsyt.2023.1205199. eCollection 2023.
6
Regulation of the E/I-balance by the neural matrisome.神经基质组对兴奋/抑制平衡的调节
Front Mol Neurosci. 2023 Apr 18;16:1102334. doi: 10.3389/fnmol.2023.1102334. eCollection 2023.
7
Neurobehavioral sex-related differences in Nf1 mice: female show a "camouflaging"-type behavior.NF1 小鼠的神经行为性别差异:雌性表现出“伪装”型行为。
Biol Sex Differ. 2023 Apr 26;14(1):24. doi: 10.1186/s13293-023-00509-8.
8
Camouflage and masking behavior in adult autism.成人自闭症中的伪装和掩饰行为。
Front Psychiatry. 2023 Mar 16;14:1108110. doi: 10.3389/fpsyt.2023.1108110. eCollection 2023.
9
Sex Differences in Tryptophan Metabolism: A Systematic Review Focused on Neuropsychiatric Disorders.色氨酸代谢的性别差异:侧重于神经精神疾病的系统评价。
Int J Mol Sci. 2023 Mar 22;24(6):6010. doi: 10.3390/ijms24066010.
10
Early Identification of Autism Spectrum Disorder Among Children Aged 4 Years - Autism and Developmental Disabilities Monitoring Network, 11 Sites, United States, 2020.在 4 岁儿童中早期识别自闭症谱系障碍 - 自闭症和发育障碍监测网络,11 个地点,美国,2020 年。
MMWR Surveill Summ. 2023 Mar 24;72(1):1-15. doi: 10.15585/mmwr.ss7201a1.