Pertics Botond Zsombor, Tholt Gergely, Kis András, Szita Éva, Gerő Kornél, Gerstenbrand Regina, Simon Janka, Samu Ferenc
National Laboratory for Health Security, HUN-REN Centre for Agricultural Research Plant Protection Institute, Budapest, Hungary.
Department of Zoology, Plant Protection Institute, HUN-REN Centre for Agricultural Research, Budapest, Hungary.
Plant Methods. 2025 Jul 21;21(1):100. doi: 10.1186/s13007-025-01420-6.
Wheat dwarf virus (WDV) is a destructive cereal virus causing significant yield losses in wheat and barley. It is transmitted by the leafhopper and can persist in wild grasses between growing seasons, making reliable detection and strain differentiation critical for disease management.
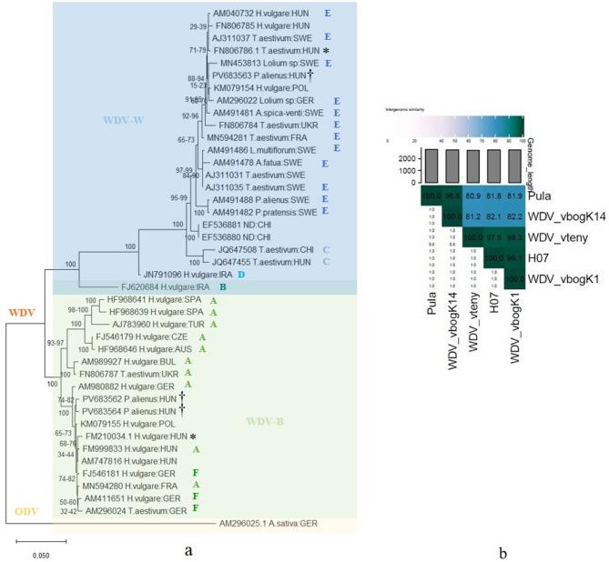
We developed a comprehensive PCR toolkit for WDV by analysing 38 complete genome sequences, reviewing, validating, and upgrading existing primers and designing new primers spanning multiple viral genome regions. The primer toolkit achieved high diagnostic and analytical specificity as it consistently detected WDV in plants and insect vectors. This enabled the separation of WDV wheat- and barley-strains through a two-step workflow: screening with universal primers, and strain assignment with strain-specific primer pairs. Field testing across 13 Hungarian sites revealed barley strain dominance in the samples, infecting not only barley but also wheat and multiple grass species. Our surveys identified three previously undocumented reservoir grasses adding to the reviewed host range of 42 species. Complete genome sequencing of one wheat-strain and two barley-strain isolates confirmed > 99% intra-strain nucleotide identity but only ~ 85% between strains. Spatial mapping demonstrated virus concentration in grassy islands with declining titers toward cultivated areas, suggesting these serve as infection reservoirs.
This validated primer panel provides a robust framework for studying WDV epidemiology and developing targeted management strategies for this economically important pathogen. Understanding this model of virus-vector system and the improvement of the presented methods are key factors to combat other similarly operating plant-vector-pathogen systems.
The online version contains supplementary material available at 10.1186/s13007-025-01420-6.
小麦矮缩病毒(WDV)是一种具有破坏性的谷类病毒,会导致小麦和大麦大幅减产。它由叶蝉传播,并且在生长季节之间能够在野草中存活,因此可靠的检测和毒株区分对于病害管理至关重要。
我们通过分析38个完整基因组序列、审查、验证和升级现有引物以及设计跨越多个病毒基因组区域的新引物,开发了一套针对WDV的综合PCR工具包。该引物工具包具有很高的诊断和分析特异性,因为它能够持续检测植物和昆虫载体中的WDV。这使得通过两步工作流程分离WDV小麦和大麦毒株成为可能:先用通用引物进行筛选,然后用毒株特异性引物对进行毒株鉴定。在匈牙利的13个地点进行的田间测试表明,样本中大麦毒株占主导地位,不仅感染大麦,还感染小麦和多种草类。我们的调查发现了三种之前未记录的宿主草类,使已审查的宿主范围增加到42种。对一株小麦毒株和两株大麦毒株分离物进行的全基因组测序证实,株内核苷酸同一性>99%,但毒株之间仅约为85%。空间图谱显示病毒集中在草丛中,向种植区的滴度逐渐下降,表明这些草丛是感染源。
这个经过验证的引物组为研究WDV流行病学和为这种经济上重要的病原体制定有针对性的管理策略提供了一个强大的框架。了解这种病毒-载体系统模型以及改进所提出的方法是对抗其他类似运作的植物-载体-病原体系统的关键因素。
在线版本包含可在10.1186/s13007-025-01420-6获取的补充材料。