Suppr超能文献

视网膜类器官中ABCA4错义变体及潜在小分子挽救作用的研究

Investigation of ABCA4 Missense Variants and Potential Small Molecule Rescue in Retinal Organoids.

作者信息

Piccolo Davide, Sladen Paul, Guarascio Rosellina, Ziaka Kalliopi, Cheetham Michael E

机构信息

UCL Institute of Ophthalmology, University College London, London, United Kingdom.

出版信息

Invest Ophthalmol Vis Sci. 2025 Jul 1;66(9):58. doi: 10.1167/iovs.66.9.58.

Abstract

PURPOSE

ABCA4-related retinopathy is the most common monogenic eye disorder in the world and is currently untreatable. Missense variants in ABCA4 constitute ∼60% of causal ABCA4-related retinopathy variants, often resulting in misfolded or dysfunctional protein products. Despite their prevalence, the molecular mechanisms by which these missense mutations impair ABCA4 function are not fully understood, primarily due to limitations in suitable cellular models. In this study, we investigated the cellular and molecular consequences of ABCA4 missense variants using a human photoreceptor-like model system.

METHODS

We used CRISPR/Cas9 technology to introduce two ABCA4 missense misfolding variants, T983A and R2077W, which are associated with ABCA4-associated retinopathy, into control induced pluripotent stem cells (iPSCs). The iPSCs were differentiated into retinal organoids, characterized and treated with small molecules.

RESULTS

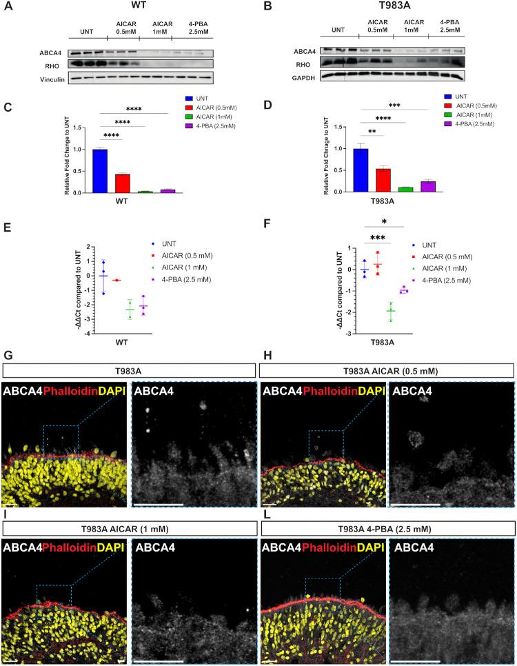
The expression level of ABCA4 missense proteins was reduced compared to WT ABCA4 suggesting the variants were degraded in a photoreceptor-like environment. The localization of the missense variants was also altered with negligible ABCA4 detectable in the retinal organoid outer segments compared to the isogenic control. Two small molecule compounds, AICAR and 4-PBA, previously identified as potential ABCA4 folding correctors in vitro, were tested for their ability to enhance ABCA4 traffic to the outer segment. The compounds did not appear to promote ABCA4 folding and traffic in photoreceptors and instead led to a decrease in ABCA4 transcript levels and protein.

CONCLUSIONS

These data highlight that retinal organoids are an exquisite model to investigate pathogenic variants in ABCA4 and test small compounds for translation to the human retina.

摘要

目的

ABCA4相关视网膜病变是世界上最常见的单基因眼病,目前无法治疗。ABCA4中的错义变体约占ABCA4相关视网膜病变致病变体的60%,常导致蛋白质产物错误折叠或功能失调。尽管它们很常见,但这些错义突变损害ABCA4功能的分子机制尚未完全了解,主要是由于合适的细胞模型存在局限性。在本研究中,我们使用人类光感受器样模型系统研究了ABCA4错义变体的细胞和分子后果。

方法

我们使用CRISPR/Cas9技术将两个与ABCA4相关视网膜病变相关的ABCA4错义错折叠变体T983A和R2077W引入对照诱导多能干细胞(iPSC)中。将iPSC分化为视网膜类器官,进行表征并用小分子处理。

结果

与野生型ABCA4相比,ABCA4错义蛋白的表达水平降低,表明这些变体在光感受器样环境中被降解。错义变体的定位也发生了改变,与同基因对照相比,在视网膜类器官外段中可检测到的ABCA4微乎其微。测试了两种先前在体外被鉴定为潜在ABCA4折叠校正剂的小分子化合物AICAR和4-PBA增强ABCA4向外段运输的能力。这些化合物似乎没有促进光感受器中ABCA4的折叠和运输,反而导致ABCA4转录水平和蛋白下降。

结论

这些数据表明,视网膜类器官是研究ABCA4致病变体和测试小分子化合物向人类视网膜转化的理想模型。

https://cdn.ncbi.nlm.nih.gov/pmc/blobs/741f/12302050/43782e6df4c5/iovs-66-9-58-f001.jpg

文献检索

告别复杂PubMed语法,用中文像聊天一样搜索,搜遍4000万医学文献。AI智能推荐,让科研检索更轻松。

立即免费搜索

文件翻译

保留排版,准确专业,支持PDF/Word/PPT等文件格式,支持 12+语言互译。

免费翻译文档

深度研究

AI帮你快速写综述,25分钟生成高质量综述,智能提取关键信息,辅助科研写作。

立即免费体验