Suppr超能文献

伤寒沙门氏菌肠道侵袭引发与疾病预后相关的缺氧免疫亚群。

Salmonella Typhi gut invasion drives hypoxic immune subsets associated with disease outcomes.

作者信息

Bossel Ben-Moshe Noa, Hen-Avivi Shelly, Levy Efrati Liron, Veinman Leia, Hill Jennifer, O'Connor Daniel, Verheul Marije, Stockdale Lisa, McLean Florence, Pollard Andrew J, Avraham Roi

机构信息

Department of Immunology and Regenerative Biology, Weizmann Institute of Science, Rehovot, Israel.

Department of Paediatrics, Oxford Vaccine Group, University of Oxford, and the NIHR Oxford Biomedical Research Centre, Oxford, UK.

出版信息

Nat Commun. 2025 Jul 22;16(1):6755. doi: 10.1038/s41467-025-62136-8.

Abstract

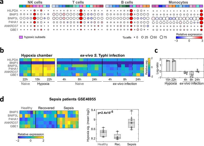
Salmonella Typhi (S. Typhi), the causative agent of typhoid disease, remains a major public health concern. Owing to the human-restricted nature of S. Typhi, studies of typhoid pathogenesis in animal models are limited to a murine non-typhoidal pathogen. More recently, human challenge models have been conducted, providing insight into immune correlates of infection outcomes, which are still incompletely understood. Here, we performed an integrated single-cell analysis of immune responses from the human S. Typhi challenge model and mouse model of typhoid disease, to associate biological mechanism with human infection outcome. Most prominent, we revealed immune subsets with a hypoxia-related signature in the blood of individuals who developed disease in the human challenge model. This signature was also evident in the mouse model in activated macrophages infiltrating into the Peyer's patches, but not during infection with a mutant strain impaired for gut invasion. We further identified hypoxia-related signature as a general immune correlate of disease outcome in other infection-and inflammatory-related diseases. Collectively, we identified a hypoxia-associated immune signature that correlates with disease outcomes in humans. Using a mouse model, we demonstrated that this signature is driven by bacterial invasion to the Peyer's patches, implicating a causal role in the pathogenesis of typhoid fever.

摘要

伤寒杆菌(Salmonella Typhi,S. Typhi)是伤寒病的病原体,仍然是一个主要的公共卫生问题。由于伤寒杆菌具有人类特异性,在动物模型中对伤寒发病机制的研究仅限于鼠类非伤寒病原体。最近,已经开展了人体挑战模型研究,为仍未完全了解的感染结果免疫相关因素提供了见解。在此,我们对人体伤寒杆菌挑战模型和伤寒病小鼠模型的免疫反应进行了综合单细胞分析,以将生物学机制与人体感染结果联系起来。最显著的是,我们在人体挑战模型中患病个体的血液中发现了具有缺氧相关特征的免疫亚群。这种特征在小鼠模型中也很明显,在浸润到派尔集合淋巴结的活化巨噬细胞中存在,但在用肠道侵袭受损的突变菌株感染期间不存在。我们进一步确定缺氧相关特征是其他感染和炎症相关疾病中疾病结果的一般免疫相关因素。总体而言,我们确定了一种与人类疾病结果相关的缺氧相关免疫特征。使用小鼠模型,我们证明这种特征是由细菌侵袭派尔集合淋巴结驱动的,这表明其在伤寒热发病机制中起因果作用。

https://cdn.ncbi.nlm.nih.gov/pmc/blobs/6bb9/12284161/aa92f79ae34d/41467_2025_62136_Fig1_HTML.jpg

文献检索

告别复杂PubMed语法,用中文像聊天一样搜索,搜遍4000万医学文献。AI智能推荐,让科研检索更轻松。

立即免费搜索

文件翻译

保留排版,准确专业,支持PDF/Word/PPT等文件格式,支持 12+语言互译。

免费翻译文档

深度研究

AI帮你快速写综述,25分钟生成高质量综述,智能提取关键信息,辅助科研写作。

立即免费体验