• 文献检索
  • 文档翻译
  • 深度研究
  • 学术资讯
  • Suppr Zotero 插件Zotero 插件
  • 邀请有礼
  • 套餐&价格
  • 历史记录
应用&插件
Suppr Zotero 插件Zotero 插件浏览器插件Mac 客户端Windows 客户端微信小程序
定价
高级版会员购买积分包购买API积分包
服务
文献检索文档翻译深度研究API 文档MCP 服务
关于我们
关于 Suppr公司介绍联系我们用户协议隐私条款
关注我们

Suppr 超能文献

核心技术专利:CN118964589B侵权必究
粤ICP备2023148730 号-1Suppr @ 2026

文献检索

告别复杂PubMed语法,用中文像聊天一样搜索,搜遍4000万医学文献。AI智能推荐,让科研检索更轻松。

立即免费搜索

文件翻译

保留排版,准确专业,支持PDF/Word/PPT等文件格式,支持 12+语言互译。

免费翻译文档

深度研究

AI帮你快速写综述,25分钟生成高质量综述,智能提取关键信息,辅助科研写作。

立即免费体验

BTNL9通过抑制CDC20诱导胰腺癌G2/M期阻滞发挥抗癌作用。

BTNL9 exerts anti-cancer effects by inhibiting CDC20 to induce G2/M arrest in pancreatic cancer.

作者信息

Xiao Mao, Luo Zhi-Yan, Yu Ai-Ru, Xu Ke, Zhou Wei

机构信息

Department of Respiratory Medicine, Second People's Hospital of Xindu Distrct, Chengdu 610501, Sichuan Province, China.

Department of Emergency, Second People's Hospital of Xindu Distrct, Chengdu 610501, Sichuan Province, China.

出版信息

World J Gastrointest Oncol. 2025 Jul 15;17(7):108274. doi: 10.4251/wjgo.v17.i7.108274.

DOI:10.4251/wjgo.v17.i7.108274
PMID:40697247
原文链接:https://pmc.ncbi.nlm.nih.gov/articles/PMC12278206/
Abstract

BACKGROUND

Pancreatic cancer (PC) is an aggressive malignancy. As a member of the BTN/BTNL family, BTNL9 has been identified as a tumor suppressor in breast cancer, lung adenocarcinoma, and colon cancer; however, its role and underlying mechanisms in PC remain to be elucidated.

AIM

To investigate the role of BTNL9 in the pathogenesis and development of PC.

METHODS

The difference of BTNL9 expression in cancer and adjacent normal tissues was analyzed by RNA sequencing data from a public database and tissue microarray detection. The relationship between BTNL9 expression and the prognosis of patients was also studied. The effects of BTNL9 on proliferation, metastasis, and cell cycle of PC cells were investigated by phenotypic experiments. The mechanism was investigated by RNA sequencing, western blotting, and immunofluorescence detection.

RESULTS

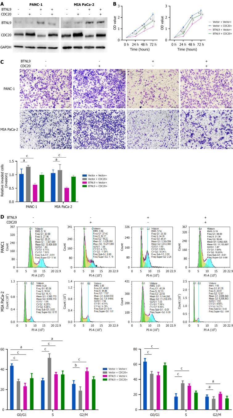
The mRNA and protein levels of BTNL9 in PC tissues were downregulated compared with normal tissues. Based on survival data from The Cancer Genome Atlas and tissue microarray, BTNL9 was an independent influencing factor for overall survival, and its low expression predicted a shortened overall survival of patients. , BTNL9 could inhibit cell proliferation and metastasis in both PANC-1 and MIA PaCa-2 cells and induce cell cycle arrest in G2/M phases. Downregulation of BTNL9 could activate the cell cycle signaling pathway. Furthermore, overexpression of BTNL9 could significantly inhibit the expression of cell division cycle 20 (CDC20). Rescue experiments demonstrated that overexpression of CDC20 reversed the effect of BTNL9 on the proliferation, metastasis, and cell cycle of PC cells.

CONCLUSION

The expression of BTNL9 was downregulated in PC, and it has the prediction ability for prognosis. Functionally, BTNL9 exerted an anti-cancer effect by suppressing downstream CDC20 expression in PC.

摘要

背景

胰腺癌(PC)是一种侵袭性恶性肿瘤。作为BTN/BTNL家族的成员,BTNL9已被确定为乳腺癌、肺腺癌和结肠癌中的肿瘤抑制因子;然而,其在胰腺癌中的作用及潜在机制仍有待阐明。

目的

探讨BTNL9在胰腺癌发病机制和发展中的作用。

方法

通过公共数据库的RNA测序数据和组织芯片检测分析BTNL9在癌组织和癌旁正常组织中的表达差异。还研究了BTNL9表达与患者预后的关系。通过表型实验研究BTNL9对胰腺癌细胞增殖、转移和细胞周期的影响。通过RNA测序、蛋白质免疫印迹和免疫荧光检测研究其机制。

结果

与正常组织相比,胰腺癌组织中BTNL9的mRNA和蛋白质水平下调。基于癌症基因组图谱的生存数据和组织芯片,BTNL9是总生存的独立影响因素,其低表达预示患者总生存期缩短。BTNL9可抑制PANC-1和MIA PaCa-2细胞的增殖和转移,并诱导细胞周期阻滞在G2/M期。BTNL9的下调可激活细胞周期信号通路。此外,BTNL9的过表达可显著抑制细胞分裂周期蛋白20(CDC20)的表达。挽救实验表明,CDC20的过表达逆转了BTNL9对胰腺癌细胞增殖、转移和细胞周期的影响。

结论

BTNL9在胰腺癌中表达下调,具有预后预测能力。在功能上,BTNL9通过抑制胰腺癌下游CDC20的表达发挥抗癌作用。

https://cdn.ncbi.nlm.nih.gov/pmc/blobs/012b/12278206/e4d88073775f/wjgo-17-7-108274-g005.jpg
https://cdn.ncbi.nlm.nih.gov/pmc/blobs/012b/12278206/f3dc512c0d55/wjgo-17-7-108274-g001.jpg
https://cdn.ncbi.nlm.nih.gov/pmc/blobs/012b/12278206/36dfea1332eb/wjgo-17-7-108274-g002.jpg
https://cdn.ncbi.nlm.nih.gov/pmc/blobs/012b/12278206/17191adcb487/wjgo-17-7-108274-g003.jpg
https://cdn.ncbi.nlm.nih.gov/pmc/blobs/012b/12278206/7851cc14fea7/wjgo-17-7-108274-g004.jpg
https://cdn.ncbi.nlm.nih.gov/pmc/blobs/012b/12278206/e4d88073775f/wjgo-17-7-108274-g005.jpg
https://cdn.ncbi.nlm.nih.gov/pmc/blobs/012b/12278206/f3dc512c0d55/wjgo-17-7-108274-g001.jpg
https://cdn.ncbi.nlm.nih.gov/pmc/blobs/012b/12278206/36dfea1332eb/wjgo-17-7-108274-g002.jpg
https://cdn.ncbi.nlm.nih.gov/pmc/blobs/012b/12278206/17191adcb487/wjgo-17-7-108274-g003.jpg
https://cdn.ncbi.nlm.nih.gov/pmc/blobs/012b/12278206/7851cc14fea7/wjgo-17-7-108274-g004.jpg
https://cdn.ncbi.nlm.nih.gov/pmc/blobs/012b/12278206/e4d88073775f/wjgo-17-7-108274-g005.jpg

相似文献

1
BTNL9 exerts anti-cancer effects by inhibiting CDC20 to induce G2/M arrest in pancreatic cancer.BTNL9通过抑制CDC20诱导胰腺癌G2/M期阻滞发挥抗癌作用。
World J Gastrointest Oncol. 2025 Jul 15;17(7):108274. doi: 10.4251/wjgo.v17.i7.108274.
2
Caveolin-1 inhibits the proliferation and invasion of lung adenocarcinoma via EGFR degradation.小窝蛋白-1通过表皮生长因子受体(EGFR)降解抑制肺腺癌的增殖和侵袭。
Sci Rep. 2025 Jul 1;15(1):21654. doi: 10.1038/s41598-025-05259-8.
3
[Volume and health outcomes: evidence from systematic reviews and from evaluation of Italian hospital data].[容量与健康结果:来自系统评价和意大利医院数据评估的证据]
Epidemiol Prev. 2013 Mar-Jun;37(2-3 Suppl 2):1-100.
4
Comparison of Two Modern Survival Prediction Tools, SORG-MLA and METSSS, in Patients With Symptomatic Long-bone Metastases Who Underwent Local Treatment With Surgery Followed by Radiotherapy and With Radiotherapy Alone.两种现代生存预测工具 SORG-MLA 和 METSSS 在接受手术联合放疗和单纯放疗治疗有症状长骨转移患者中的比较。
Clin Orthop Relat Res. 2024 Dec 1;482(12):2193-2208. doi: 10.1097/CORR.0000000000003185. Epub 2024 Jul 23.
5
Are Current Survival Prediction Tools Useful When Treating Subsequent Skeletal-related Events From Bone Metastases?当前的生存预测工具在治疗骨转移后的骨骼相关事件时有用吗?
Clin Orthop Relat Res. 2024 Sep 1;482(9):1710-1721. doi: 10.1097/CORR.0000000000003030. Epub 2024 Mar 22.
6
Systemic treatments for metastatic cutaneous melanoma.转移性皮肤黑色素瘤的全身治疗
Cochrane Database Syst Rev. 2018 Feb 6;2(2):CD011123. doi: 10.1002/14651858.CD011123.pub2.
7
M1 Macrophage-Derived TNF-α Promotes Pancreatic Cancer Ferroptosis Via p38 MAPK-ACSL4 Pathway.M1型巨噬细胞衍生的肿瘤坏死因子-α通过p38丝裂原活化蛋白激酶-长链脂酰辅酶A合成酶4途径促进胰腺癌铁死亡。
Curr Mol Med. 2025 Jul 10. doi: 10.2174/0115665240374551250630075409.
8
[Expression of SIPA1 in colorectal cancer and its impact on its biological behavior].[信号通路抑制因子1在结直肠癌中的表达及其对其生物学行为的影响]
Zhonghua Zhong Liu Za Zhi. 2025 Jul 23;47(7):657-668. doi: 10.3760/cma.j.cn112152-20240812-00338.
9
Upregulated SAE1 Drives Tumorigenesis and Is Associated with Poor Clinical Outcomes in Breast Cancer.SAE1上调驱动肿瘤发生并与乳腺癌不良临床预后相关。
Breast J. 2024 Jun 30;2024:2981722. doi: 10.1155/2024/2981722. eCollection 2024.
10
Integrin αVβ1-activated PYK2 promotes the progression of non-small-cell lung cancer via the STAT3-VGF axis.整合素 αVβ1 激活的 PYK2 通过 STAT3-VGF 轴促进非小细胞肺癌的进展。
Cell Commun Signal. 2024 Jun 6;22(1):313. doi: 10.1186/s12964-024-01639-1.

本文引用的文献

1
Global cancer statistics 2022: GLOBOCAN estimates of incidence and mortality worldwide for 36 cancers in 185 countries.2022 年全球癌症统计数据:全球 185 个国家和地区 36 种癌症的发病率和死亡率全球估计数。
CA Cancer J Clin. 2024 May-Jun;74(3):229-263. doi: 10.3322/caac.21834. Epub 2024 Apr 4.
2
Adagrasib in Advanced Solid Tumors Harboring a Mutation.在携带突变的晚期实体瘤中应用阿达格拉西布
J Clin Oncol. 2023 Sep 1;41(25):4097-4106. doi: 10.1200/JCO.23.00434. Epub 2023 Apr 26.
3
FGFR2 fusion in metastatic pancreatic ductal adenocarcinoma: Is there hope?
转移性胰腺导管腺癌中的FGFR2融合:有希望吗?
Eur J Cancer. 2022 Nov;176:168-170. doi: 10.1016/j.ejca.2022.09.016. Epub 2022 Oct 13.
4
Remarkable response of -mutated metastatic pancreatic cancer to BRAF/MEK inhibition: a case report.BRAF/MEK抑制对BRAF突变转移性胰腺癌的显著反应:一例报告
Gastroenterol Rep (Oxf). 2021 Sep 13;10:goab031. doi: 10.1093/gastro/goab031. eCollection 2022.
5
BTNL9 is frequently downregulated and inhibits proliferation and metastasis via the P53/CDC25C and P53/GADD45 pathways in breast cancer.BTNL9 常被下调,通过 P53/CDC25C 和 P53/GADD45 通路抑制乳腺癌的增殖和转移。
Biochem Biophys Res Commun. 2021 May 14;553:17-24. doi: 10.1016/j.bbrc.2021.03.022. Epub 2021 Mar 20.
6
KRAS Inhibition with Sotorasib in Advanced Solid Tumors.索托拉西布治疗晚期实体瘤的 KRAS 抑制作用。
N Engl J Med. 2020 Sep 24;383(13):1207-1217. doi: 10.1056/NEJMoa1917239. Epub 2020 Sep 20.
7
Larotrectinib in patients with TRK fusion-positive solid tumours: a pooled analysis of three phase 1/2 clinical trials.拉罗替尼治疗 TRK 融合阳性实体瘤患者的疗效:三项 I/II 期临床试验的汇总分析。
Lancet Oncol. 2020 Apr;21(4):531-540. doi: 10.1016/S1470-2045(19)30856-3. Epub 2020 Feb 24.
8
Combined Expression of Plasma Thrombospondin-2 and CA19-9 for Diagnosis of Pancreatic Cancer and Distal Cholangiocarcinoma: A Proteome Approach.联合检测血浆血栓调节蛋白-2 和 CA19-9 对胰腺癌和远端胆管癌的诊断价值:一种蛋白质组学方法。
Oncologist. 2020 Apr;25(4):e634-e643. doi: 10.1634/theoncologist.2019-0680. Epub 2020 Jan 14.
9
Entrectinib in patients with advanced or metastatic NTRK fusion-positive solid tumours: integrated analysis of three phase 1-2 trials.恩曲替尼治疗晚期或转移性 NTRK 融合阳性实体瘤患者的疗效:三项 I/II 期临床试验的整合分析。
Lancet Oncol. 2020 Feb;21(2):271-282. doi: 10.1016/S1470-2045(19)30691-6. Epub 2019 Dec 11.
10
Maintenance Olaparib for Germline -Mutated Metastatic Pancreatic Cancer.维持奥拉帕利治疗种系突变转移性胰腺癌。
N Engl J Med. 2019 Jul 25;381(4):317-327. doi: 10.1056/NEJMoa1903387. Epub 2019 Jun 2.