Suppr超能文献

由肠道微生物群精心编排的1型干扰素信号传导可抑制与维生素D3信号传导相关的IgE介导的过敏反应。

Type 1 interferon signalling orchestrated by gut microbiota suppresses IgE-mediated anaphylaxis associated with vitamin D3 signalling.

作者信息

Chen Bangtao, Song Tingting, Hao Fei, Yang Zhi, Yang Jing

机构信息

Department of Dermatology, Chongqing University Three Gorges Hospital, School of Medicine, Chongqing University, Chongqing, 404100, People's Republic of China.

Department of Dermatology, Third Affiliated Hospital of Chongqing Medical University, Chongqing, 401120, People's Republic of China.

出版信息

World Allergy Organ J. 2025 Jul 15;18(8):101089. doi: 10.1016/j.waojou.2025.101089. eCollection 2025 Aug.

Abstract

OBJECTIVE

IgE/antigen (Ag)-mediated systemic anaphylaxis (SA) involves alterations in type 1 interferon (IFN1), vitamin D3(VD3) and the gut microbiota. However, their interactions remain largely unknown. This study aimed to investigate the interactions between IFN1 and VD3 signalling at steady-state and their relationships with the gut microbiota underlying SA.

METHODS

Female adult C57BL/6 mice lacking IFN1 alpha receptor subunit 1 (, ), immune-related GTPase family M protein 1 (, ) or VD3 receptor (, ) were intravenously (IV) administered with IgE/Ag to induce passive SA (PSA) or intraperitoneally (IP) administered ovalbumin (OVA) on days 1, 15, and 29, followed by IV OVA on day 43 to induce active SA (ASA). IFNα (5000 U, 2 doses) and IFNα (3500 U, 12 doses) were IP administered in PSA and ASA models, respectively. Supplementation of VD3 (VD3-rich diet for 3 weeks) or bacteria (oral administration daily for 6 weeks) was performed. The effects of IFN1 and VD3 signalling on the activation of murine bone marrow-derived mast cells (mBMMCs) were tested .

RESULTS

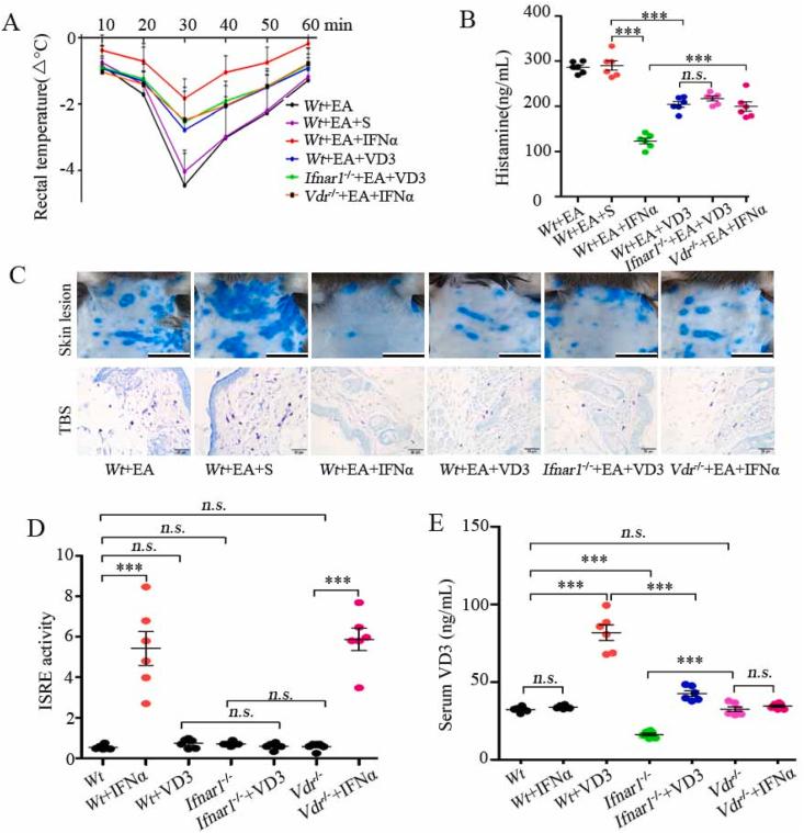
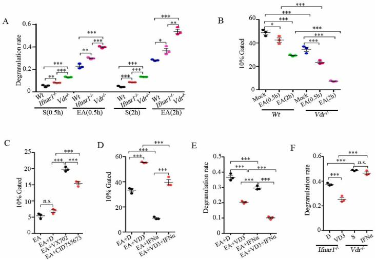
Compared to wild-type () mice, both PSA and ASA were more severe in or mice (with greater severity in than in mice), but were significantly attenuated in mice. The inhibitory effects of exogenous IFNα on PSA and OVA-IgE production were partially impaired in mice, while the inhibitory effects of exogenous VD3 remained intact in mice. At steady state, the serum VD3 levels decreased in and increased in mice, whereas the serum IFN1 levels remained unchanged in mice. During IgE production, endogenous IFN1 and VD3 expressions, along with faecal and , decreased. Oral supplementation with significantly inhibited IgE production via the IFN1/VD3 axis, whereas moderately reduced IgE production by slightly upregulating VD3 expression independent of IFN1 modulation. Both spontaneous- and induced-degranulation were more prominent in than in mBMMCs. IgE/Ag stimulation led to a greater reduction in membrane IFNAR1 in than in mBMMCs. Inhibition of P38 and PKD2 kinase significantly and partially rescued membrane IFNAR1 expression in mBMMCs, respectively. Exogenous VD3 could reverse the IFNAR1 reduction and thereby enhance IFNα-mediated anti-degranulation in mBMMCs, an effect that was lost in mBMMCs.

CONCLUSIONS

These findings demonstrate that IFN1 homeostasis is more relevant for limiting SA, partially through maintaining VD3 expression. A reduction in gut promotes IgE production by disrupting the IFN1/VD3 axis VD3 appears more potent than IFNα in exerting anti-degranulation effects, as it antagonises the downregulation of membrane IFNAR1 on mBMMCs .

摘要

目的

IgE/抗原(Ag)介导的全身性过敏反应(SA)涉及1型干扰素(IFN1)、维生素D3(VD3)和肠道微生物群的改变。然而,它们之间的相互作用在很大程度上仍不清楚。本研究旨在探讨稳态下IFN1和VD3信号之间的相互作用及其与SA潜在肠道微生物群的关系。

方法

对缺乏IFN1α受体亚基1( )、免疫相关GTP酶家族M蛋白1( )或VD3受体( )的成年雌性C57BL/6小鼠静脉内(IV)给予IgE/Ag以诱导被动SA(PSA),或在第1、15和29天腹腔内(IP)给予卵清蛋白(OVA),随后在第43天静脉内给予OVA以诱导主动SA(ASA)。分别在PSA和ASA模型中腹腔内注射IFNα(5000 U,2剂)和IFNα(3500 U,12剂)。进行VD3补充(富含VD3的饮食3周)或细菌补充(每天口服6周)。测试IFN1和VD3信号对小鼠骨髓来源肥大细胞(mBMMCs)激活的影响。

结果

与野生型( )小鼠相比,PSA和ASA在 或 小鼠中更严重( 小鼠比 小鼠更严重),但在 小鼠中显著减轻。外源性IFNα对PSA和OVA-IgE产生的抑制作用在 小鼠中部分受损,而外源性VD3的抑制作用在 小鼠中保持完整。在稳态下, 小鼠血清VD3水平降低, 小鼠血清VD3水平升高,而 小鼠血清IFN1水平保持不变。在IgE产生过程中,内源性IFN1和VD3表达以及粪便 和 减少。口服补充 通过IFN1/VD3轴显著抑制IgE产生,而 通过轻微上调VD3表达(独立于IFN1调节)适度降低IgE产生。 小鼠的自发脱颗粒和诱导脱颗粒均比 mBMMCs更明显。IgE/Ag刺激导致 mBMMCs中膜IFNAR1的减少比 mBMMCs中更大。抑制P38和PKD2激酶分别显著和部分挽救了 mBMMCs中膜IFNAR1的表达。外源性VD3可以逆转IFNAR1的减少,从而增强IFNα介导的 mBMMCs中的抗脱颗粒作用,而在 mBMMCs中这种作用丧失。

结论

这些发现表明,IFN1稳态对于限制SA更相关,部分是通过维持VD3表达。肠道 的减少通过破坏IFN1/VD3轴促进IgE产生。VD3在发挥抗脱颗粒作用方面似乎比IFNα更有效,因为它拮抗mBMMCs上膜IFNAR1的下调。

https://cdn.ncbi.nlm.nih.gov/pmc/blobs/384a/12281519/eb2ad75771db/gr1.jpg

文献检索

告别复杂PubMed语法,用中文像聊天一样搜索,搜遍4000万医学文献。AI智能推荐,让科研检索更轻松。

立即免费搜索

文件翻译

保留排版,准确专业,支持PDF/Word/PPT等文件格式,支持 12+语言互译。

免费翻译文档

深度研究

AI帮你快速写综述,25分钟生成高质量综述,智能提取关键信息,辅助科研写作。

立即免费体验