Suppr超能文献

双氢青蒿素通过激活Keap1-Nrf2信号通路抑制软骨细胞衰老,从而改善关节积血诱导的软骨退变。

Dihydroartemisinin ameliorates hemarthrosis-induced cartilage degeneration by suppressing chondrocyte senescence via activation of Keap1-Nrf2 signaling pathway.

作者信息

Zeng Qinghe, Feng Yongjia, Huang Haipeng, Zou Kaiao, Chen Wenzhe, Li Xuefeng, Huang Yuliang, Wang Weidong, Yuan Wenhua, Wang Pinger, Tong Peijian, Jin Hongting, Chen Jiali

机构信息

Institute of Orthopaedics and Traumatology, The First Affiliated Hospital of Zhejiang Chinese Medical University, Zhejiang Provincial Hospital of Chinese Medicine, Hangzhou, Zhejiang, China.

The First College of Clinical Medicine, Zhejiang Chinese Medical University, Hangzhou, China.

出版信息

J Orthop Translat. 2025 Apr 24;52:192-208. doi: 10.1016/j.jot.2025.04.006. eCollection 2025 May.

Abstract

BACKGROUND

Joint bleeding (hemarthrosis) is a major manifestation of joint trauma, especially repeated and spontaneous in hemophilia patients. Hemarthrosis has been identified to induce the excessive reactive oxygen species (ROS) accumulation and permanent damage in articular cartilage. Dihydroartemisinin (DHA), a well-known clinical anti-malaria drug with few sides effects therapy, has been reported to possess anti-oxidative activity. This study was aimed at exploring the effect of DHA on blood-induced cartilage erosion and its underlying mechanisms.

METHODS

Two distinct hemarthrosis models were constructed respectively by fresh blood joint injection in WT and joint needle puncture in mice, and then treated with DHA (10 or 20 mg/kg/day) for 4 weeks. chondrocytes treated with frozen-thaw blood and DHA (1, 5 or 10 μM) for 24 h. Histopathological, immunofluorescence and western blotting were investigated to demonstrate the effects of DHA on blood-induced chondrocyte senescence, ROS accumulation and extracellular matrix (ECM) degradation. Additionally, Nrf2 inhibitor (MLB385, 30 mg/kg for once a four days) and Nrf2-siRNA were used to investigate the relationship between DHA and Nrf2/Keap1 signaling and , respectively.

RESULTS

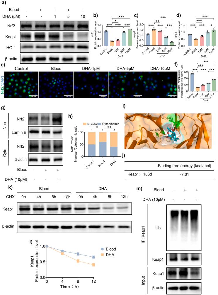
DHA remarkably ameliorated the cartilage degeneration in both two hemarthrosis models. Similarly, experiments confirmed that DHA promoted the synthesis of ECM in blood-stimulated chondrocytes with a dose-dependent manner. DHA also effectively suppressed blood-induced chondrocyte senescence and ROS accumulation. Mechanistically, DHA activated the Nrf2 signaling by accelerating Keap1 ubiquitination and degradation. Furthermore, Nrf2 siRNA and antagonist abolished the anti-senescence and anti-oxidative functions of DHA, resulting the severe cartilage degeneration in bleeding joint of mice.

CONCLUSION

Our findings indicate that DHA effectively reduces chondrocyte senescence and mitigates cartilage destruction following hemarthrosis via activation of Nrf2/Keap1 signaling pathway.

THE TRANSLATIONAL POTENTIAL OF THIS ARTICLE

On the one hand, this study highlights the important role of chondrocyte senescence in hemarthrosis-induced cartilage degradation, implying that inhibiting chondrocyte senescence may be a viable therapeutic strategy for blood-induced arthropathy. On the other hand, our findings demonstrate the remarkable chondroprotective effect of DHA in bleeding joint by modulating the Nrf2/Keap1 anti-oxidative signaling pathway, suggesting DHA may serve as a potential candidate drug for the therapy of blood-induced arthropathy.

摘要

背景

关节出血(关节积血)是关节创伤的主要表现,在血友病患者中尤为常见,特别是反复出血和自发性出血。已证实关节积血会导致活性氧(ROS)过度积累以及关节软骨的永久性损伤。双氢青蒿素(DHA)是一种临床常用的抗疟疾药物,副作用较少,据报道具有抗氧化活性。本研究旨在探讨DHA对血液诱导的软骨侵蚀的影响及其潜在机制。

方法

分别通过向野生型小鼠关节注射新鲜血液和对小鼠进行关节穿刺构建两种不同的关节积血模型,然后用DHA(10或20mg/kg/天)治疗4周。用冻融血液和DHA(1、5或10μM)处理软骨细胞24小时。通过组织病理学、免疫荧光和蛋白质印迹法研究DHA对血液诱导的软骨细胞衰老、ROS积累和细胞外基质(ECM)降解的影响。此外,使用Nrf2抑制剂(MLB385,每四天一次,30mg/kg)和Nrf2小干扰RNA分别研究DHA与Nrf2/Keap1信号通路之间的关系。

结果

DHA显著改善了两种关节积血模型中的软骨退变。同样,实验证实DHA以剂量依赖的方式促进血液刺激的软骨细胞中ECM的合成。DHA还有效抑制了血液诱导的软骨细胞衰老和ROS积累。机制上,DHA通过加速Keap1的泛素化和降解激活Nrf2信号通路。此外,Nrf2小干扰RNA和拮抗剂消除了DHA的抗衰老和抗氧化功能,导致小鼠出血关节中严重的软骨退变。

结论

我们的研究结果表明,DHA通过激活Nrf2/Keap1信号通路有效减少软骨细胞衰老并减轻关节积血后的软骨破坏。

本文的转化潜力

一方面,本研究强调了软骨细胞衰老在关节积血诱导的软骨降解中的重要作用,这意味着抑制软骨细胞衰老可能是治疗血液性关节病的一种可行策略。另一方面,我们的研究结果表明DHA通过调节Nrf2/Keap1抗氧化信号通路对出血关节具有显著的软骨保护作用,提示DHA可能成为治疗血液性关节病的潜在候选药物。

https://cdn.ncbi.nlm.nih.gov/pmc/blobs/287f/12282452/6cc039bd04be/gr5.jpg

文献检索

告别复杂PubMed语法,用中文像聊天一样搜索,搜遍4000万医学文献。AI智能推荐,让科研检索更轻松。

立即免费搜索

文件翻译

保留排版,准确专业,支持PDF/Word/PPT等文件格式,支持 12+语言互译。

免费翻译文档

深度研究

AI帮你快速写综述,25分钟生成高质量综述,智能提取关键信息,辅助科研写作。

立即免费体验