• 文献检索
  • 文档翻译
  • 深度研究
  • 学术资讯
  • Suppr Zotero 插件Zotero 插件
  • 邀请有礼
  • 套餐&价格
  • 历史记录
应用&插件
Suppr Zotero 插件Zotero 插件浏览器插件Mac 客户端Windows 客户端微信小程序
定价
高级版会员购买积分包购买API积分包
服务
文献检索文档翻译深度研究API 文档MCP 服务
关于我们
关于 Suppr公司介绍联系我们用户协议隐私条款
关注我们

Suppr 超能文献

核心技术专利:CN118964589B侵权必究
粤ICP备2023148730 号-1Suppr @ 2026

文献检索

告别复杂PubMed语法,用中文像聊天一样搜索,搜遍4000万医学文献。AI智能推荐,让科研检索更轻松。

立即免费搜索

文件翻译

保留排版,准确专业,支持PDF/Word/PPT等文件格式,支持 12+语言互译。

免费翻译文档

深度研究

AI帮你快速写综述,25分钟生成高质量综述,智能提取关键信息,辅助科研写作。

立即免费体验

内源性铁调素在巨噬细胞中Rv1876抗原诱导的抗菌活性中起重要作用。

Endogenous hepcidin plays an essential role in Rv1876 antigen-induced antimicrobial activity in macrophages.

作者信息

Park Hye-Soo, Choi Han-Gyu, Jang In-Taek, Pham Thuy An, Jiang Zongyou, Son Yeo-Jin, Kim Kwangwook, Kim Hwa-Jung

机构信息

Department of Microbiology, College of Medicine, Chungnam National University, Daejeon, Republic of Korea.

Department of Medical Science, College of Medicine, Chungnam National University, Daejeon, Republic of Korea.

出版信息

Emerg Microbes Infect. 2025 Dec;14(1):2539192. doi: 10.1080/22221751.2025.2539192. Epub 2025 Aug 6.

DOI:10.1080/22221751.2025.2539192
PMID:40698526
原文链接:https://pmc.ncbi.nlm.nih.gov/articles/PMC12329834/
Abstract

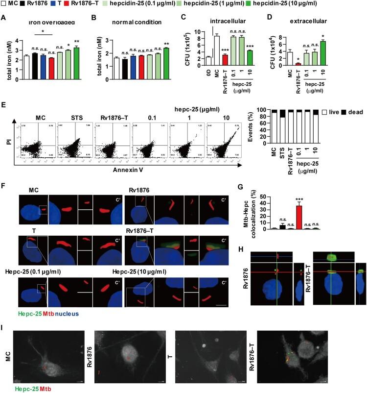
Tuberculosis (TB) is one of the most prevalent infectious diseases worldwide. However, few molecules related to bacterial killing within T cell-induced macrophages are known; therefore, elucidating host responses against bacterial components is critical for developing strategies to treat TB. This study investigated the anti-mycobacterial responses induced by (Mtb) Rv1876 (bacterioferritin A). Rv1876 effectively activated macrophages; however, the protein itself did not elicit bacterial killing. When co-cultured with T cells (Rv1876-T cell), Mtb growth was substantially inhibited in Rv1876-activated macrophages. Rv1876-T cells enhanced endogenous hepcidin expression, an antimicrobial peptide, in Mtb-infected macrophages, which was co-localized adjacent to bacteria-containing phagosomes and directly interacted with them. Other major mycobacterial proteins and bacterioferritin B (Rv3841) did not induce hepcidin in Mtb-infected macrophages, irrespective of T cell involvement. These findings suggest that endogenous hepcidin induced by Rv1876-T cells may be a host bactericidal response and a promising target for host-directed therapies.

摘要

结核病(TB)是全球最普遍的传染病之一。然而,关于T细胞诱导的巨噬细胞内与细菌杀伤相关的分子却知之甚少;因此,阐明宿主对细菌成分的反应对于制定治疗结核病的策略至关重要。本研究调查了结核分枝杆菌(Mtb)Rv1876(细菌铁蛋白A)诱导的抗分枝杆菌反应。Rv1876有效地激活了巨噬细胞;然而,该蛋白本身并未引发细菌杀伤作用。当与T细胞共培养(Rv1876-T细胞)时,Mtb在Rv1876激活的巨噬细胞中的生长受到显著抑制。Rv1876-T细胞增强了结核分枝杆菌感染的巨噬细胞中内源性铁调素(一种抗菌肽)的表达,铁调素与含细菌的吞噬体相邻共定位并直接与其相互作用。其他主要的分枝杆菌蛋白和细菌铁蛋白B(Rv3841)在结核分枝杆菌感染的巨噬细胞中均未诱导铁调素的表达,无论是否有T细胞参与。这些发现表明,Rv1876-T细胞诱导的内源性铁调素可能是一种宿主杀菌反应,也是宿主导向治疗的一个有前景的靶点。

https://cdn.ncbi.nlm.nih.gov/pmc/blobs/f43b/12329834/256c853e5e89/TEMI_A_2539192_F0005_OC.jpg
https://cdn.ncbi.nlm.nih.gov/pmc/blobs/f43b/12329834/08c60da5434c/TEMI_A_2539192_F0001_OC.jpg
https://cdn.ncbi.nlm.nih.gov/pmc/blobs/f43b/12329834/654c9ed99f72/TEMI_A_2539192_F0002_OC.jpg
https://cdn.ncbi.nlm.nih.gov/pmc/blobs/f43b/12329834/da90fbfb3abc/TEMI_A_2539192_F0003_OC.jpg
https://cdn.ncbi.nlm.nih.gov/pmc/blobs/f43b/12329834/31afb2d9d8f3/TEMI_A_2539192_F0004_OC.jpg
https://cdn.ncbi.nlm.nih.gov/pmc/blobs/f43b/12329834/256c853e5e89/TEMI_A_2539192_F0005_OC.jpg
https://cdn.ncbi.nlm.nih.gov/pmc/blobs/f43b/12329834/08c60da5434c/TEMI_A_2539192_F0001_OC.jpg
https://cdn.ncbi.nlm.nih.gov/pmc/blobs/f43b/12329834/654c9ed99f72/TEMI_A_2539192_F0002_OC.jpg
https://cdn.ncbi.nlm.nih.gov/pmc/blobs/f43b/12329834/da90fbfb3abc/TEMI_A_2539192_F0003_OC.jpg
https://cdn.ncbi.nlm.nih.gov/pmc/blobs/f43b/12329834/31afb2d9d8f3/TEMI_A_2539192_F0004_OC.jpg
https://cdn.ncbi.nlm.nih.gov/pmc/blobs/f43b/12329834/256c853e5e89/TEMI_A_2539192_F0005_OC.jpg

相似文献

1
Endogenous hepcidin plays an essential role in Rv1876 antigen-induced antimicrobial activity in macrophages.内源性铁调素在巨噬细胞中Rv1876抗原诱导的抗菌活性中起重要作用。
Emerg Microbes Infect. 2025 Dec;14(1):2539192. doi: 10.1080/22221751.2025.2539192. Epub 2025 Aug 6.
2
Role of PE family of proteins in mycobacterial virulence: Potential on anti-TB vaccine and drug design.PE 蛋白家族在分枝杆菌毒力中的作用:抗结核疫苗和药物设计的潜力。
Int Rev Immunol. 2025;44(4):213-228. doi: 10.1080/08830185.2025.2455161. Epub 2025 Jan 31.
3
MHC Ib molecule Qa-1 presents Mycobacterium tuberculosis peptide antigens to CD8+ T cells and contributes to protection against infection.MHC Ib分子Qa-1将结核分枝杆菌肽抗原呈递给CD8+ T细胞,并有助于抵御感染。
PLoS Pathog. 2017 May 5;13(5):e1006384. doi: 10.1371/journal.ppat.1006384. eCollection 2017 May.
4
TLR2 is non-redundant in the population and subpopulation responses to in macrophages and .TLR2 在巨噬细胞和 中的群体和亚群反应中是不可或缺的。
mSystems. 2023 Aug 31;8(4):e0005223. doi: 10.1128/msystems.00052-23. Epub 2023 Jul 13.
5
Zinc-limited stimulate distinct responses in macrophages compared with standard zinc-replete bacteria.与标准锌充足的细菌相比,锌限制会刺激巨噬细胞产生不同的反应。
Infect Immun. 2025 Mar 11;93(3):e0057824. doi: 10.1128/iai.00578-24. Epub 2025 Feb 4.
6
Diverse impacts of different rpoB mutations on the anti-tuberculosis efficacy of capreomycin.不同rpoB基因突变对卷曲霉素抗结核疗效的多样影响。
EBioMedicine. 2025 May 30;117:105776. doi: 10.1016/j.ebiom.2025.105776.
7
Xpert MTB/RIF assay for extrapulmonary tuberculosis and rifampicin resistance.用于肺外结核病和利福平耐药性的Xpert MTB/RIF检测
Cochrane Database Syst Rev. 2018 Aug 27;8(8):CD012768. doi: 10.1002/14651858.CD012768.pub2.
8
exploits host- and bacterial-derived β-alanine for replication inside host macrophages.利用宿主和细菌来源的β-丙氨酸在宿主巨噬细胞内进行复制。
Elife. 2025 Jun 19;13:RP103714. doi: 10.7554/eLife.103714.
9
MIP-3α-antigen fusion DNA vaccine enhances sex differences in tuberculosis model and alters dendritic cell activity early post vaccination.MIP-3α抗原融合DNA疫苗增强了结核病模型中的性别差异,并在接种疫苗后早期改变了树突状细胞的活性。
Sci Rep. 2025 Jul 1;15(1):22264. doi: 10.1038/s41598-025-06532-6.
10
Systematic, multiparametric analysis of Mycobacterium tuberculosis intracellular infection offers insight into coordinated virulence.对结核分枝杆菌细胞内感染进行系统的多参数分析有助于深入了解其协同毒力。
PLoS Pathog. 2017 May 15;13(5):e1006363. doi: 10.1371/journal.ppat.1006363. eCollection 2017 May.

本文引用的文献

1
Mycobacterium tuberculosis Rv0790c inhibits the cellular autophagy at its early stage and facilitates mycobacterial survival.结核分枝杆菌 Rv0790c 在早期抑制细胞自噬,促进分枝杆菌存活。
Front Cell Infect Microbiol. 2022 Nov 9;12:1014897. doi: 10.3389/fcimb.2022.1014897. eCollection 2022.
2
Immune evasion and provocation by Mycobacterium tuberculosis.结核分枝杆菌的免疫逃逸和免疫激发。
Nat Rev Microbiol. 2022 Dec;20(12):750-766. doi: 10.1038/s41579-022-00763-4. Epub 2022 Jul 25.
3
Macrophage: A Cell With Many Faces and Functions in Tuberculosis.
巨噬细胞:结核分枝杆菌感染中的多面手
Front Immunol. 2022 May 6;13:747799. doi: 10.3389/fimmu.2022.747799. eCollection 2022.
4
A Dendritic Cell-Activating Rv1876 Protein Elicits Mycobacterium Bovis BCG-Prime Effect via Th1-Immune Response.一种树突状细胞激活蛋白 Rv1876 可通过 Th1 免疫应答引发牛分枝杆菌卡介苗的增效作用。
Biomolecules. 2021 Sep 3;11(9):1306. doi: 10.3390/biom11091306.
5
Antimicrobial peptides: mechanism of action, activity and clinical potential.抗菌肽:作用机制、活性和临床潜力。
Mil Med Res. 2021 Sep 9;8(1):48. doi: 10.1186/s40779-021-00343-2.
6
Rv2145c Promotes Intracellular Survival by STAT3 and IL-10 Receptor Signaling.Rv2145c 通过 STAT3 和 IL-10 受体信号促进细胞内存活。
Front Immunol. 2021 May 4;12:666293. doi: 10.3389/fimmu.2021.666293. eCollection 2021.
7
Frontline Science: Estrogen-related receptor γ increases poly(I:C)-mediated type I IFN expression in mouse macrophages.前沿科学:雌激素相关受体 γ 增加了聚肌苷酸-聚胞苷酸介导的小鼠巨噬细胞 I 型干扰素表达。
J Leukoc Biol. 2021 May;109(5):865-875. doi: 10.1002/JLB.2HI1219-762R. Epub 2020 Dec 8.
8
Recombinant Rv1654 protein of Mycobacterium tuberculosis induces mitochondria-mediated apoptosis in macrophage.结核分枝杆菌重组 Rv1654 蛋白诱导巨噬细胞线粒体介导的细胞凋亡。
Microbiol Immunol. 2021 Apr;65(4):178-188. doi: 10.1111/1348-0421.12880. Epub 2021 Mar 24.
9
Host-directed therapy to combat mycobacterial infections.针对分枝杆菌感染的宿主导向治疗。
Immunol Rev. 2021 May;301(1):62-83. doi: 10.1111/imr.12951. Epub 2021 Feb 9.
10
Antimicrobial Peptide against That Activates Autophagy Is an Effective Treatment for Tuberculosis.激活自噬的抗微生物肽是治疗结核病的有效方法。
Pharmaceutics. 2020 Nov 9;12(11):1071. doi: 10.3390/pharmaceutics12111071.