Kawasaki Toshihiro, Nishimura Toshiya, Tani Naoki, Ramos Carina, Karaulanov Emil, Shinya Minori, Saito Kenji, Taylor Emily, Ketting René F, Ishiguro Kei-Ichiro, Tanaka Minoru, Siegfried Kellee R, Sakai Noriyoshi
Department of Gene Function and Phenomics, National Institute of Genetics, Mishima, Japan.
Department of Genetics, School of Life Science, SOKENDAI (The Graduate University for Advanced Studies), Mishima, Japan.
Elife. 2025 Jul 24;14:RP104295. doi: 10.7554/eLife.104295.
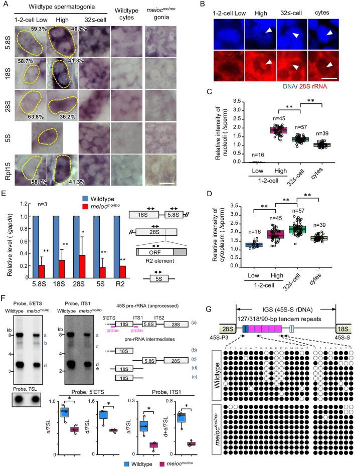
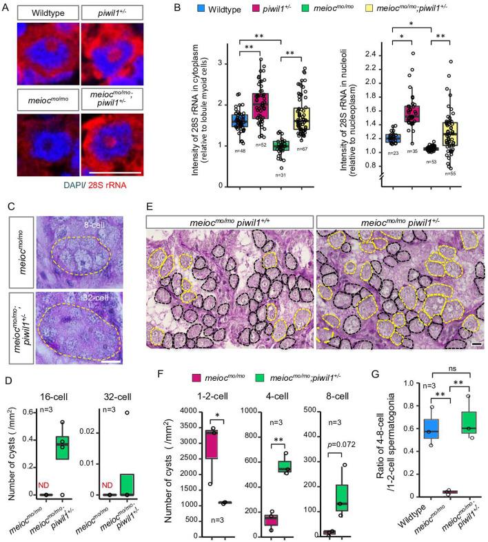
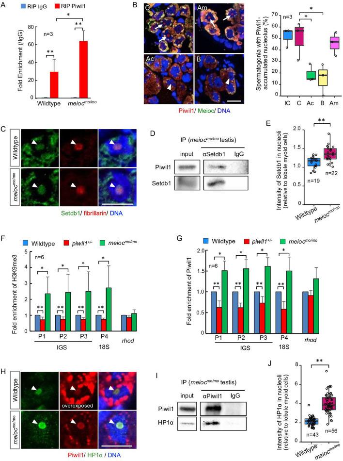
Ribosome biogenesis is vital for sustaining stem cell properties, yet its regulatory mechanisms are obscure. Herein, we show unique properties of zebrafish mutants in which spermatogonial stem cells (SSCs) do not differentiate or upregulate rRNAs. Meioc colocalized with Piwil1 in perinuclear germ granules, but Meioc depletion resulted in Piwil1 accumulation in nucleoli. Nucleolar Piwil1 interacted with 45S pre-rRNA. spermatogonia with reduced Piwil1 upregulated rRNAs, and spermatogonia recovered differentiation later than those in . Further, Piwil1 interacted with Setdb1 and HP1α, and spermatogonia exhibited high levels of H3K9me3 and methylated CpG in the 45S-rDNA region. These results indicate that zebrafish SSCs maintain low levels of rRNA transcription with repressive marks similar to piRNA targets of RNA polymerase II, and that Meioc has a unique function on preventing localization of Piwil1 in nucleoli to upregulate rRNA transcripts and to promote SSC differentiation.
核糖体生物合成对于维持干细胞特性至关重要,但其调控机制尚不清楚。在此,我们展示了斑马鱼突变体的独特特性,其中精原干细胞(SSCs)不会分化或上调rRNA。Meioc与Piwil1在核周生殖颗粒中共定位,但Meioc缺失导致Piwil1在核仁中积累。核仁中的Piwil1与45S前体rRNA相互作用。Piwil1减少的精原细胞上调了rRNA,并且Piwil1减少的精原细胞比对照组的精原细胞恢复分化的时间更晚。此外,Piwil1与Setdb1和HP1α相互作用,并且Piwil1减少的精原细胞在45S - rDNA区域表现出高水平的H3K9me3和甲基化的CpG。这些结果表明,斑马鱼SSCs通过类似于RNA聚合酶II的piRNA靶标的抑制标记维持低水平的rRNA转录,并且Meioc在防止Piwil1在核仁中定位以上调rRNA转录本和促进SSC分化方面具有独特功能。