• 文献检索
  • 文档翻译
  • 深度研究
  • 学术资讯
  • Suppr Zotero 插件Zotero 插件
  • 邀请有礼
  • 套餐&价格
  • 历史记录
应用&插件
Suppr Zotero 插件Zotero 插件浏览器插件Mac 客户端Windows 客户端微信小程序
定价
高级版会员购买积分包购买API积分包
服务
文献检索文档翻译深度研究API 文档MCP 服务
关于我们
关于 Suppr公司介绍联系我们用户协议隐私条款
关注我们

Suppr 超能文献

核心技术专利:CN118964589B侵权必究
粤ICP备2023148730 号-1Suppr @ 2026

文献检索

告别复杂PubMed语法,用中文像聊天一样搜索,搜遍4000万医学文献。AI智能推荐,让科研检索更轻松。

立即免费搜索

文件翻译

保留排版,准确专业,支持PDF/Word/PPT等文件格式,支持 12+语言互译。

免费翻译文档

深度研究

AI帮你快速写综述,25分钟生成高质量综述,智能提取关键信息,辅助科研写作。

立即免费体验

丝状火针疗法通过在白癜风中经由Mfsd4a抑制JAK/STAT3信号通路来减轻T细胞介导的黑素细胞凋亡和功能障碍。

Filiform fire needling therapy relieves T cells-mediated melanocyte apoptosis and dysfunction by inhibiting JAK/STAT3 pathway via Mfsd4a in vitiligo.

作者信息

Shi Yue, Chen Dong, Wang Yao, Zhang Cong, Cao Yana, Liu Yan, Song Ting, Tan Cheng, Peng Yongjun

机构信息

Dermatology Department, Affiliated Hospital of Nanjing University of Chinese Medicine, Nanjing, China.

Acupuncture and Rehabilitation Department, Affiliated Hospital of Nanjing University of Chinese Medicine, Nanjing, China.

出版信息

Chin Med. 2025 Jul 24;20(1):117. doi: 10.1186/s13020-025-01172-4.

DOI:10.1186/s13020-025-01172-4
PMID:40707941
原文链接:https://pmc.ncbi.nlm.nih.gov/articles/PMC12288293/
Abstract

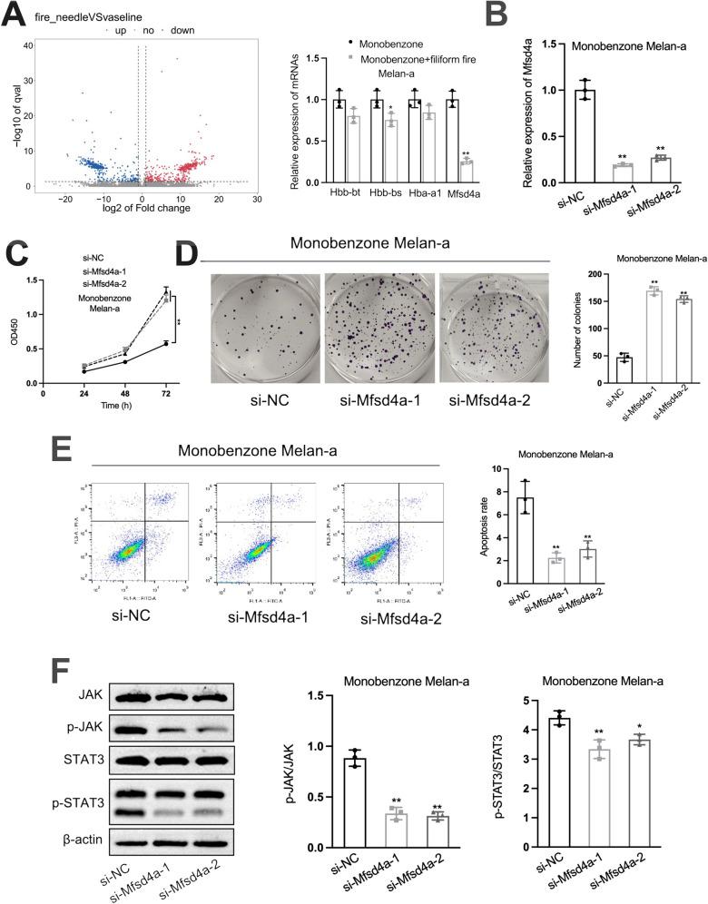
We investigated the molecular mechanism of filiform fire needling therapy (FFN), an effective treatment option for vitiligo, focusing on its role in relieving depigmentation. Firstly, we validated the efficacy and safety of FFN in a study with 11 enrolled vitiligo patients. We then found that the depigmentation score was significantly improved in monobenzone-induced vitiligo mice treated with FFN. Subsequently, after being co-cultured with T-cells extracted from FFN-treated lesions, apoptosis of melanocytes was reduced and melanogenesis was enhanced. Furthermore, the gene Mfsd4a was significantly differentially expressed in melanocytes between the model group and the FFN intervention group. Further in vitro verification showed that JAK/STAT3 pathway activity was inhibited, and melanocyte activity was enhanced after knocking out Mfsd4a in co-cultured melanocytes from the monobenzone group. Moreover, interference with Mfsd4a increased MITF transcription, leading to TYR activation and promotion of melanin formation. Lastly, we found that IL-6 was involved in regulating Mfsd4a-mediated JAK/STAT3 pathway suppression, thereby regulating melanocyte survival and melanogenesis. These results demonstrate that FFN alleviates T cell-mediated melanocyte apoptosis and dysfunction by inhibiting the JAK/STAT3 pathway signaling pathway via Mfsd4a to treat vitiligo.

摘要

我们研究了丝状火针疗法(FFN)治疗白癜风的分子机制,重点关注其在缓解色素脱失方面的作用。首先,我们在一项纳入11例白癜风患者的研究中验证了FFN的疗效和安全性。然后我们发现,用FFN治疗的单苯甲醚诱导的白癜风小鼠的色素脱失评分显著改善。随后,从FFN治疗的皮损中提取的T细胞与黑素细胞共培养后,黑素细胞凋亡减少,黑素生成增强。此外,模型组和FFN干预组之间,黑素细胞中基因Mfsd4a存在显著差异表达。进一步的体外验证表明,敲除单苯甲醚组共培养的黑素细胞中的Mfsd4a后,JAK/STAT3通路活性受到抑制,黑素细胞活性增强。此外,干扰Mfsd4a可增加MITF转录,导致TYR激活并促进黑色素形成。最后,我们发现IL-6参与调节Mfsd4a介导的JAK/STAT3通路抑制,从而调节黑素细胞存活和黑素生成。这些结果表明,FFN通过Mfsd4a抑制JAK/STAT3信号通路,减轻T细胞介导的黑素细胞凋亡和功能障碍,从而治疗白癜风。

https://cdn.ncbi.nlm.nih.gov/pmc/blobs/b8c8/12288293/17427506ecfb/13020_2025_1172_Fig8_HTML.jpg
https://cdn.ncbi.nlm.nih.gov/pmc/blobs/b8c8/12288293/986f62889892/13020_2025_1172_Fig1_HTML.jpg
https://cdn.ncbi.nlm.nih.gov/pmc/blobs/b8c8/12288293/5e522a72483d/13020_2025_1172_Fig2_HTML.jpg
https://cdn.ncbi.nlm.nih.gov/pmc/blobs/b8c8/12288293/7c5e60081b64/13020_2025_1172_Fig3_HTML.jpg
https://cdn.ncbi.nlm.nih.gov/pmc/blobs/b8c8/12288293/0dd96dd3e189/13020_2025_1172_Fig4_HTML.jpg
https://cdn.ncbi.nlm.nih.gov/pmc/blobs/b8c8/12288293/23545191ac79/13020_2025_1172_Fig5_HTML.jpg
https://cdn.ncbi.nlm.nih.gov/pmc/blobs/b8c8/12288293/fa5b56a9fa2e/13020_2025_1172_Fig6_HTML.jpg
https://cdn.ncbi.nlm.nih.gov/pmc/blobs/b8c8/12288293/df583ba278d1/13020_2025_1172_Fig7_HTML.jpg
https://cdn.ncbi.nlm.nih.gov/pmc/blobs/b8c8/12288293/17427506ecfb/13020_2025_1172_Fig8_HTML.jpg
https://cdn.ncbi.nlm.nih.gov/pmc/blobs/b8c8/12288293/986f62889892/13020_2025_1172_Fig1_HTML.jpg
https://cdn.ncbi.nlm.nih.gov/pmc/blobs/b8c8/12288293/5e522a72483d/13020_2025_1172_Fig2_HTML.jpg
https://cdn.ncbi.nlm.nih.gov/pmc/blobs/b8c8/12288293/7c5e60081b64/13020_2025_1172_Fig3_HTML.jpg
https://cdn.ncbi.nlm.nih.gov/pmc/blobs/b8c8/12288293/0dd96dd3e189/13020_2025_1172_Fig4_HTML.jpg
https://cdn.ncbi.nlm.nih.gov/pmc/blobs/b8c8/12288293/23545191ac79/13020_2025_1172_Fig5_HTML.jpg
https://cdn.ncbi.nlm.nih.gov/pmc/blobs/b8c8/12288293/fa5b56a9fa2e/13020_2025_1172_Fig6_HTML.jpg
https://cdn.ncbi.nlm.nih.gov/pmc/blobs/b8c8/12288293/df583ba278d1/13020_2025_1172_Fig7_HTML.jpg
https://cdn.ncbi.nlm.nih.gov/pmc/blobs/b8c8/12288293/17427506ecfb/13020_2025_1172_Fig8_HTML.jpg

相似文献

1
Filiform fire needling therapy relieves T cells-mediated melanocyte apoptosis and dysfunction by inhibiting JAK/STAT3 pathway via Mfsd4a in vitiligo.丝状火针疗法通过在白癜风中经由Mfsd4a抑制JAK/STAT3信号通路来减轻T细胞介导的黑素细胞凋亡和功能障碍。
Chin Med. 2025 Jul 24;20(1):117. doi: 10.1186/s13020-025-01172-4.
2
Comprehensive single-cell chromatin and transcriptomic profiling of peripheral immune cells in nonsegmental vitiligo.非节段性白癜风外周免疫细胞的单细胞染色质和转录组综合分析
Br J Dermatol. 2025 Jun 20;193(1):115-124. doi: 10.1093/bjd/ljaf041.
3
Remote Ischemic Postconditioning Improve Cerebral Ischemia-Reperfusion Injury Induced Cognitive Dysfunction through Suppressing Mitochondrial Apoptosis in Hippocampus via TK/BK/B2R-Mediated PI3K/AKT.远程缺血后处理通过TK/BK/B2R介导的PI3K/AKT抑制海马体中的线粒体凋亡,改善脑缺血再灌注损伤所致的认知功能障碍。
Mol Neurobiol. 2025 Apr 14. doi: 10.1007/s12035-025-04864-y.
4
SIRT7 facilitates ferroptosis resistance of melanocytes via activating the SMAD3-ATF3-GPX4 signaling pathway in vitiligo.在白癜风中,SIRT7通过激活SMAD3-ATF3-GPX4信号通路促进黑素细胞的铁死亡抗性。
J Adv Res. 2025 Jul 12. doi: 10.1016/j.jare.2025.07.020.
5
Caveolin-1 inhibits the proliferation and invasion of lung adenocarcinoma via EGFR degradation.小窝蛋白-1通过表皮生长因子受体(EGFR)降解抑制肺腺癌的增殖和侵袭。
Sci Rep. 2025 Jul 1;15(1):21654. doi: 10.1038/s41598-025-05259-8.
6
Melanocyte-keratinocyte cross-talk in vitiligo.白癜风中黑素细胞与角质形成细胞的相互作用
Front Med (Lausanne). 2023 May 19;10:1176781. doi: 10.3389/fmed.2023.1176781. eCollection 2023.
7
Systemic pharmacological treatments for chronic plaque psoriasis: a network meta-analysis.慢性斑块状银屑病的全身药理学治疗:一项网状荟萃分析。
Cochrane Database Syst Rev. 2017 Dec 22;12(12):CD011535. doi: 10.1002/14651858.CD011535.pub2.
8
Acupuncture for neuropathic pain in adults.针刺疗法治疗成人神经性疼痛
Cochrane Database Syst Rev. 2017 Dec 2;12(12):CD012057. doi: 10.1002/14651858.CD012057.pub2.
9
Systemic pharmacological treatments for chronic plaque psoriasis: a network meta-analysis.系统性药理学治疗慢性斑块状银屑病:网络荟萃分析。
Cochrane Database Syst Rev. 2021 Apr 19;4(4):CD011535. doi: 10.1002/14651858.CD011535.pub4.
10
Interventions for acne scars.痤疮瘢痕的干预措施。
Cochrane Database Syst Rev. 2016 Apr 3;4(4):CD011946. doi: 10.1002/14651858.CD011946.pub2.

本文引用的文献

1
Epidemiology and Treatment Patterns of Patients with Vitiligo: A Real-World Analysis.白癜风患者的流行病学和治疗模式:真实世界分析。
Adv Ther. 2024 Jul;41(7):2890-2906. doi: 10.1007/s12325-024-02875-0. Epub 2024 May 27.
2
Erzhiwan Ameliorates Restraint Stress- and Monobenzone-Induced Depigmentation in Mice by Inhibiting Macrophage Migration Inhibitory Factor and 8-Hydroxy-2-Deoxyguanosine.二至丸通过抑制巨噬细胞移动抑制因子和8-羟基-2'-脱氧鸟苷改善小鼠束缚应激和单苯醚诱导的色素脱失。
Clin Cosmet Investig Dermatol. 2024 Jan 22;17:147-158. doi: 10.2147/CCID.S420385. eCollection 2024.
3
[Clinical efficacy of fire needling combined with cupping therapy on herpes zoster of acute stage and the effect on Th17/Treg cellular immune balance].
火针联合拔罐疗法对急性期带状疱疹的临床疗效及对Th17/Treg细胞免疫平衡的影响
Zhongguo Zhen Jiu. 2023 Oct 12;43(10):1128-33. doi: 10.13703/j.0255-2930.20221005-k0004.
4
Effects and safety of fire needle adjuvant chemical peels therapy in acne vulgaris: a systematic review and meta-analysis.火针辅助化学焕肤疗法治疗寻常痤疮的疗效及安全性:系统评价和荟萃分析。
J Dermatolog Treat. 2023 Dec;34(1):2240455. doi: 10.1080/09546634.2023.2240455.
5
Pharmacological inhibition of demethylzeylasteral on JAK-STAT signaling ameliorates vitiligo.药物抑制去甲泽拉木醛对 JAK-STAT 信号通路的作用可改善白癜风。
J Transl Med. 2023 Jul 4;21(1):434. doi: 10.1186/s12967-023-04293-2.
6
JAK-STAT pathway inhibitors in dermatology.JAK-STAT 通路抑制剂在皮肤病学中的应用。
An Bras Dermatol. 2023 Sep-Oct;98(5):656-677. doi: 10.1016/j.abd.2023.03.001. Epub 2023 May 23.
7
Mechanisms of action of polysaccharide in protecting against vitiligo mice through modulation of the STAT3-Hsp70-CXCL9/CXCL10 pathway.多糖通过调节 STAT3-Hsp70-CXCL9/CXCL10 通路防治白癜风小鼠的作用机制。
Pharm Biol. 2023 Dec;61(1):281-287. doi: 10.1080/13880209.2022.2163406.
8
Current Debates on Etiopathogenesis and Treatment Strategies for Vitiligo.当前关于白癜风病因病机和治疗策略的争议。
Curr Drug Targets. 2022;23(13):1219-1238. doi: 10.2174/1389450123666220406125645.
9
Topical Tofacitinib: A Janus Kinase Inhibitor for the Treatment of Vitiligo in an Adolescent Patient.外用托法替布:一种用于治疗青少年白癜风患者的Janus激酶抑制剂。
Case Rep Dermatol. 2021 Apr 1;13(1):190-194. doi: 10.1159/000513938. eCollection 2021 Jan-Apr.
10
Psychosocial Effects of Vitiligo: A Systematic Literature Review.白癜风的社会心理影响:系统文献回顾。
Am J Clin Dermatol. 2021 Nov;22(6):757-774. doi: 10.1007/s40257-021-00631-6. Epub 2021 Sep 23.