• 文献检索
  • 文档翻译
  • 深度研究
  • 学术资讯
  • Suppr Zotero 插件Zotero 插件
  • 邀请有礼
  • 套餐&价格
  • 历史记录
应用&插件
Suppr Zotero 插件Zotero 插件浏览器插件Mac 客户端Windows 客户端微信小程序
定价
高级版会员购买积分包购买API积分包
服务
文献检索文档翻译深度研究API 文档MCP 服务
关于我们
关于 Suppr公司介绍联系我们用户协议隐私条款
关注我们

Suppr 超能文献

核心技术专利:CN118964589B侵权必究
粤ICP备2023148730 号-1Suppr @ 2026

文献检索

告别复杂PubMed语法,用中文像聊天一样搜索,搜遍4000万医学文献。AI智能推荐,让科研检索更轻松。

立即免费搜索

文件翻译

保留排版,准确专业,支持PDF/Word/PPT等文件格式,支持 12+语言互译。

免费翻译文档

深度研究

AI帮你快速写综述,25分钟生成高质量综述,智能提取关键信息,辅助科研写作。

立即免费体验

一种二芳基脲衍生物SMCl通过RAS/RAF/MEK/ERK途径抑制肝癌细胞增殖。

A diaryl urea derivative, SMCl inhibits cell proliferation through the RAS/RAF/MEK/ERK pathway in hepatocellular carcinoma.

作者信息

Fu Yue, Fang Weiyue, Qiu Fuqiang, Lai Juncai, Xu Yangjin, Chen Bin, Li Yang, Zhu Xiaohui

机构信息

School of Pharmacy, Shenzhen University Medical School, Shenzhen University, Shenzhen, Guangdong, China.

College of Pharmacy, Shenzhen Technology University, Shenzhen, China.

出版信息

Front Pharmacol. 2025 Jul 10;16:1605515. doi: 10.3389/fphar.2025.1605515. eCollection 2025.

DOI:10.3389/fphar.2025.1605515
PMID:40709085
原文链接:https://pmc.ncbi.nlm.nih.gov/articles/PMC12287612/
Abstract

INTRODUCTION

Hepatocellular carcinoma (HCC) ranks among the three most prevalent cancer-related diseases in terms of incidence. Hence, exploring drugs for HCC therapy is of great significance. Compounds with a diaryl urea structure have been reported to exhibit a broad range of biological activities, including anticancer activity. This study focuses on the specific diaryl urea derivative 4-(4-(3-(2-chloro-3-(trifluoromethyl)phenyl)ureido)phenoxy)-N-methylpicolinamide (SMCl), with particular emphasis on investigating its therapeutic effects against hepatocellular carcinoma (HCC) and elucidating the underlying molecular mechanisms.

METHODS

anti-cancer effects of SMCl were evaluated in HCC cell lines using MTS, colony formation, and wound healing assays. Western blot analyzed RAS/RAF/MEK/ERK pathway modulation. efficacy was assessed using a xenograft model.

RESULTS

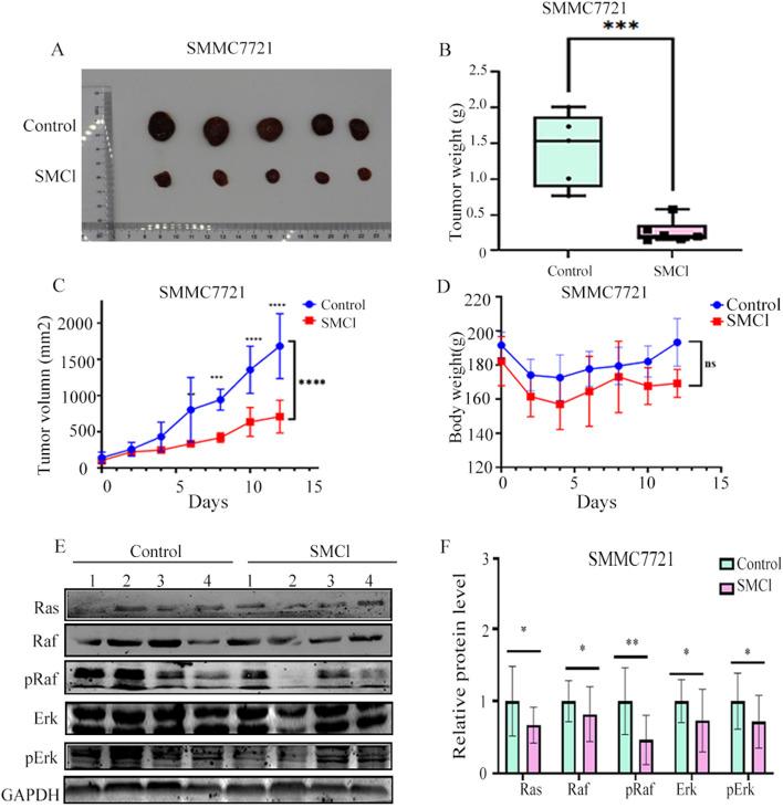
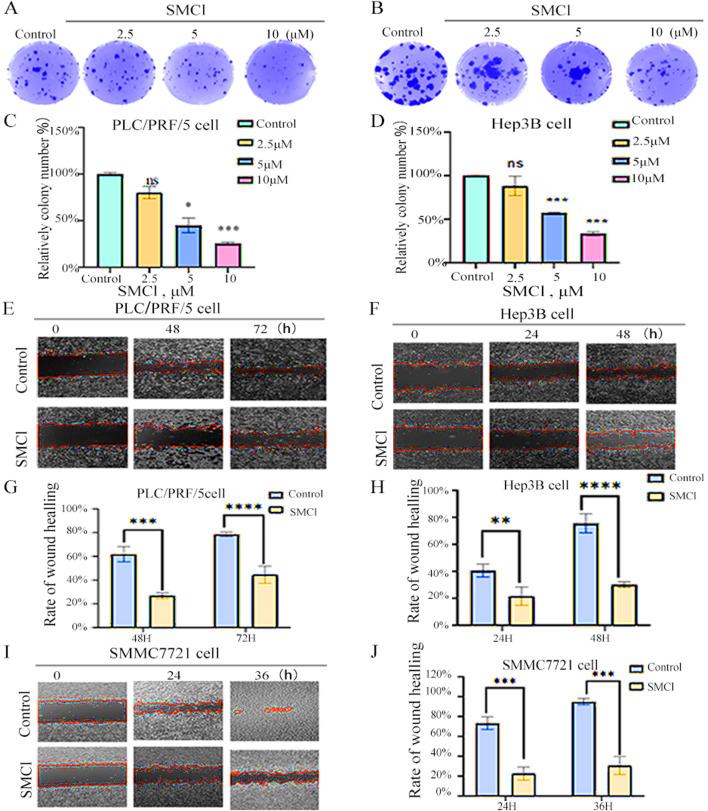
The MTS and colony formation assays demonstrated that SMCl significantly decreased the viability of HCC cells. Western blot analysis demonstrated that SMCl effectively suppressed hepatocellular carcinoma proliferation by markedly inhibiting the RAS/RAF/MEK/ERK signaling pathway, with this inhibitory effect exhibiting both time- and concentration-dependent characteristics. SMCl also demonstrated significant therapeutic efficacy in the xenograft tumor model, achieving a tumor inhibition rate of 72.37%. Notably, it showed no significant impact on spleen weight or body weight in mice, indicating low toxicity to normal tissues.

CONCLUSION

This study first elucidates the effects of SMCl on HCC cells and its impact on the RAS/RAF/MEK/ERK signaling pathway, providing a potential active compound for the clinical treatment of liver cancer.

摘要

引言

肝细胞癌(HCC)在发病率方面位列三大最常见的癌症相关疾病之中。因此,探索用于治疗HCC的药物具有重要意义。据报道,具有二芳基脲结构的化合物展现出广泛的生物活性,包括抗癌活性。本研究聚焦于特定的二芳基脲衍生物4-(4-(3-(2-氯-3-(三氟甲基)苯基)脲基)苯氧基)-N-甲基吡啶甲酰胺(SMCl),特别着重于研究其对肝细胞癌(HCC)的治疗效果并阐明潜在的分子机制。

方法

使用MTS、集落形成和伤口愈合试验评估SMCl在HCC细胞系中的抗癌作用。通过蛋白质免疫印迹分析RAS/RAF/MEK/ERK信号通路的调节情况。使用异种移植模型评估疗效。

结果

MTS和集落形成试验表明,SMCl显著降低了HCC细胞的活力。蛋白质免疫印迹分析表明,SMCl通过显著抑制RAS/RAF/MEK/ERK信号通路有效抑制肝细胞癌增殖,这种抑制作用呈现出时间和浓度依赖性特征。SMCl在异种移植肿瘤模型中也显示出显著的治疗效果,肿瘤抑制率达到72.37%。值得注意的是,它对小鼠的脾脏重量或体重没有显著影响,表明对正常组织毒性较低。

结论

本研究首次阐明了SMCl对HCC细胞的作用及其对RAS/RAF/MEK/ERK信号通路的影响,为肝癌的临床治疗提供了一种潜在的活性化合物。

https://cdn.ncbi.nlm.nih.gov/pmc/blobs/806f/12287612/82a37b4eda6d/fphar-16-1605515-g005.jpg
https://cdn.ncbi.nlm.nih.gov/pmc/blobs/806f/12287612/725964ed3092/fphar-16-1605515-g001.jpg
https://cdn.ncbi.nlm.nih.gov/pmc/blobs/806f/12287612/38455f7325ae/fphar-16-1605515-g002.jpg
https://cdn.ncbi.nlm.nih.gov/pmc/blobs/806f/12287612/36111c288d26/fphar-16-1605515-g003.jpg
https://cdn.ncbi.nlm.nih.gov/pmc/blobs/806f/12287612/f4739107258f/fphar-16-1605515-g004.jpg
https://cdn.ncbi.nlm.nih.gov/pmc/blobs/806f/12287612/82a37b4eda6d/fphar-16-1605515-g005.jpg
https://cdn.ncbi.nlm.nih.gov/pmc/blobs/806f/12287612/725964ed3092/fphar-16-1605515-g001.jpg
https://cdn.ncbi.nlm.nih.gov/pmc/blobs/806f/12287612/38455f7325ae/fphar-16-1605515-g002.jpg
https://cdn.ncbi.nlm.nih.gov/pmc/blobs/806f/12287612/36111c288d26/fphar-16-1605515-g003.jpg
https://cdn.ncbi.nlm.nih.gov/pmc/blobs/806f/12287612/f4739107258f/fphar-16-1605515-g004.jpg
https://cdn.ncbi.nlm.nih.gov/pmc/blobs/806f/12287612/82a37b4eda6d/fphar-16-1605515-g005.jpg

相似文献

1
A diaryl urea derivative, SMCl inhibits cell proliferation through the RAS/RAF/MEK/ERK pathway in hepatocellular carcinoma.一种二芳基脲衍生物SMCl通过RAS/RAF/MEK/ERK途径抑制肝癌细胞增殖。
Front Pharmacol. 2025 Jul 10;16:1605515. doi: 10.3389/fphar.2025.1605515. eCollection 2025.
2
Integrated network pharmacology and experimental validation reveal EGFR/p53/Bcl-2-mediated anti-hepatocellular carcinoma effects of Zedoary Turmeric Oil.整合网络药理学与实验验证揭示莪术油通过EGFR/p53/Bcl-2介导的抗肝癌作用
J Ethnopharmacol. 2025 Jul 3;352:120241. doi: 10.1016/j.jep.2025.120241.
3
Systemic treatments for metastatic cutaneous melanoma.转移性皮肤黑色素瘤的全身治疗
Cochrane Database Syst Rev. 2018 Feb 6;2(2):CD011123. doi: 10.1002/14651858.CD011123.pub2.
4
Downregulation of Raf-1 kinase inhibitory protein as a sorafenib resistance mechanism in hepatocellular carcinoma cell lines.下调 Raf-1 激酶抑制蛋白作为肝癌细胞系对索拉非尼耐药的机制。
J Cancer Res Clin Oncol. 2018 Aug;144(8):1487-1501. doi: 10.1007/s00432-018-2672-y. Epub 2018 Jun 1.
5
Non-canonical activation of MAPK signaling by the lncRNA ASH1L-AS1-encoded microprotein APPLE through inhibition of PP1/PP2A-mediated ERK1/2 dephosphorylation in hepatocellular carcinoma.在肝细胞癌中,长链非编码RNA ASH1L-AS1编码的微小蛋白APPLE通过抑制PP1/PP2A介导的ERK1/2去磷酸化对MAPK信号通路进行非经典激活。
J Exp Clin Cancer Res. 2025 Jul 11;44(1):200. doi: 10.1186/s13046-025-03465-w.
6
Exploring the mechanism of Naringenin in the treatment of hepatocellular carcinoma based on mRNA sequencing and experimental validation.基于mRNA测序和实验验证探索柚皮素治疗肝细胞癌的机制
Sci Rep. 2025 Jul 2;15(1):23109. doi: 10.1038/s41598-025-09013-y.
7
Network pharmacology integrated with molecular docking and experimental validation elucidates the therapeutic potential of extract against hepatitis B virus-related hepatocellular carcinoma.网络药理学结合分子对接和实验验证阐明了提取物对乙型肝炎病毒相关肝细胞癌的治疗潜力。
Front Oncol. 2025 Jun 24;15:1571537. doi: 10.3389/fonc.2025.1571537. eCollection 2025.
8
Bacterial metabolite butyrate in modulating sorafenib-targeted microRNAs to curtail its resistance in hepatocellular carcinoma.细菌代谢产物丁酸盐通过调节索拉非尼靶向 microRNAs 来抑制肝癌的耐药性。
J Cancer Res Clin Oncol. 2023 Aug;149(9):5823-5839. doi: 10.1007/s00432-022-04544-7. Epub 2022 Dec 30.
9
Study on the modulation of kidney and liver function of rats with diabetic nephropathy by Huidouba through metabolomics.回豆巴通过代谢组学对糖尿病肾病大鼠肝肾功 能的调节作用研究
J Ethnopharmacol. 2025 Jun 11;351:120136. doi: 10.1016/j.jep.2025.120136.
10
Systemic pharmacological treatments for chronic plaque psoriasis: a network meta-analysis.系统性药理学治疗慢性斑块状银屑病:网络荟萃分析。
Cochrane Database Syst Rev. 2021 Apr 19;4(4):CD011535. doi: 10.1002/14651858.CD011535.pub4.

本文引用的文献

1
Regulation of RAF family kinases: new insights from recent structural and biochemical studies.RAF 家族激酶的调控:来自近期结构和生化研究的新见解。
Biochem Soc Trans. 2024 Jun 26;52(3):1061-1069. doi: 10.1042/BST20230552.
2
Heterogeneity of hepatocellular carcinoma: from mechanisms to clinical implications.肝细胞癌的异质性:从机制到临床意义。
Cancer Gene Ther. 2024 Aug;31(8):1105-1112. doi: 10.1038/s41417-024-00764-w. Epub 2024 Mar 18.
3
Novel RAF-directed approaches to overcome current clinical limits and block the RAS/RAF node.
新型 RAF 靶向治疗方法克服当前临床限制,阻断 RAS/RAF 节点。
Mol Oncol. 2024 Jun;18(6):1355-1377. doi: 10.1002/1878-0261.13605. Epub 2024 Feb 16.
4
Cancer statistics, 2024.2024年癌症统计数据。
CA Cancer J Clin. 2024 Jan-Feb;74(1):12-49. doi: 10.3322/caac.21820. Epub 2024 Jan 17.
5
Targeting the RAS/RAF/MAPK pathway for cancer therapy: from mechanism to clinical studies.靶向 RAS/RAF/MAPK 通路治疗癌症:从机制到临床研究。
Signal Transduct Target Ther. 2023 Dec 18;8(1):455. doi: 10.1038/s41392-023-01705-z.
6
Advances in Immunotherapy for Hepatocellular Carcinoma (HCC).肝癌免疫治疗的进展。
Curr Oncol. 2023 Nov 7;30(11):9789-9812. doi: 10.3390/curroncol30110711.
7
Andrographolide anti-proliferation and metastasis of hepatocellular carcinoma through LncRNA MIR22HG regulation.穿心莲内酯通过 LncRNA MIR22HG 调控抑制肝癌的增殖和转移。
J Nat Med. 2024 Jan;78(1):123-145. doi: 10.1007/s11418-023-01752-4. Epub 2023 Oct 12.
8
[Progress in molecular mechanisms and targeted therapies of persistent cancer cells].[持久性癌细胞的分子机制与靶向治疗进展]
Zhonghua Xue Ye Xue Za Zhi. 2023 Aug 14;44(8):700-704. doi: 10.3760/cma.j.issn.0253-2727.2023.08.018.
9
Sorafenib induces ferroptosis by promoting TRIM54-mediated FSP1 ubiquitination and degradation in hepatocellular carcinoma.索拉非尼通过促进三甲基鸟苷 54 介导的 FSP1 泛素化和降解诱导肝细胞癌中的铁死亡。
Hepatol Commun. 2023 Sep 11;7(10). doi: 10.1097/HC9.0000000000000246. eCollection 2023 Oct 1.
10
A Combination of Conformation-Specific RAF Inhibitors Overcome Drug Resistance Brought about by RAF Overexpression.构象特异性 RAF 抑制剂联合应用克服 RAF 过表达导致的耐药性。
Biomolecules. 2023 Aug 2;13(8):1212. doi: 10.3390/biom13081212.